
在多细胞生物中,形态和功能的多样性是动物进化的关键,其中细胞通讯是细胞间进行相互作用的有效途径。缝隙连接(GJ)是最常见的细胞间通讯形式之一,GJ蛋白在多种生理过程中发挥着关键作用,如分化和增殖、神经元信号、激素分泌和免疫反应。在21个人类Cx(connexin)基因中,连接蛋白43(Cx43)是一个43 kDa的蛋白,是最普遍和最关键的GJ蛋白,在许多组织中发挥着重要的发育、调节和病理生理作用。
当肥胖和2型糖尿病困扰人们时,机体会处于低水平的代谢性炎症和细胞应激状态。特别是,肝脏内质网应激(ERS)和功能障碍在调控胰岛素抵抗和糖尿病发展的应激信号网络中起着关键作用,从而破坏系统血糖稳态。目前细胞通讯在组织和器官水平上协调反应的潜在作用尚不清楚。
近日,《Cell Metabolism》在线发表了哈佛大学公共卫生学院Gkhan S. Hotamisligil团队名为“Intercellular Transmission of Hepatic ER Stress in Obesity Disrupts Systemic Metabolism”的研究。该研究表明,营养过剩会加剧组织的内质网应激,并通过细胞通讯传递到临近细胞,促进肝脂肪变性、损害了全身葡萄糖代谢。

DOI:10.1016/j.cmet.2020.11.009
首先,研究人员评估了ERS对肝细胞系和分离的原代小鼠肝细胞中Cx43表达的直接影响,发现化学诱导ER应激可使Cx43水平升高。并且,内质网应激可增加GJ介导的细胞-细胞通讯。

肝细胞中肥胖可增加Cx43的表达
随后,研究人员将C57BL/6小鼠暴露于高脂饮食(HFD)16周,发现HFD饮食导致肝脏ER增加,Cx43的表达升高。值得注意的是,肝脏中Cx43表达的增加发生在过度营养的早期,仅在服用HFD 3天后观察到。

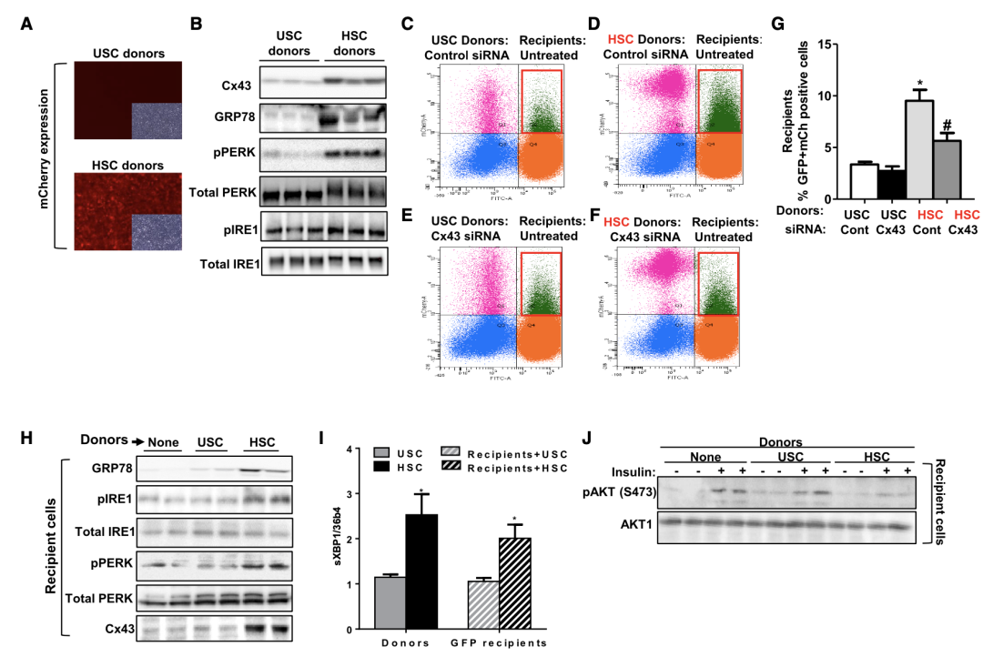
Cx43介导细胞间通讯
除此之外研究人员还发现,Cx43介导的ER细胞间传递可引起受体细胞分子伴侣的活性和内质网折叠能力降低,以及胰岛素抵抗。肝脏中Cx43缺失,可降低肝细胞-肝细胞间通讯,阻止内质网应激在细胞间传递,对饮食诱导的内质网应激、肝骨病和全身代谢改变具有保护作用。

肥胖时Cx43介导有害的细胞间通讯,导致脂肪肝和新陈代谢改变
总而言之,研究人员首次发现在饮食诱导的肥胖早期Cx43就表达上调,导致Cx43介导的细胞间通讯增加,从而使得内质网应激信号传递到邻近细胞,导致内质网功能受损和胰岛素抵抗。通过调控Cx43的水平可改善全身的葡萄糖代谢,起到有效的保护作用。
参考资料:
https://www.cell.com/cell-metabolism/fulltext/S1550-4131(20)30604-5



