脊髓损伤的新生小鼠能够实现无疤痕伤口愈合和自发性轴突再生,而小胶质细胞是新生小鼠具有这种修复性损伤反应的主要协调者。
脊髓损伤是脊柱损伤最严重的并发症,往往导致损伤节段以下肢体严重的功能障碍,例如运动或感觉功能完全丧失,或者仅保留部分运动或感觉功能,这给患者带来了身体和心理上的严重伤害。不过,最近的一项新发现为促进成年哺乳动物神经系统无疤痕愈合带来了新的希望。
10月7日,来自哈佛医学院的研究人员在《Nature》上发表了他们的最新研究:与鱼类和两栖动物相似,脊髓损伤的新生小鼠能够实现无疤痕伤口愈合和自发性轴突再生,而小胶质细胞是新生小鼠具有这种修复性损伤反应的主要协调者。

https://doi.org/10.1038/s41586-020-2795-6
出生后第2天(P2)受伤的小鼠在受伤后两周,其病变远端的脊髓中可以观察到许多血清素神经轴突,而P7、P20或成年阶段的小鼠轴突再生很少或没有发生。除血清素轴突外,P2损伤后皮质脊髓束(CST)轴突也到达了腰髓。值得注意的是,仅在新生儿早期(P2),脊髓损伤后才能建立轴突生长的许可环境

新生小鼠脊髓挤压伤后无疤痕的伤口愈合
研究人员使用单细胞RNA测序和功能分析发现,在损伤反应的急性期,这些促进愈合的小胶质细胞具有多种角色,它们能瞬时分泌纤连蛋白及其结合蛋白,从而在切割端之间建立有效的桥接。此外,新生小鼠的小胶质细胞还具有强大的消炎特性,它们会表达几种细胞外和细胞内肽酶抑制剂及与应对炎症有关的其他分子,而这是成年小鼠做不到的。

从出生后第2天损伤小鼠的病变部位分离出的小胶质细胞的scRNA-seq分析
此外,与成年病变中小胶质细胞的永久激活相反,新生儿小胶质细胞的激活是短暂的。它们会经历快速、自发的状态转换,然后回到稳态。而这种暂时控制对于无疤痕的伤口愈合过程至关重要。
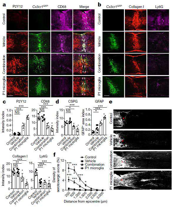
研究结果还表明,肽酶抑制剂在新生小鼠和成年小鼠病变中均具有重建稳态小胶质细胞的作用。研究人员将新生小胶质细胞或肽酶抑制剂治疗的成年小胶质细胞移植到损伤后的成年小鼠中,发现其改善了愈合和轴突再生。

移植的新生小胶质细胞或蛋白酶抑制剂治疗的成年小胶质细胞可改善成年小鼠的伤口愈合和轴突再生
研究人员表示,未来的研究应确定与恢复稳态小胶质细胞有关的其他分子成分,并在脊髓损伤模型中测试其功能。此外,鉴于慢性激活和功能异常的小胶质细胞与神经退行性疾病之间的关系,探索蛋白酶抑制剂和其他新生儿小胶质细胞中独特的分子在这些疾病中的潜在应用将有重要意义。
参考资料:
Microglia-organized scar-free spinal cord repair in neonatal mice



