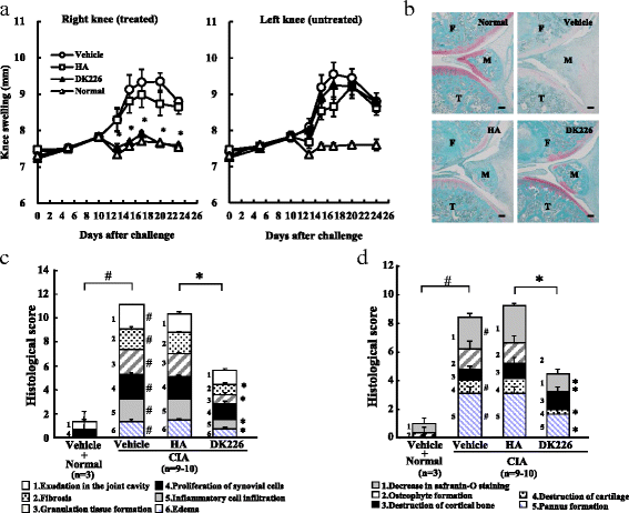
摘要:氨甲蝶呤(MTX)是治疗类风湿关节炎(RA)最常用的药物之一,最近的研究也表明该药物对治疗膝关节骨性关节炎有潜在益处。氨甲喋呤通常口服给药,但常导致全身不良反应。先前已经表明,透明质酸(HA)和MTX的结合物具有潜在的作为关节炎关节炎治疗的候选药物。在这项研究中,我们比较优化的DK226(HA-MTX结合物)与MTX治疗大鼠炎症性关节炎模型的疗效和安全性。方法:用人类成纤维细胞样滑膜细胞(HFLS)和滑膜肉瘤细胞系SW982评价DK226体外活性。兔滑膜组织匀浆或滑液孵育后研究DK226释放的 MTX。大鼠膝关节用抗原诱导关节炎(AIA)和胶原诱导性关节炎(CIA)两种方法评价DK226的疗效。AIA模型口服MTX或关节内注射DK226后评估其药动学和血液学毒性。结果:DK226抑制HFLS和SW982活性。过量的HA和CD44单克隆抗体能逆转抑制活性。DK226释放MTX与兔滑膜组织匀浆或滑膜液在pH 4孵化。关节内注射DK226能显著改善AIA,但是HA和口服MTX不能改善。口服MTX诱导血液学毒性,而DK226没有。口服MTX后血浆最大MTX浓度比DK226关节内注射后产生的MTX浓度高40倍。关节腔内注射DK226抑制能AIA的膝盖肿胀。DK226注入右膝关节明显减少CIA的肿胀和治疗膝关节滑膜炎症,对未处理的对侧膝关节无影响。结论:在两种不同的关节炎模型中,DK226发挥抗关节炎作用。该结合合物比口服MTX具有更宽的治疗面,有望成为治疗关节炎,包括炎症性骨关节炎的未来药物。关键词:透明质酸 氨甲喋呤 化学共轭 类风湿性关节炎 骨关节炎 关节内注射 抗原诱导的关节炎 胶原诱导的关节炎背景:类风湿关节炎(RA)和骨关节炎(OA)是最常见的慢性炎症性关节疾病。最近的证据表明,滑膜炎症也与OA的许多症状和体征有关,包括疼痛、关节肿胀和积液。滑膜炎与类风湿关节炎相似,但炎症的强度和性质不同于OA和RA。关节炎是控制关节症状的一个潜在靶点。氨甲喋呤(MTX)是一种最常用的抗风湿药物,被认为是通过抗炎机制发挥作用的。MTX也减轻疼痛和炎症在膝关节骨性关节炎,MTX已被建议作为OA治疗的一种新治疗方案。虽然MTX广泛应用于类风湿性关节炎的治疗,氨甲喋呤副作用有如肺炎、肝纤维化,骨髓抑制等。一般停用MTX的主要原因不是缺乏疗效,而是其副作用。关节内给药可用于治疗关节炎时,少数关节受到影响。关节内给药有药物靶向作用部位的优点,从而避免全身性副作用。但结果并不令人满意,因为关节内给药的药物迅速从关节腔消失。迄今为止,已经报道了各种用于甲氨蝶呤的关节内给药系统,包括脂质体、微球和水凝胶。尽管有一些有希望的临床前结果,但迄今为止没有一种被应用于关节炎患者的治疗。可能是由于关节内给药系统常见的问题,如生物相容性,耐受性,安全性,有效性和制造技术。关节内透明质酸是广泛使用的透明质酸或改善膝关节骨关节炎症状。HA制剂逆转了引起关节疼痛的病理状态的关节滑液受损的粘性和弹性,从而消除疼痛。我们正在调查HA作为载体的使用,它将增加MTX在受影响关节的停留时间。HA - MTX结合物将是这两种临床有效药物的合理组合,因为在该结合物中,它们各自保留各自的生物活性。在本研究中,我们进一步评估DK226其作用机制、药代动力学(PK)的性能,并在两个不同的关节炎大鼠模型AIA和CIA进行初步安全性和疗效评价。方法:动物:10周龄 雌雄 DA/SIC大鼠,11周龄雄性JW兔,5周龄的雄性LEW / CRJ大鼠。兔滑膜组织匀浆或滑液孵育后MTX释放:12周龄的雄性大白兔部分半月板切除,术后8, 11, 15、18, 25、29天从兔膝关节处采集滑膜液。并存储在?80°C直到使用。术后29天处死动物,在乙醚麻醉下放血,解剖滑膜组织并称重,在4倍体积的0.05 mol/L Tris-HCL中匀浆。匀浆物存储在?80°C直到使用。用酶联免疫吸附法测定滑膜组织匀浆和关节液的蛋白质含量。在37°C,40 μg/mL DK226 或10 μg/mL MTX-α-Phe在0.1 mol/L醋酸缓冲液(pH 4)或0.1 mol/L磷酸盐缓冲液(pH 7.4)中同有或无滑膜组织匀浆或滑液(500μg蛋白/ ml)孵育3, 8,和24h。每次孵育结束时,收集100ul的反应混合物,并与1毫升乙醇混合制备MTX.AIA的诱导与治疗: 免疫6周龄的雄性LEW / CRJ大鼠. 关节炎诱导日(第0天),一个50μl改良牛血清白蛋白水溶液(mBSA)(2毫克/毫升)右膝关节单关节内注射治疗。左膝关节未作处理,作为对照组。诱导关节炎前7天,口服MTX,剂量为1.25毫克/公斤,一周五次。在诱导关节炎前7天、 前一天和诱导关节炎后第7天和14天,DK226或赋形剂(磷酸盐缓冲液,PBS)右膝关节内注射等剂量50μL(0.5毫克HA,30 nmol MTX)。在另一项实验中,在关节炎诱导前7天、前1天和诱导后7天,右膝关节给予HA(0.5毫克),游离MTX(25 nmol/L),HA(0.5毫克)和氨甲蝶呤(25 nmol/L)混合物,或DK226(0.5毫克HA,25 nmol MTX)。膝关节肿胀如先前描述的那样被评估。AIA血液毒性的评估:从口服MTX或关节内给予DK226 后14天的24 h内从 AIA大鼠踝静脉收集血液样本,进行血液学分析。测量白细胞、红细胞、血红蛋白、红细胞压积、血小板值。血浆中氨甲蝶呤的测定:从诱导AIA大鼠的第14天口服MTX后的0 h(前处理)、0.25、0.5、1, 2, 4、8、24 h及注射DK226后的4, 8, 24,48,和72h收集血液样品。采用液相色谱-串联质谱法测定血浆MTX、MTXα- Phe和MTXα- Phe -Phe水平。CIA的诱导和治疗: 第0天,对十一周龄雌性大鼠/ SLC采用四点皮内注射免疫0.3mg牛II型胶原蛋白与弗氏不完全佐剂等体积乳化物。赋形剂(生理盐水)、HA(0.5mg)、DK226(HA 0.5mg 26nmol MTX)50ul被注射到右膝关节,5天一次,从0天到20天。左膝关节未给药。三只动物未进行免疫接种,作为对照组(正常对照组)。第0, 5, 10、13, 15, 17、20和23天用卡尺测量每个膝关节的宽度来评估膝关节肿胀度。第23天,麻醉状态下放血处死动物,取右膝关节进行组织学评价。组织学评价:CIA大鼠右膝关节在室温下用20%中性缓冲福尔马林固定过夜。样品脱水,石蜡包埋,在正中矢状面检查滑膜和在纵向平面检查股骨外侧髁。3微米厚的切片用HE染色或是番红染色,根据以下半定量分级:0=无病理变化;1=最小(最小的变化,或病变累及<整个25%节);2=(明显轻微变化,或影响25-50%的病变);3=适中(相对的剧烈变化,或病变累及50-75%);4=严重(严重的变化,或影响>整个截面的75%病变)。关节腔渗出、纤维化、肉芽组织形成、滑膜细胞增生、炎性细胞浸润、水肿。股骨外侧髁的评估通过番红O染色,骨赘形成减少,软骨破坏,骨皮质破坏和血管翳形成。结果:滑膜细胞的抗增殖作用:为了验证DK226生物活性和确认结合物是否与HA受体结合,我们研究了DK226对有或无外源性HA或抗CD44抗体滑膜细胞增殖。DK226对肿瘤坏死因子-α诱导的HFLS细胞增殖有明显的抑制作用,但HA(高达1毫克/毫升)没有,且呈剂量依赖性。然而, DK226的抑制作用(0.1毫克/毫升)能通过外源性HA逆转(1毫克/毫升)。这意味着HA的受体如CD44参与DK226诱导的抗增殖过程。对DK226的抑制作用是通过加入抗CD44抗体,但抗CD44抗体本身刺激TNF-α诱导的HFLS细胞增殖。为了解决这个问题,我们采用了滑膜细胞株SW982,其中,抗CD44抗体对细胞增殖无影响。DK226对SW982细胞增殖也以剂量依赖的方式抑制,对DK226效力同游离MTX相媲美。DK226的抑制作用(0.1和0.01毫克/毫升)可通过在SW982加入抗CD44抗体逆转。从DK226 释放MTX:在DK226,MTX结合HA主要通过肽(α- Phe Phe)和烷基链。MTXα肽通过组织蛋白酶在酸性pH条件下容易切割释放MTX。由于组织蛋白酶是在滑膜组织及滑液中大量表达,我们预计MTX能从DK226中释放。为了检验这种可能性,DK226与滑膜组织匀浆或滑液的兔膝关节OA模型培养。MTX是由滑膜或关节液在pH 4时从DK226释放,但pH值7.4时不释放。在PH值为4时,在培养液中检测MTX-α肽,但单独在缓冲液(PH值4或pH 7.4)孵育时,均未发现MTX和MTXα肽。AIA模型DK226的疗效和安全性:每周关节内注射DK226显著减少膝关节肿胀。但是HA仅在第7天时有轻微影响。DK226疗效相当,口服MTX。比较DK226和口服MTX治疗的安全,在口服MTX治疗后24小时或DK226治疗14天,我们研究了这两种处理对AIA大鼠血液学参数的影响。口服MTX降低白细胞,红细胞,血红蛋白和红细胞压积值,增加血小板,但DK226没有显示出任何血液学异常。口服MTX后,血浆MTX浓度在0.9小时达到高峰,达到72600微克/毫升,并在24小时内恢复到控制水平。DK226治疗组动物,在注射后20~24小时,血浆MTX逐渐升高到1900微克/毫升水平。在血浆中保持低浓度保持长达72小时。AIA大鼠DK226治疗后显示膝关节肿胀显著减少。相反,游离MTX,游离HA,或HA和MTX的混合物对关节肿胀没有或几乎没有影响。CIA的抑制作用:从0天到23天,大鼠右膝关节注射DK226表现出肿胀显著减少,但不影响未注射侧左膝关节。大鼠注射HA对左、右膝盖肿胀没有显著影响。右膝盖的关节组织病理学检查显示DK226注射后,减少预防或改善水肿,炎性细胞浸润,滑膜细胞增生,关节软骨侵蚀。相比之下,赋形剂组或HA很少或根本没有影响这些关节炎的变化。相比于HA治疗组,DK226治疗组显著减少滑膜纤维化、肉芽组织形成、炎症细胞浸润和水肿,减少骨赘形成,骨皮质破坏,股骨外侧髁血管翳的形成。结论:DK226是一种有抗炎功效的新型高分子量HA产品。DK226可以发挥MTX和HA两共轭剂作用,这两种药物均用来治疗关节炎。这可能是治疗包括炎症性关节炎在内的关节炎疾病的一种新方法。






