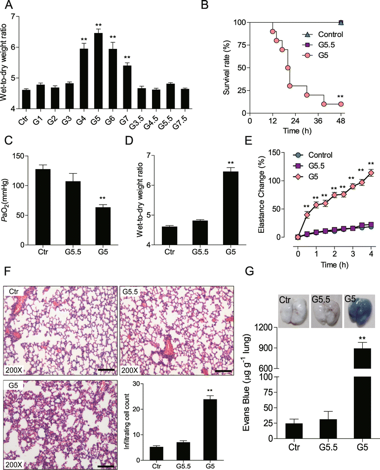
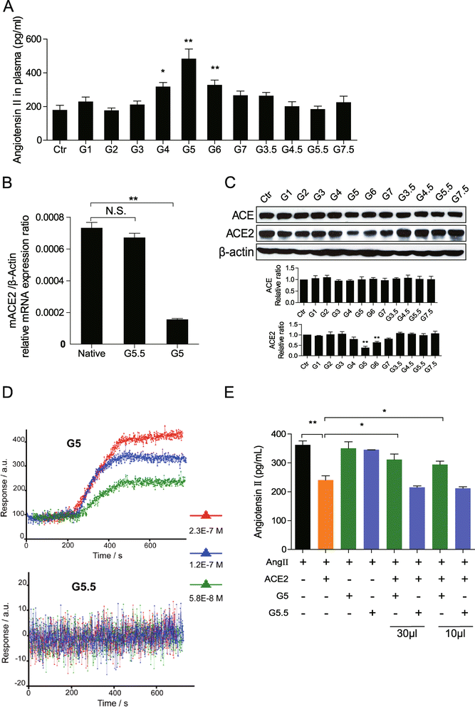
摘要:纳米颗粒已成为多个行业的关键技术。然而,越来越多的报告表明纳米材料对人类的毒性。特别是纳米材料已与肺部疾病联系在一起。纳米粒子毒性的分子机制在很大程度上未被探索。方法:通过阳离子聚酰胺-胺(PAMAM)纳米粒子的气管内滴注对野生型小鼠和血管紧张素转换酶2(ACE2)基因敲除小鼠诱发急性肺损伤。在纳米粒给药前30分钟腹腔注射氯沙坦(15 mg/kg)。结果:一些PAMAM纳米颗粒,但不是阴离子PAMAM纳米颗粒和碳纳米管对小鼠引发急性肺衰竭。阳离子纳米粒可以直接绑定ACE2,降低其活性,下调肺组织中的表达水平,从而导致肾素-血管紧张素系统放松。ACE2基因的失活可加重肺损伤。氯沙坦是一种血管紧张素II受体拮抗剂,可以改善PAMAM纳米颗粒诱导的肺损伤。结论:我们提供PAMAM纳米颗粒诱导的肺损伤数据,提出潜在的治疗和筛选策略以应对纳米材料的安全问题。关键词:纳米颗粒 血管紧张素Ⅱ 转换酶2 急性肺损伤 氯沙坦背景:纳米颗粒已经成为医药、信息和通信以及其他需要高强度轻质材料的领域的关键材料。人们对纳米粒子广泛使用的安全性提出了一些担忧。在这些问题中,纳米粒子对人类的潜在毒性是最令人痛心的。纳米材料在细胞、亚细胞和蛋白质水平上是有害的,它们被发现在各种生物体中引起有害反应。以前的报告表明,PAMAM树形分子是有毒的,其毒性受大小和表面电荷影响。纳米颗粒的电荷也能影响PAMAM树状大分子的毒性。PAMAM树枝状大分子已经证明启动血液凝块的形成和破坏血小板功能。虽然全身及口腔PAMAM纳米颗粒的毒性已经进行了研究,很少有集中在PAMAM纳米颗粒呼吸系统的安全性研究。考虑到PAMAM纳米颗粒的潜在的生物医学应用,特别是在肺部疾病中的应用,调查体内PAMAM诱导的肺损伤的潜在分子机制是十分重要的。方法:动物:所有小鼠都有C57BL/6 J背景。ACE2基因敲除小鼠。C57BL / 6 J小鼠购自北京Vital Rive。所有小鼠均为4~6周龄。所有的动物实验都是在中国协和医科大学基础医学研究所的动物设施中进行的,根据当地和机构的指导方针。诱导肺损伤:小鼠气管内滴注纳米颗粒浓度15μg/g诱导肺损伤。在纳米粒给药前30分钟腹腔注射氯沙坦(15 mg/kg)。急性毒性试验:48只雄性小鼠随机分为六组,每组六只,随机分为对照组和G5 PAMAM纳米颗粒。PBS组为对照组。II组,III,IV,V和VI的小鼠气管内分别注射7.35、10.5、15、21.43、30.61μg/g浓度的G5 PAMAM纳米颗粒. 给药后观察动物48小时,记录死亡率。LD50值(95% CI)采用改进的卡伯法计算。LD50为11.22μg/g和95%置信限度为9.89-12.74μg/g。肺水肿的评估:在评估肺水肿程度前10小时小鼠气管内注入浓度为15μg/g纳米粒子,计算肺湿干重比值。从切除的肺中排出血液后,测量了肺的湿重。然后将肺加热到68°C,在烤箱中加热24小时,测量肺的基线干重量。生存率:小鼠气管内注射赋形剂或纳米颗粒(15μg / g). 记录每组48小时的存活率,用Kaplan Meier生存曲线绘制。纳米粒子滴注前30分钟腹腔注射氯沙坦。血氧测定:小鼠气管内注入浓度为15μg/g纳米粒子。10h后,从颈总动脉取血,测定动脉血氧分压评估动脉血氧,作为评估呼吸衰竭的一个指标。肺顺应性:小鼠戊巴比妥钠麻醉,然后是赋形剂(对照组)或纳米颗粒(15μg/g)溶解在同一赋形剂中进行气管内给药。自主呼吸阶段每30分钟通过buxco肺功能测试肺顺应性,连续4小时。组织病理学:给药十小时(15μg/g)后处死小鼠,测定其体重。从胸腔中取出肺,放入一个约50毫升固定液的玻璃瓶中。肺在福尔马林中固定液中至少固定48小时,石蜡包埋,切片,HE染色后镜检。肺血管通透性:在诱导肺损伤后,通过测量伊万斯蓝肺渗漏来评估肺血管通透性。纳米颗粒的气管内注射10小时后尾静脉注射伊万斯蓝(20μg/g)。十分钟后处死动物,取出肺脏,用冷PBS灌注右心室。然后将肺组织浸入甲酰胺中,分析测定伊万斯蓝含量。采用分光光度计620nm波长读取伊文思蓝甲酰胺溶液OD值。建立了标准浓度回归曲线,用于测定肺组织中伊万斯蓝的含量。血管紧张素II肽水平:小鼠气管内注射纳米颗粒(15μg/g)3小时后取血置入1.5毫升含肽酶抑制剂混合物的管内。放射免疫法测定血浆血管紧张素肽。结果:G5 PAMAM纳米颗粒诱导的小鼠急性肺损伤:为确定PAMAMs能诱导小鼠肺损伤,我们在小鼠体内测试了不同PAMAMs经气管内给药(15μg/g)的方法。G4、G5、G6和G7PAMAM树枝状大分子引起严重的肺损伤,通过增加湿干重比得到证明,这是衡量肺水肿和炎症的指标。高代PAMAM纳米阳离子在肺部引起的严重损伤,而低代PAMAM树状大分子与羧基终端聚合物无急性毒性。因为G5 PAMAM纳米颗粒(直径约为5 nm)具有严重的急性肺损伤,我们专注于后续G5 PAMAM纳米颗粒实验。在体内还测试了G5PAMAM纳米颗粒的急性毒性;结果表明,G5 PAMAM纳米的LD50为11.22μg/g和95%置信界限为9.89-12.74μg/g. 我们首先检测了树枝状大分子G5 PAMAM肺部给药后小鼠的生存率。G5 PAMAM纳米颗粒给药的所有的小鼠几乎均在48小时内死亡,而对照组及阴离子G5.5 PAMAM树枝状大分子小鼠存活。死亡原因是肺损伤的迅速发展,其特点是血氧减少、增加肺组织湿干重比和大规模的弹性改变。肺顺应性是一个测量肺功能方法,单位体积内压力的变化,表明肺的刚度。G5 PAMAM肺组织病理显示出血增加和炎性细胞浸润。G5 PAMAM给药导致血管通透性增加、急性肺损伤和呼吸窘迫综合征。这些结果表明G5 PAMAM纳米粒子吸入诱导的小鼠急性肺损伤,导致疾病,类似于人类的急性呼吸窘迫综合征。ACE2控制G5 PAMAM纳米颗粒诱导的肺损伤:ACE2蛋白水解裂解血管紧张素II(AngII),从而负调节肾素-血管紧张素系统(RAS)。酸吸入、脓毒症或SARS-CoV诱导急性肺损伤导致小鼠肺组织ACE2表达下调和AngII随后上调。血浆AngII水平与疾病的严重程度相关,可预测H7N9感染患者的致命结果。因此我们检测纳米颗粒诱导的小鼠肺损伤过程中是否也受到RAS的影响。测量小鼠PAMAMs吸入后血清AngII水平,测定ACE2 mRNA和肺中的蛋白水平,RAS系统明显被激活,小鼠研究表明,G4,G5和G6阳离子PAMAM纳米颗粒能增加血清AngII水平,G5 PAMAM颗粒效果最好。G5和G6 PAMAM树枝状大分子的吸入导致肺组织ACE2蛋白表达显著下调,G5 PAMAM起最大的诱导作用。G4和G7 PAMAM纳米颗粒吸入也导致肺ACE2的表达减少,但差异不显著。PAMAM纳米颗粒的肺部给药,尤其是G5 PAMAM,通过ACE2表达下调激活RAS系统。为确定树枝状G5 PAMAM使用后,ACE2在急性肺损伤中的关键作用,我们研究了ACE2基因缺陷小鼠。G5 PAMAM树枝状大分子使用后,ACE2基因敲除小鼠比野生型对照小鼠死亡速度快。氯沙坦减轻G5 PAMAM纳米颗粒诱导的小鼠肺损伤:测试氯沙坦,第一个批准用于临床使用的血管紧张素受体拮抗剂(ARB),是否会挽救G5 PAMAM树枝状大分子的吸入后发生的严重肺损伤。氯沙坦使用后能延长G5 PAMAM给药的野生型小鼠的生存时间,显著减轻肺功能受损,减弱血管紧张素Ⅱ的产量增加,降低肺组织湿干重比的增加,改善血氧降低。伊万斯的蓝色血管渗漏检测,氯沙坦也显著降低G5 PAMAM给药后小鼠肺血管的通透性。,氯沙坦治疗后G5 PAMAM给药的肺组织病理,包括出血和炎症细胞浸润减少。酶联免疫吸附试验(ELISA)结果显示,氯沙坦可降低G5 PAMAM灌注后BALF的IL-6浓度。因此,氯沙坦可以抑制纳米颗粒诱导的肺损伤。结论:阳离子PAMAM树形分子纳米颗粒可以引起小鼠急性肺衰竭。阳离子纳米粒与ACE2结合下调ACE2功能和在肺组织中的表达。氯沙坦能改善纳米颗粒引起的肺损伤。




