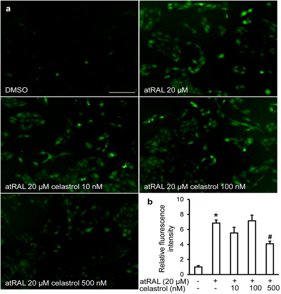
摘要:感光细胞死亡导致视网膜退化性疾病的视力损害。保护光感受器变性的治疗仍有待发展。在多种疾病模型中已经证实了赛拉星的抗炎、抗氧化应激和神经保护作用。本研究旨在探讨雷公藤红素对光感受器的保护作用。方法:使用光照诱发BALB/c小鼠视网膜变性,在不存在和存在雷公藤红素治疗的情况下,评价视网膜的形态、功能和分子变化。结果:观察到雷公藤红素对暴露于光照的BALB/c小鼠有明显的形态和功能保护作用。雷公藤红素治疗可抑制光感受器细胞的死亡,减轻视网膜色素上皮和感光细胞的氧化应激,下调促炎基因的视网膜表达,抑制视网膜中的小胶质细胞活化和胶质增生。此外,在光暴露的BALB/c小鼠中,在视网膜血管中发现了白细胞生成。经雷公藤甲素治疗后,白细胞明显减少。在体外,雷公藤红素减轻培养的APR19细胞的全反式视网膜诱导氧化应激反应。此外,雷公藤红素对脂多糖刺激APR19和RAW264.7细胞的促炎基因表达有显著的抑制作用。结论:雷公藤红素通过抑制视网膜氧化应激和炎症而防止光诱导的视网膜变性。关键词:视网膜色素上皮 外核层 内核层 视网膜脉管系统背景:光感受器细胞死亡在视网膜退化性疾病(例如视网膜色素变性(RP)、眼底黄色斑点症和年龄相关性黄斑变性(AMD))的视力损害中起着重要的作用。视网膜的光损伤与视网膜变性有关。啮齿动物光致视网膜变性主要表现为凋亡的感光细胞死亡,模仿人类视网膜疾病的临床病理特征。光诱导视网膜变性的动物模型被广泛用于研究视网膜保护剂对光感受器丧失的研究。迄今为止,临床上还没有有效的光感受器保护疗法。氧化应激通过多种机制与细胞死亡相关,并被认为是各种视网膜变性疾病发病机制中的核心参与者之一。积累的证据也证实了炎症在视网膜变性疾病发病机制中的重要作用。雷公藤红素是一种天然存在的醌甲基三萜类化合物,在中医药治疗慢性炎症和自身免疫性疾病中具有悠久的历史。除了对炎症、自身免疫性疾病、癌症和肥胖症的影响之外,在许多模型中,还报道了雷公藤红素在部分牵涉抗氧化应激机制中的神经保护作用。最近的一项研究还报道,雷公藤红素通过抑制TNF-α的视网膜表达保护神经节细胞(GC)免受视神经挤压损伤。然而,雷公藤红素是否能保护光感受器的变性尚待解决。本实验研究了雷公藤红素对BALB/c小鼠视网膜光变性的影响。结果表明雷公藤红素对强光诱导的视网膜损伤具有明显的形态学和功能保护作用。研究结果还表明,明亮的光在视网膜色素上皮(RPE)中引起明显的氧化应激,增强视网膜炎性基因的表达,小胶质细胞活化,视网膜血管胶质增生和视网膜血管内皮细胞的白细胞滞留,雷公藤红素对其有明显的抑制作用。方法:动物:4~5周龄雌性BALB/c小鼠. 将小鼠置于12/12小时的光暗循环室,温度为25±2°C。光照实验,在5000 Lx 2 h和10000 LX 30min白光曝光24小时后,小鼠进入暗适应24h。细胞培养:APE19细胞在Dulbecco改良DMEM/F-12培养基中培养:添加10%胎牛血清、50mg/ml链霉素和50U/ml青霉素。RAW 264.7细胞生长在Dulbecco改良DMEM培养基中:添加10%胎牛血清,50ug/ml链霉素,50 U/ml青霉素。脂多糖刺激:指定浓度的雷公藤红素预处理30分钟后,用浓度为1μg/ml和5 ng/ml的LPS刺激ARPE19或RAW264.7细胞;LPS处理后6h收获细胞提取RNA。活性氧(ROS)的体外检测:用雷公藤红素预处理ARPE19细胞30min,同20uM的atRAL孵育。将ROS探针2',7'-二氯荧光素二乙酸酯加入到400 nm的细胞中,在37℃下孵育10分钟。在相同的设置下使用变焦获得了来自不同处理的ROS信号。使用绿色荧光积分强度的设定,进行荧光定量。统计分析计算相对荧光强度。光学相干断层扫描(OCT):使用剂量65μg/kg巴比妥钠,腹腔注射,动物麻醉后进行OCT。OCT成像前使用1%托吡卡胺放大瞳孔。组织学和免疫组织化学(IHC):摘除眼球, 4%多聚甲醛固定,并进行石蜡包埋处理。对4μm厚石蜡切片进行HE染色和测量外核层厚度。切片同一抗孵育,包括:小鼠抗视紫红质(1∶2000),兔抗视蛋白M(1∶100),山羊抗GFAP(1∶200),兔抗波形蛋白(1∶50),兔抗iba1(1∶500)或兔抗COX2(1∶100)。其次是同二抗共孵育。在荧光显微镜下观察图像。视网膜电图(ERG):在昏暗的红光下,暗适应小鼠用氯胺酮(82.5毫克/公斤)和甲苯噻嗪(8.25毫克/千克)的混合物麻醉。五个记录在闪光刺激之间有足够的间隔(从5秒到1分钟)。TdT介导的dUTP缺口末端标记法(TUNEL):根据制造商的说明书,8μm厚的冷冻切片用于TUNEL染色。荧光显微镜下观察图像。体内ROS检测:在安乐死前2小时,给小鼠二氢乙酰胆碱(DHE),剂量20 mg/kg。在荧光显微镜下对12μm厚的冰冻切片进行ROS信号的评估。白细胞凝集试验:使用50ml的0.9%盐水溶液进行心脏灌注,随后用6.25mg/kg剂量的荧光素结合conA灌注。ConA灌流后,用50ml的0.9%的盐水溶液冲洗未结合的ConA。荧光显微镜下观察视网膜。结果: 雷公藤红素保护视网膜抵抗强光诱导的光感受器变性: BALB/c小鼠首次暴露于强光下,强度为5000 Lx,持续2小时,在照射前30分钟,在1、2.5和5 mg/kg BW的剂量下给予雷公藤红素。光照后7天进行OCT成像以评估视网膜结构。与未暴露于强光的小鼠相比,图1A在光暴露的赋形剂(DMSO)处理的小鼠中观察到严重破坏感光器结构,其主要特征是在视网膜中减少ONL。相反,剂量依赖性保存ONL在雷公藤红素处理的小鼠中观察到。当剂量为2.5 mg/kg BW时可观察到部分视网膜保护作用,当5 mg/kg BW给予雷公藤红素时可观察到改善的保护作用。为了进一步评价雷公藤红素的视网膜保护作用,在10000 Lx下光暴露2小时。当剂量为1和2.5 mg/kg BW的剂量时,没有观察到保护作用;在剂量为5 mg/kg体重的雷公藤红素观察到显著的保护作用。雷公藤红素保护视网膜抵抗强光诱导的功能损伤: ERG进一步评估视网膜功能。与未暴露于强光的小鼠相比,DMSO处理的小鼠在10000 LX照射30分钟时,可见暗视A波和B波振幅显著降低。相比于DMSO处理的小鼠,在5 mg/kg体重的雷公藤红素处理的光暴露小鼠中观察到暗视A波和B波振幅显著增加。这些结果支持了视网膜对明亮光诱导的变性的保护作用,这是因为雷公藤红素的治疗。雷公藤红素减少光诱导的感光细胞凋亡: 为了进一步表征雷公藤红素的视网膜保护作用,TUNEL法检测细胞凋亡在光照后不同时间点的变化。未暴露于强光下的小鼠视网膜未见TUNEL阳性细胞。DMSO处理的小鼠在10000L×3小时的强光照射后2 h视网膜中ONL中检测到少量TUNEL阳性细胞。TUNEL阳性率在光感光细胞大量清除前7天暴露于光照后3天达到高峰。在光照后7天,视网膜中其余的感光细胞主要是TUNEL阳性。用5毫克/千克体重的雷公藤红素处理的小鼠视网膜的特征是ONL中TUNEL阳性细胞的数量显著减少。这些结果表明,雷公藤红素治疗保护光感受器细胞免受光诱导凋亡。雷公藤红素减轻光诱导的视网膜氧化应激反应: 在未暴露于强光下的小鼠视网膜中没有检测到可见的ROS信号。在DMSO处理的小鼠视网膜色素上皮(RPE)中,在10000 Lx的光下暴露2小时,ROS的产生显著增加。在光照后3小时和6小时观察到RPE的ROS生成增加,并持续到光暴露后7天。在光暴露的雷公藤红素处理的小鼠ONL中未检测到ROS信号。雷公藤红素保护视网膜免受光诱导的氧化应激。雷公藤红素抑制光亮暴露小鼠视网膜血管的白细胞滞留: 白细胞减少是一种与组织炎症密切相关的病理事件。光暴露视网膜中促炎基因的表达增加促使我们进一步研究白细胞减少是否与光诱导视网膜变性有关。在10000 Lx光照射2小时后,检测视网膜血管系统中粘附白细胞的荧光 ConA标记。在未暴露于强光下的小鼠的视网膜血管中偶尔会遇到粘附的白细胞;光暴露的DMSO处理的小鼠视网膜血管中经常观察到粘附白细胞. 光暴露后1天和3天观察到粘附性白细胞减少. 与光暴露的DMSO处理的小鼠相比,光暴露的雷公藤红素处理的小鼠观察到视网膜血管中白细胞显著减少. 雷公藤红素抑制光照小鼠视网膜小胶质细胞活化和反应性胶质增生,雷公藤红素减轻氧化应激,抑制促炎基因的表达。结论:首次证实了雷公藤红素对光诱导的光感受器损失的保护作用。研究结果进一步支持了雷公藤红素作为治疗视网膜退化性疾病的药理学候选物的进一步评价。




