根据本周《自然》在线发表的一项研究 Microglial control of astrocytes in response to microbial metabolites,肠道微生物组的变化改变了实验形多发性硬化症(MS)小鼠的脑内免疫细胞的活性。这项研究扩大了我们对肠道和脑之间的相互作用的理解,或有助于开发针对多发性硬化症和其它神经疾病的新疗法。
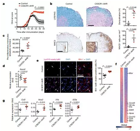
大脑中免疫细胞的远距离调控。Hartmut Wekerle在多发性硬化症中,大脑通常静默的免疫系统被唤醒,非神经元细胞 (小神经胶质细胞和星形胶质细胞) 被激活。美国哈佛医学院的 Francisco Quintana 及同事展示了在多发性硬化症小鼠模型中,由肠道细菌产生的膳食色氨酸的代谢物如何抑制这两种类型细胞的促炎症活性。对多发性硬化症脑组织的进一步研究表明,人脑内也存在类似的机制。
脑脊髓炎期间芳烃受体限制小胶质细胞促炎性转录反应。Rothhammer et al.当膳食色氨酸的代谢物结合到细胞表面的特定受体时,这些免疫细胞的活性会发生改变。相同的受体也会结合其它天然存在的化合物,包括来自植物 (如花椰菜) 的衍生物。或许有一天,靶向相关分子路径成分的疗法被证明有助于治疗多发性硬化症,不过该研究也表明通过肠道或可以间接抑制炎症性脑疾病。https://www.nature.com/articles/d41586-018-05113-0本文转载自“Nature 自然科研”
大脑中免疫细胞的远距离调控。Hartmut Wekerle在多发性硬化症中,大脑通常静默的免疫系统被唤醒,非神经元细胞 (小神经胶质细胞和星形胶质细胞) 被激活。美国哈佛医学院的 Francisco Quintana 及同事展示了在多发性硬化症小鼠模型中,由肠道细菌产生的膳食色氨酸的代谢物如何抑制这两种类型细胞的促炎症活性。对多发性硬化症脑组织的进一步研究表明,人脑内也存在类似的机制。
脑脊髓炎期间芳烃受体限制小胶质细胞促炎性转录反应。Rothhammer et al.当膳食色氨酸的代谢物结合到细胞表面的特定受体时,这些免疫细胞的活性会发生改变。相同的受体也会结合其它天然存在的化合物,包括来自植物 (如花椰菜) 的衍生物。或许有一天,靶向相关分子路径成分的疗法被证明有助于治疗多发性硬化症,不过该研究也表明通过肠道或可以间接抑制炎症性脑疾病。https://www.nature.com/articles/d41586-018-05113-0本文转载自“Nature 自然科研” 


