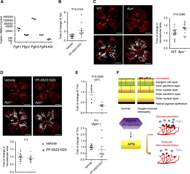
背景:病理性新生血管是失明的主要原因,见于早产儿视网膜病变、糖尿病视网膜病变和年龄相关性黄斑变性。使用缺氧驱动的视网膜新生血管模型,发现,成纤维细胞生长因子21(FGF21)给药抑制视网膜新生血管生长,FGF21缺乏加重视网膜新生血管生长。在脂联素(APN)缺陷小鼠中,FGF21对新生血管生长的保护作用被消除。FGF21给药也降低了新生血管性老年性黄斑变性的新生血管病变:低密度脂蛋白受体缺陷小鼠视网膜血管瘤增殖和激光诱导脉络膜新生血管。FGF21抑制肿瘤坏死因子α(TNF-α)的表达,但对新生血管的VEGFA表达无明显影响。数据表明,FGF21可能是新生血管性眼病患者的病理血管生长的治疗靶点,包括早产儿视网膜病变、糖尿病视网膜病变和年龄相关性黄斑变性。关键词:视网膜新生血管 缺氧 低氧诱导的视网膜病变 脉络膜 新生血管 FGF21简介:病理性视网膜新生血管是早产儿视网膜病变、早产儿黄斑毛细血管扩张症、糖尿病视网膜病变和老年性黄斑变性的主要原因。目前治疗视网膜新生血管的方法存在局限性。虽然激光光凝有助于维持中央视力,但它会引起周边视力丧失。此外,抗血管内皮生长因子(抗血管内皮生长因子)药物能有效治疗一些患者,但不是全部患者的新生血管都有影响,包括正常血管、神经视网膜和脉络膜的变性。因此,需要更好的治疗剂来有效治疗威胁视力的新生血管。成纤维细胞生长因子(FGFs)通常被认为促进血管生成反应。FGF21,FGF家族成员之一,,在小鼠皮下硅管植入实验中被认为是体内的促血管生成因子。FGF21在三种不同的小鼠疾病模型抑制视网膜和脉络膜眼部病理性血管生成。在人类中,长效FGF21类似物给药以剂量依赖的方式增加循环脂联素(APN)。在小鼠中,FGF21给药增加APN产量以调节糖脂代谢。低循环APN水平可能有助于人类新血管性眼病的发展。APN对啮齿动物视网膜脉络膜新生血管的抑制作用。探讨FGF21在(1)低氧诱导新生血管性视网膜病变中的作用。(2)能量缺乏驱动的视网膜新生血管,(3)激光诱导脉络膜新生血管形成。结果与讨论:FGF21抑制缺氧诱导的视网膜新生血管形成:早产儿视网膜病变和糖尿病视网膜病变早期血管生长停止或血管丢失导致缺氧和营养缺乏,从而导致血管过度生长。为探讨FGF21对缺氧性病理性新生血管生长的影响,我们应用FGF21对氧诱导的视网膜病变小鼠进行了研究。暴露于75%的氧气5天后,喂奶母鼠的幼崽返回室内空气。氧暴露导致中央视网膜血管闭塞。乏氧缺氧视网膜诱导新生血管形成。在血管和非血管化区域之间的边界上从视网膜延伸到玻璃体。小鼠幼崽腹腔注射天然FGF21,长效FGF21类似物,或赋形剂5天。具有短半衰期(0.4小时)的天然FGF21不影响新生血管,而给予生物半衰期28小时的PF-0523 1023显著降低新生血管形成。为了证实FGF21在视网膜新生血管形成中的作用,我们通过比较野生型(FGF21+/+)和敲除(FGF21-/-)小鼠,研究了FGF21缺乏对氧诱导视网膜病变的影响。FGF21-/-小鼠的新生血管增多。与PF-0523 1023对病理性新生血管形成的强烈抑制相比,天然FGF21和内源性FGF21缺乏对视网膜新生血管的影响较小,可能是由于天然FGF21(0.4小时)的短半衰期和低的内源性FGF21水平。为确定FGF21是否直接抑制新生血管形成,玻璃体内注射PF-0523 1023与注射对侧眼相比减少了视网膜新生血管。FGF21也可通过APN促进视网膜血运重建,尽管在氧诱导视网膜病变(OIR)中不需要APN作为基础性血运重建术。改进的血运重建将趋向于减少增殖性新生血管的刺激。FGF21通过与其受体FGFR1和共受体β-kLotho(KLB)的相互作用发挥作用。我们发现FGF21受体1, 2, 3、4和KLB mRNA均在小鼠视网膜中表达。FGFR1和FGFR3在新生血管中高表达,并与APN共定位。PF 0523 1023在出生后第17天给药(P17)增加视网膜APN,这是FGF21对代谢功能的重要中介物。APN受体激动剂AdiPuron体外抑制内皮细胞功能。确定APN是否介导FGF21对视网膜新生血管的保护作用,我们研究了APN基因敲除(APN -/-)小鼠的视网膜脉管系统(PN-0523 1023)在氧诱导视网膜病变中的作用。我们发现APN缺乏加重了视网膜新生血管和APN的缺乏,完全消除了PF 0523 1023对缺氧视网膜新生血管减少的有益作用。APN通过降低肿瘤坏死因子α(TNF-α)抑制视网膜新生血管形成。发现PF-0523 1023抑制新生血管野生型(WT)视网膜中TNFα的表达,但APN缺乏抑制了TNFα的表达。FGF21抑制视网膜新生血管的生长,可能是通过靶向APN和减少TNF-α,这是氧诱导视网膜病变的一个关键危险因素。每年有超过1500万名婴儿在出生时先天性血管化的视网膜出生,如果出生后未发生正常的血管化,则为发展为增殖性视网膜病变的阶段。早产儿视网膜病变是儿童失明的主要原因。我们已经证明早产儿低血清APN水平与增生性视网膜病变呈正相关。增加循环APN水平与小鼠视网膜新生血管减少有关。在小鼠氧诱导的视网膜病变中,FGF21给药增加视网膜APN水平,降低TNF-α水平,并抑制病理性新生血管生长。糖尿病视网膜病变目前困扰全世界9300万人,其中2800万人有视觉威胁性增生性视网膜病变。1型糖尿病患者FGF21水平低于健康对照组。在链脲佐菌素诱导的1型糖尿病小鼠中,FGF21类似物降低了棕色脂肪组织中葡萄糖摄取量,降低了血糖水平。FGF21预防1型糖尿病小鼠肾脂质蓄积和肾功能减退。在2型糖尿病患者中,视网膜病变患者血清FGF21水平高于无视网膜病变的患者。FGF21治疗降低体重和改善2型糖尿病患者、非人类灵长类动物和肥胖啮齿动物的血脂谱,提示FGF21可能在糖尿病和糖尿病并发症如糖尿病性视网膜病变中发挥有益作用。氧诱导视网膜病变小鼠模型常用于低氧诱导的增殖性糖尿病视网膜病变新生血管形成。因此,我们的研究结果还表明,FGF21可能有助于防止增生性糖尿病视网膜病变。在1型糖尿病和2型糖尿病动物模型中需要进一步研究FGF21在糖尿病视网膜病变早期糖尿病视网膜血管损伤和晚期新生血管形成中的作用。FGF21对VLDLR-/-小鼠能量缺乏所致视网膜新生血管的保护作用:除了缺乏氧气,能量供应不足还可以驱动视网膜新生血管形成。低密度脂蛋白受体(VLDLR)的缺失与视网膜血管瘤增殖和脉络膜新生血管有关,类似于黄斑毛细血管扩张和晚期增生性黄斑变性的新生血管形成。在Vldlr-/-小鼠中,异常血管向感光细胞延伸。为了评价FGF21是否能预防代谢诱导的病理性新生血管生长,我们在VLDLR-/-小鼠中从P8到P15每天腹腔注射PF-0523 1023,每次0.5 mg/kg。PF-0523 1023给药减轻VLDLR-/-小鼠的新生血管病变,增加视网膜APN,降低TNFα。FGF21抑制激光诱导小鼠脉络膜新生血管形成:脉络膜新生血管在年龄相关性黄斑变性中具有视觉威胁,其中新生血管从脉络膜毛细血管扩张到视网膜下间隙。激光诱导脉络膜新生血管小鼠模型中,激光烧伤破坏Bruch膜诱导脉络膜新生血管生长. 在6~8周龄C57B/6J小鼠,激光损伤前1周,每隔1天给药1次10mg/kg PF 0523 1023。在小鼠脉络膜新生血管模型中,PF-0523 1023也诱导脉络膜视网膜复合体中的APN和TNFα减少。新生血管形成是年龄相关性黄斑变性和黄斑毛细血管扩张症患者视力丧失的主要原因。视网膜色素上皮细胞和光感受器的代谢改变有助于疾病进展. 在Vldlr-/-小鼠中,燃料供应不足导致视网膜新生血管形成,FGF21给药减少新生血管病变的形成。我们的研究结果表明,FGF21给药可能会削弱代谢驱动的视网膜新生血管的发育,黄斑毛细血管扩张症和新生血管性老年性黄斑变性的某些方面。在激光诱导脉络膜新生血管建模的炎性方面,新生血管性年龄相关性黄斑变性,FGF21也抑制成年小鼠病理脉络膜血管生成。我们确定FGF21可抑制APN介导的视网膜和脉络膜新生血管的形成。APN对巨噬细胞TNF-α转录和mRNA稳定性的影响. . TNF-α的抑制导致视网膜和脉络膜新生血管的减少,可能是通过增加内皮细胞的萌芽而引起的。 FGF21促进人视网膜微血管内皮细胞迁移. 不同的靶系统可能受到FGF21与血管生成反应相反的影响. 研究结果还表明,FGF21对视网膜和脉络膜新生血管的抑制作用与VEGFA无关。



