在结直肠手术中,吻合口漏是令医生和患者都颇为头疼的并发症。这种并发症不仅会延长患者的住院时间,还可能大幅增加死亡率,其发生率长期稳定在8%左右,始终是临床治疗中的一大难题。
近期,发表在Stem Cell Res Ther上的一项研究Mesenchymal stem cell-derived small extracellular vesicles facilitate repair of acute obstruction-induced colonic anastomosis injury by modulating early-stage inflammation in rats,为解决这一难题带来了新的希望,研究发现间充质干细胞来源的小细胞外囊泡(MSC-sEVs)能通过调节早期炎症反应,有效促进急性梗阻所致的大鼠结肠吻合口损伤修复。

结肠吻合口愈合过程大致可分为炎症期、增殖期和重塑期三个阶段,其中术后3-4天的炎症期是吻合口漏发生的高风险时段。在此期间,免疫细胞的聚集和促炎细胞因子的释放会显著影响愈合环境。而间充质干细胞(MSCs)因具有免疫调节和组织再生特性,已在胃肠道炎症及损伤相关疾病的治疗研究中广受关注,其分泌的小细胞外囊泡(MSC-sEVs)更是具备稳定性高、生产便捷等优势,还能规避细胞治疗相关的免疫原性、致瘤性等问题,在临床转化中潜力巨大。
研究首先通过动物实验探究了急性肠梗阻对结肠吻合口愈合的影响。将雄性Sprague-Dawley大鼠分为结肠梗阻组和假手术组,24小时后均行结肠切除和一期吻合术。结果显示,术后第4天,梗阻组的吻合口并发症评分显著高于假手术组,表明急性肠梗阻会在术后早期阻碍结肠吻合口愈合,不过到了术后第7天,两组的愈合情况已无明显差异。同时,研究还发现急性肠梗阻会导致结肠黏膜菌群失衡,表现为普通拟杆菌丰度显著增加,而肠乳杆菌丰度明显降低,这种菌群失衡可能通过破坏肠黏膜屏障加重炎症和损伤。
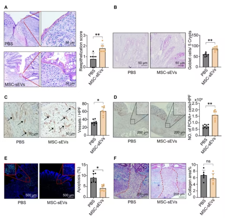
基于上述发现,研究进一步探讨了MSC-sEVs对吻合口愈合的治疗作用。将经历结肠梗阻并接受吻合术的大鼠分为MSC-sEVs组和PBS组,分别在吻合口周围局部注射MSC-sEVs和PBS。结果显示,术后第4天,MSC-sEVs组的吻合口并发症评分显著低于PBS组,表明MSC-sEVs能显著改善吻合口愈合状况。组织学检查发现,MSC-sEVs组的上皮修复更好,杯状细胞比例更高,吻合口黏膜下层血管密度更大,增殖细胞数量更多,凋亡细胞更少,这些都有利于吻合口的修复和恢复。

图1:结肠吻合口的组织学评估
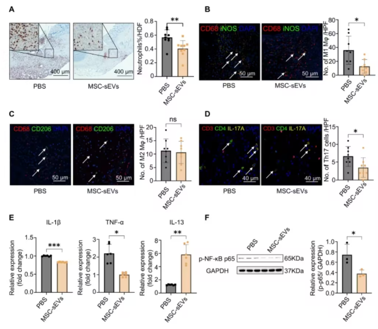
深入研究其机制发现,MSC-sEVs主要通过抑制早期过度炎症反应发挥作用。转录组测序分析显示,MSC-sEVs组中与免疫和炎症相关的通路,如NF-κB、IL-17和TNF信号通路均显著下调。免疫组化和免疫荧光结果表明,MSC-sEVs组的中性粒细胞浸润减少,促炎性M1型巨噬细胞和Th17细胞数量显著降低,同时促炎细胞因子IL-1β和TNF-α的表达水平下降,抗炎介质IL-13的表达水平升高,NF-κB p65的磷酸化水平也受到抑制。

图2:结肠吻合口的炎症分析
体外实验也验证了MSC-sEVs的抗炎效果。在LPS诱导的RAW264.7巨噬细胞炎症模型中,MSC-sEVs处理能显著降低M1型巨噬细胞的比例,抑制NF-κB通路的激活,并减少上清液中TNF-α和IL-6等促炎因子的水平。此外,MSC-sEVs还能增强结肠上皮细胞的增殖和迁移能力,促进血管内皮细胞的血管生成,为吻合口愈合提供有利条件。
总的来说,这项研究表明急性肠梗阻会损害结肠吻合口愈合,而局部应用MSC-sEVs可通过减轻早期过度炎症反应,有效改善急性肠梗阻所致的大鼠结肠吻合口愈合不良。这一发现为临床改善结肠吻合口愈合提供了新的思路和实验依据,有望在未来通过进一步的研究和转化,为结直肠手术患者带来更好的治疗效果,减少吻合口漏等并发症的发生,提高患者的术后生活质量。
参考文献:
Dong Z, Zhou S, Xia X, et al. Mesenchymal stem cell-derived small extracellular vesicles facilitate repair of acute obstruction-induced colonic anastomosis injury by modulating early-stage inflammation in rats. Stem Cell Res Ther. 2025;16(1):433. Published 2025 Aug 6. doi:10.1186/s13287-025-04551-8



