在生活中,视网膜退行性疾病、意外或设备造成的损伤,都可能导致不可逆的视网膜损伤。其中,激光设备可对视网膜造成永久性损伤,导致光感受器(PRs)和underlying视网膜色素上皮(RPE)丢失,最终造成视力障碍。目前,对于永久性视网膜损伤尚无有效治疗方法,而用健康细胞替代受损的PRs和RPE或许是一种合适的治疗途径。
近日,Mil Med Res刊载了一项重要研究Stem cell-derived co-grafts contribute to retinal reconstruction and visual functional improvement in a laser damaged rat model,来自南加州大学等机构的研究团队首次利用由RPE和视网膜类器官(RO)片组成的新型组织工程共移植物,在激光损伤大鼠模型中开展了视网膜修复研究,为视网膜损伤的治疗提供了新的思路和方向。

研究设计与关键方法
研究人员选用无胸腺裸大鼠作为实验对象,其左眼通过绿色二极管激光(IRIDEX IQ 532)光凝(50-80 mW)造成与共移植物大小相近(0.4 mm×0.9 mm)的损伤区域,旨在模拟人类视网膜激光损伤场景。之所以选择无胸腺裸大鼠,是为了最大程度减少使用人源RPE和RO片进行移植可能引发的免疫问题。
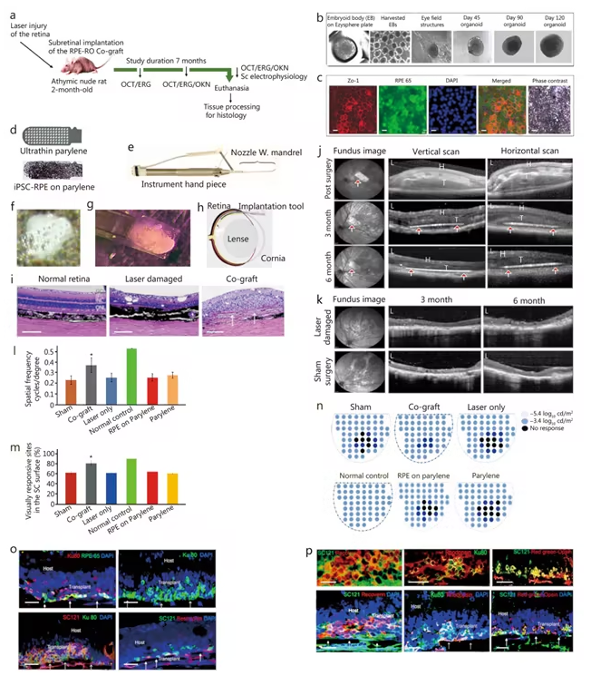
共移植物由人胚胎干细胞(hESC)衍生的RO片和诱导多能干细胞(iPSC)衍生的RPE细胞组成。RO片取自90-110天龄的RO,RPE细胞则在玻连蛋白包被的超薄聚对二甲苯膜上以单层形式生长。在共移植物的制备过程中,研究人员经过筛选,最终采用纤维蛋白胶作为生物粘合剂,相较于以往使用的基质胶、明胶等材料,它在刚性和粘附性方面更具优势。随后,借助专门设计的工具将共移植物精准移植到激光损伤区域的视网膜下空间。术后通过光学相干断层扫描(OCT)成像确认移植物的位置,并对其生长和成熟进行长达7个月的监测,同时定期通过视动性眼球震颤(OKN)测试和视网膜电图(ERG)记录来评估视觉功能的改善情况。

图 1 干细胞来源的共移植物促进激光损伤无胸腺裸大鼠模型的视网膜重建和视觉功能改善
研究结果:结构修复与功能改善双突破
移植物的存活与结构整合
组织学分析显示,激光损伤眼的多个视网膜层(尤其是PR和RPE)遭受了显著损伤。OCT成像清晰证实了共移植物在视网膜下的正确放置。术后不同时间点的观察发现,共移植物的外观发生了明显的结构变化:术后即刻OCT成像显示其呈隆起且增厚的外观,而在3个月和6个月时,共移植物显得更加完整。免疫染色结果显示,移植的共移植物中存在RPE和RO成分,人核抗原(Ku80)和细胞质标记物(SC121)的表达证实了移植细胞的人源属性。共移植物中的细胞能够分化为PRs,表达通用PR标记物恢复蛋白,以及视杆细胞特异性标记物视紫红质和视锥细胞标记物红绿色视蛋白。此外,RPE细胞表达RPE标记物Bestrophin和RPE65,表明其成功存活。突触素在宿主和移植物中均呈现强染色,提示两者之间可能形成了突触连接。
视觉功能的显著提升
尽管ERG记录未能检测到各实验组之间的明显差异,研究人员认为这可能与激光损伤区域较小有关,如此小范围的损伤可能不足以引起ERG信号的可测量变化。然而,OKN测量显示,在6个月时,共移植物植入组的视力较假手术组和激光损伤对照组有显著改善(P<0.05)。对大脑视觉中心上丘(SC)的电生理Mapping结果进一步证实了这一功能改善:单电极Mapping显示,共移植物植入大鼠中对光响应的SC位点数量显著多于假手术组和激光损伤对照组(P<0.05);多电极阵列(MEA)Mapping则显示,大多数共移植物植入大鼠(3/4)不存在暗点,而假手术组、仅植入聚对二甲苯膜组、植入聚对二甲苯膜-RPE组和激光损伤对照组的大鼠均存在暗点。
研究意义与未来展望
这项研究首次在激光损伤大鼠模型中证实,由RO片和RPE组成的共移植物能够有效促进视网膜结构重建和视觉功能改善,为治疗视网膜损伤和退行性疾病提供了一种极具潜力的新方法。纤维蛋白胶作为生物粘合剂的应用,成功解决了以往材料在刚性和粘附性方面的限制,确保了共移植物的完整性和稳定性,有助于移植细胞的存活、成熟和功能整合。
值得一提的是,与以往在先天性视网膜退行性疾病模型中的研究相比,本研究中移植的PRs几乎不存在玫瑰花结形成,这可能得益于共移植物制备技术的改进。尽管共移植物未能完全发育出正常视网膜典型的有组织层状结构,这可能与大鼠模型的眼小和异种移植问题有关,但移植细胞与中间神经元的接近性暗示了突触连接的潜力。
这项在免疫缺陷大鼠模型中的“概念验证”研究,为解决人类晚期视网膜退行性疾病迈出了重要一步。未来,进一步在更大动物模型中开展研究,以解决免疫排斥问题并优化移植物放置,将为推动组织工程视网膜疗法向临床应用转化奠定更坚实的基础,有望为众多因视网膜退行性病变而面临视力丧失威胁的患者带来重见光明的希望。
总之,该研究成果不仅在视网膜修复的基础研究领域取得了重要进展,更向临床应用迈出了关键一步,为无数受视网膜疾病困扰的患者照亮了前行的道路。相信在不久的将来,随着研究的不断深入,这种创新的治疗方法将为更多患者带来福音,让我们共同期待眼科医学领域的这一重要突破早日惠及临床。
参考文献:
Rajendran Nair DS, Seiler MJ, Martinez-Camarillo JC, et al. Stem cell-derived co-grafts contribute to retinal reconstruction and visual functional improvement in a laser damaged rat model. Mil Med Res. 2025;12(1):23. Published 2025 May 21. doi:10.1186/s40779-025-00601-7



