说到禁食,咱们基本默认是夜间不吃饭,只在白天通过限定进食的时间窗口来管理饮食。比如目前最为广泛流行的间歇性饮食方案“16+8”,通常人们会选择中午12点到晚上8点这段时间进行进食,每天将饮食时间缩短到8小时,其余16小时禁食。长期遵循该方案有助于减肥和改善代谢,提高胰岛素敏感性、改善心血管健康、增强大脑功能等。
相对地,还有白天不吃饭的禁食说法,也就是伊斯兰教的斋月禁食。斋月期间,人们从日出到日落期间不吃不喝,直到日落之后才能进食,这种禁食方案同样被证明对健康有一定益处,动物实验中可以增强小鼠的肌肉氧化代谢能力和运动耐力。
近日,陆军军医大学张志辉、李旻典等人正是借由斋月禁食方案,找到了“抄近道”提高运动表现的方法。论文于近日发表在《细胞·代谢》期刊。
他们通过多组学整合分析发现,小鼠接受类似人类斋月禁食的饮食方案时,会调节脂肪细胞的“生物钟”,使其负责调节代谢与能量平衡的信号通路的活性发生节律变化,这有助于将脂肪与肌肉之间的代谢同步,增强脂肪供能,从而提高小鼠运动耐力。如果在特定时间使用相应激活剂,也可以显著提高小鼠的运动表现。

论文首页截图
吃对时间,跑得更远?
这件事儿越来越有趣了,最近很多新出现的证据都将昼夜节律与运动代谢联系起来。
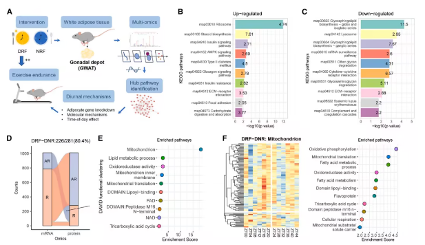
在这项研究中,为探究饮食时间如何调节运动表现,研究者们设计了一项日间限制饮食(DRF)实验。
DRF是一种类似于人类斋月式禁食的饮食模式。小鼠与人类作息相反,实验中,接受DRF方案的小鼠仅在白天(光照期)进食,而在夜间(黑暗期)禁食。研究者们通过多组学分析,系统地研究了DRF和夜间限制进食(NRF)两种饮食方案对小鼠性腺白色脂肪组织(GWAT)中昼夜节律性代谢的影响。样本每4小时采集一次,跨越两个完整的昼夜周期。
多组学分析结果显示,两种饮食方案下小鼠脂肪组织的蛋白质水平、脂质水平、信号通路活性的变化节律不相同。重要的是,研究人员发现,DRF饮食方案能够调节脂肪细胞的AMPKα2信号通路活性的昼夜节律。
AMPKα2信号通路是细胞中关键的营养感应通路,可以通过增加葡萄糖摄取、促进脂肪酸氧化、抑制脂肪酸合成、调节线粒体功能等方式参与调节脂肪细胞的代谢和能量平衡。研究者们发现,仅在DRF饮食下,小鼠脂肪细胞的AMPKα2通路活性变化与进食时间同步。

通过多组学找到饮食时间对脂肪组织的影响差异
在运动测试中,相比NFR饮食,接受DRF饮食的小鼠运动耐力更好。
于是,为验证AMPKα2信号通路在运动表现中的作用,研究者们针对脂肪细胞中的AMPKα2基因(Prkaa2)进行沉默。结果显示,敲低Prkaa2会导致DRF小鼠跑步耐力受损,耐力测试显示其跑步距离和疲劳时间明显低于对照组小鼠,但小鼠体重没有变化。
研究人员还利用遗传学手段探讨了脂肪细胞的节律失调对运动表现的影响。敲低小鼠脂肪细胞的核心时钟基因Bmal1和Clock后,可以观察到小鼠在DRF饮食下的高强度运动表现显著下降,与接受NRF饮食的小鼠运动表现没有差异。
这些结果说明,DRF确实是通过AMPKα2信号通路提升了小鼠运动耐力,而且这种增益作用涉及到脂肪细胞的时钟系统。
进一步研究表明,在DRF条件下,脂肪细胞的AMPKα2信号通路能够调控运动相关血清代谢物(琥珀酸、乳酸等)的昼夜节律,优化脂肪组织中的脂质代谢(游离脂肪酸、三酰甘油),并协调酰基辅酶A代谢相关基因Slc27a1、Dgat1的节律性表达,从而确保脂肪与肌肉之间的代谢同步性。同时,AMPKα2还通过影响肌肉时钟基因Bmal1、PGC-1α的表达,增强肌肉的线粒体代谢能力。
看似复杂,实则就是一系列操作下来,校准了脂肪、肌肉之间的生物时钟时间差,使得脂肪能够高效供能,显著提升小鼠的运动耐力。

机制
基于上述发现,研究人员假设在进食/睡眠周期结束时(ZT12,即小鼠的生物黎明时刻)激活AMPK,可能对运动表现起关键作用。
为此,他们测试了特异性AMPK激活剂C29的效果。结果显示,在ZT12时刻给药C29也能显著提高小鼠的运动耐力,可以增加肌肉中氧化型肌纤维的比例,并调控肌肉时钟基因Bmal1、PGC-1α的表达,表明脂肪细胞的AMPKα2通过信号通路调控了肌肉的代谢功能。ZT0时刻给药则无显著效果。

特定时间给药增加了小鼠的运动距离和时间
总之,这项研究不仅揭示了脂肪组织在运动代谢中的关键作用,还为基于昼夜节律的药物干预提供了新的思路。例如,通过优化饮食时间或定时使用AMPK激活剂,可以最大化运动效果和代谢健康。
此外,研究还提示,脂肪细胞AMPKα2信号通路通过调控酰基辅酶A代谢和肌肉时钟基因的表达,实现了脂肪与肌肉之间的跨组织代谢协调,这为理解器官间昼夜节律信号的传递机制提供了重要依据。



