本期Nature Communications上发表的两篇论文报告说,血液中高水平的荷尔蒙“血管紧缩素-II”与禽流感患者的严重症状及随后的结果有关。这两项研究表明,“血管紧缩素-II”水平的药理降低会减轻小鼠的疾病症状。因此,这些发现可能为防止未来的流感疫情提供了一个生物标记和潜在治疗策略。

Lanjuan Li、Chengyu Jiang及同事报告说,被H7N9禽流感病毒感染的患者比健康人或感染猪流感的人血浆中“血管紧缩素-II”水平要高。对被H7N9感染的患者来说,他们发现,“血管紧缩素-II”浓度、病毒载量、病情发展和死亡率是相关联的,根据“血管紧缩素-II”对死亡率所做预测与根据其他常用临床参数(如血氧水平)所做预测相比一样好或更好。
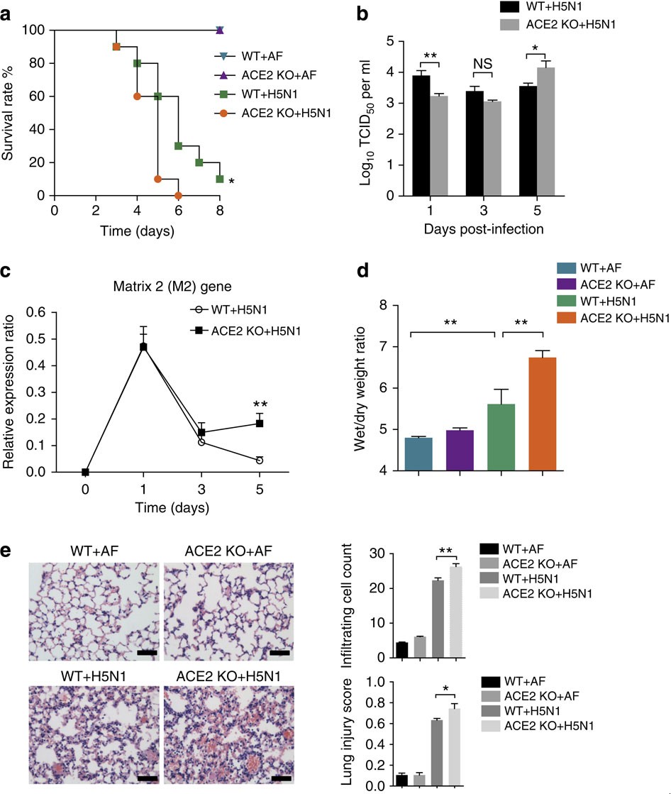
在第二项研究中,Chengyu Jiang及同事发现,与健康人相比,“血管紧缩素-II”水平在被H5N1禽流感病毒感染的人体内也会升高。而且,他们还报告,在实验中让小鼠感染H5N1病毒,会导致“血管紧缩素-II”的水平升高和ACE2 (angiotensin-converting enzyme 2)的表达下降。ACE2是能使“血管紧缩素-II”失活的一种蛋白。最后,该小组发现,人ACE2的施用会改善被H5N1感染的小鼠的疾病症状和降低“血管紧缩素-II”水平。
综合起来,这两篇论文可能具有临床意义,并且让我们对禽流感患者的病情发展机制有新的认识。然而,还需要进一步的研究来确定“血管紧缩素-II”是否是一个有用的生物标记和评估ACE2的潜在疗效。



