S6K1是一种参与机体衰老和年龄相关疾病调节的特殊蛋白,以往的研究表明,在小鼠体内阻断S6K1可能延长其寿命,并带来类似限制热量摄入的健康益处,例如减少体脂、强化骨骼以及预防糖尿病等。然而其背后的潜在机制,目前研究人员并不清楚。
S6K1是mTOR信号通路的一个关键节点,该通路能够响应营养状况和压力来调节生长与代谢。随着年龄的增长,衰老细胞会在体内积累,并释放高水平的炎性因子,这种现象称为衰老相关分泌表型(SASP,senescence-associated secretory phenotype)。
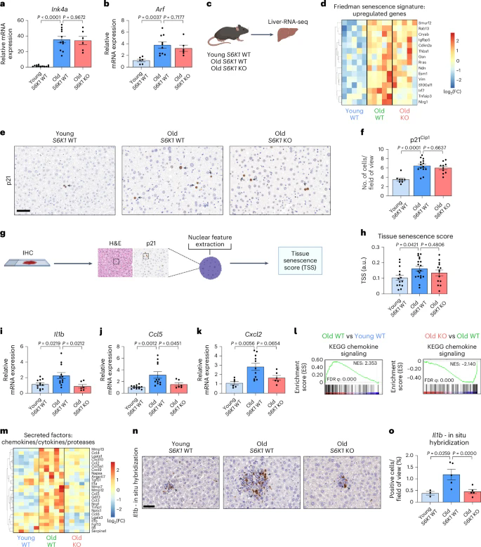
阐明S6K1、衰老和SASP之间的互作关系能帮助我们更好地理解机体衰老背后的分子机制。近日,一篇发表在国际杂志Nature Aging上题为“Ribosomal S6 kinase 1 regulates inflammaging via the senescence secretome”的研究报告中,来自帝国理工学院等机构的科学家们通过研究发现,在衰老小鼠的肝脏中剔除S6K1基因可以抑制炎性因子(SASP的一部分)的产生,从而减少炎症反应。这一发现与研究者最初的假设不同,即S6K1的去除并未直接导致机体衰老的改变。

让研究人员兴奋的是,这项研究揭示了之前未知的生物学机制,即为什么移除S6K1会对小鼠机体衰老和健康寿命产生有益影响。这一机制最早是由Dominic Withers教授提出的,并且他在2009年将相关研究结果发表在了Science杂志上。

阻断长寿基因S6K1或能通过减轻机体炎症来延长小鼠的寿命
图片来源:Nature Aging (2024). DOI:10.1038/s43587-024-00695-z
这项研究还包含对果蝇的补充实验,结果显示S6K蛋白能够调控炎症。在另一项研究中,研究人员发现,在小鼠体内模拟过量营养摄入可能会增加炎症并缩短寿命;相反,抑制炎性蛋白IL-11的功能则会带来健康益处并延长寿命。目前,S6K1剔除的影响已经在人类肝脏组织中得到了验证,研究团队计划进一步研究,以确认这种效应是否同样存在于其他人体组织中。
虽然炎症对于帮助身体应对损伤和感染起着重要作用,但它也是促进衰老和多种疾病发展的关键因素。加深对炎症如何促进衰老和疾病发生的机制理解,有助于开发新的治疗策略来对抗人类的衰老和与年龄相关的疾病。
Withers教授表示,这项研究是科学家们探究缺乏S6K1的小鼠表现出长寿表型背后的生理、细胞和分子机制的典范之作。现在越来越明确的是,炎症过程是与年龄相关的疾病中的一个核心成分,干预这一过程的潜力巨大。提高对代谢、衰老和炎症之间相互作用的理解,可能是设计合理且有效的综合治疗方案以应对衰老相关疾病的第一步。总结来说,本研究的结果表明,剔除S6K可以减少肝脏炎症,这意味着S6K的缺失通过抑制炎性SASP可能是对健康寿命产生有利影响的基础。
参考文献:
Gallage, S., Irvine, E.E., Barragan Avila, J.E. et al. Ribosomal S6 kinase 1 regulates inflammaging via the senescence secretome. Nat Aging (2024). doi:10.1038/s43587-024-00695-z



