胆固醇稳态由体内的各种组织相互协调,以保持胆固醇吸收、从头合成以及胆汁清除和外排之间的平衡。众所周知,血液中胆固醇水平升高,尤其是低密度脂蛋白胆固醇(LDL-C),会导致动脉粥样硬化,因此被认为是心血管疾病的重要风险因素。
外源胆固醇的吸收在小肠内进行,而内源胆固醇的合成在肝脏内发生。胆固醇的生物合成和吸收是通过感知细胞胆固醇水平的负反馈机制严格调节的,其中SREBP2-SCAP复合体发挥重要作用。然而,人们对负责协调平衡的具体因子及这些因子如何精确调节平衡仍知之甚少。考虑到胆固醇水平升高在心血管疾病中的风险,填补这一知识缺口至关重要。
清华大学生命科学学院的王一国副教授团队和南方医科大学南方医院的张惠杰教授团队近日首次发现了一种肠道激素Cholesin,它能够抑制肝脏中胆固醇的合成,从而降低血液中的胆固醇水平。这项研究成果于2024年3月18日发表于《Cell》在线版上,有望为高胆固醇血症和动脉粥样硬化的治疗提供一种新策略。

图片来源:《Cell》
(https://doi.org/10.1016/j.cell.2024.02.024)
研究材料与方法
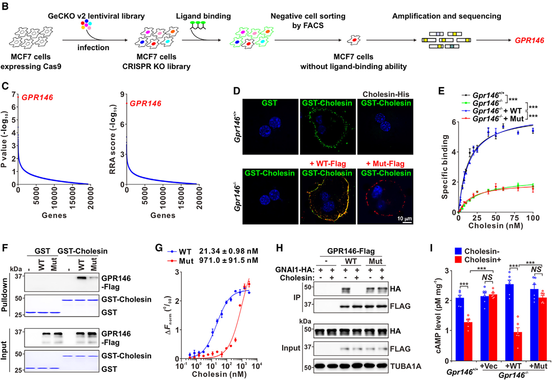
在这项研究中,研究人员构建了多个小鼠模型来研究Cholesin等蛋白质的功能,包括肠道特异性Cholesin基因敲除小鼠、Cholesin基因敲入小鼠和肝脏特异性Gpr146基因敲除小鼠等(其中Cholesinfl/fl、Cholesin-GFP小鼠由赛业生物提供)。研究者测定了多名个体及实验小鼠的血浆胆固醇和Cholesin水平。在分析Cholesin的作用机制时,研究者采用了CRISPR/Cas9全基因组筛选,后续采用GST pulldown等方法来验证。
技术路线
01 通过比较不同饮食喂养后的小鼠血浆蛋白图谱,发现肠道激素Cholesin
02 探索Cholesin与血浆胆固醇水平之间的关联,并分析Cholesin在胆固醇代谢中的作用
03 发现Cholesin的受体GPR146,并深入分析关联的信号通路
04 探究Cholesin单用或与他汀类药物联用是否能对抗动脉粥样硬化
研究结果
1.胆固醇诱导的肠道激素Cholesin
研究人员发现,胆固醇自身作为调节因子,通过负反馈机制调节胆固醇合成。不过,在肠道吸收胆固醇后,除了胆固醇外,还有其他因子参与调节了肝脏胆固醇的合成。为了确定其他调节因子,研究者对禁食过夜后喂食普通饮食(RD)和西方饮食(WD)的小鼠血浆蛋白进行分析。喂食WD后,研究者观察到23 kDa附近有一条增强条带(图1)。通过质谱分析,研究者发现该蛋白由功能未知的基因编码(C7orf50),在小鼠中也有同源蛋白(由3110082I17Rik编码)。
根据后续对蛋白功能的表征,研究人员将其命名为Cholesin(肠抑脂素)。为了确定哪些组织在进食后分泌Cholesin,研究者开展了组织分布分析。结果表明,Cholesin在肠道中高表达,在胃中中度表达(图1)。于是研究者利用赛业生物提供的Cholesinfl/fl小鼠,构建了肠道特异性Cholesin基因敲除(IKO)小鼠。与WT小鼠相比,IKO小鼠不再响应进食或胆固醇刺激下的Cholesin分泌。这些结果表明Cholesin是一种肠道激素,对胆固醇吸收做出反应。

西方饮食促进Cholesin的分泌[1]
胆固醇吸收是通过肠道中肠上皮细胞表面的NPC1L1作用完成的,因此,研究者推测Cholesin可能在肠上皮细胞中表达。研究者构建了Cholesin-GFP基因敲入小鼠(由赛业生物提供),并将其与Apoa1-mCherry基因敲入小鼠杂交(APOA1是肠上皮细胞的标志物)。结果表明Cholesin在肠上皮细胞中表达。后续的体外和体内分析还表明,NPC1L1介导的胆固醇吸收刺激了Cholesin的分泌。
2.Cholesin调节血浆胆固醇水平
Cholesin位于人类7号染色体的p22区域,而在不同人群中,该区域与高胆固醇血症密切相关。为了确定Cholesin与血浆胆固醇水平之间的关联,研究人员测定了600个人的血浆Cholesin和胆固醇水平,发现血浆Cholesin水平与总胆固醇水平和LDL-C水平呈负相关。在进一步分析后,研究者发现位于Cholesin 3’端附近的SNP(rs1007765)影响了Cholesin的表达。携带rs1007765次要等位基因的人群血浆Cholesin水平显著升高,而血浆总胆固醇和LDL-C水平降低。rs1007765位于增强子区域,促进了Cholesin的表达。
接下来,研究者分析了Cholesin在胆固醇代谢中的作用。Cholesin IKO小鼠在喂食普通饮食或西方饮食后,雄性和雌性小鼠的血浆胆固醇水平均显著升高(20%),肝脏胆固醇含量也相应增加。在分析肠道胆固醇吸收、肝脏胆固醇合成以及极低密度脂蛋白(VLDL)的分泌等多个因素后,研究者认为Cholesin的缺乏至少在部分程度上通过增加肝脏胆固醇合成和VLDL分泌来提高血浆胆固醇水平。
3.Cholesin对胆固醇合成的抑制依赖于GPR146
为了分析Cholesin的作用机制,研究人员对MCF7细胞开展了CRISPR全基因组筛选(图2)。结果显示,Cholesin的受体是GPR146,它是一种参与调节胆固醇合成的GPCR孤儿受体。在Gpr146-/-小鼠的组织和原代肝细胞中,Cholesin的结合完全消失。在小鼠原代肝细胞中,Cholesin处理破坏了GPR146与鸟嘌呤核苷酸结合蛋白G(i)亚基α1(GNAI1)的相互作用。在Gpr146-/-肝细胞中,WT GPR146的添加则恢复了Cholesin对细胞cAMP水平的抑制作用。这些结果表明,Cholesin通过GPR146偶联的Gαi信号传导抑制cAMP的产生。

GPR146是Cholesin的受体[1]
之后,研究者进一步分析了Cholesin是否通过GPR146抑制小鼠体内的胆固醇合成。在肝脏特异性Gpr146基因敲除(LKO)小鼠中,Cholesin对胆固醇合成和血浆总胆固醇水平的抑制作用被削弱,而添加WT GPR146可恢复Cholesin对胆固醇水平的抑制作用,表明GPR146是Cholesin抑制胆固醇合成所必需的。通过进一步的分析,研究人员发现Cholesin通过与GPR146结合,抑制cAMP/PKA信号传导和SREBP2介导的胆固醇合成。
4.Cholesin可对抗高胆固醇血症和动脉粥样硬化
他汀类药物是治疗高胆固醇血症的常用处方药。于是,研究人员分析了Cholesin单用或与瑞舒伐他汀联用是否能对Ldlr-/-小鼠的动脉粥样硬化起到防护作用。研究者发现,注射Cholesin显著降低了胆固醇生成基因的表达和血浆总胆固醇水平,也能明显减少动脉粥样硬化病变。有意思的是,Cholesin与瑞舒伐他汀联用具有更明显的抑制作用。
研究结论

肠上皮细胞的胆固醇吸收促进Cholesin分泌[1]
这项研究发现了一种肠道分泌的激素Cholesin,并提出了一些证据来支持Cholesin-GPR146对高胆固醇血症和动脉粥样硬化的防护作用。研究人员发现,肠上皮细胞在NPC1L1的协助下吸收胆固醇,引发Cholesin的分泌。随后,Cholesin与GPR146结合,导致cAMP/PKA-ERK1/2信号级联的抑制和肝脏胆固醇合成的下调(图3)。这项研究有助于人们了解胆固醇代谢过程中肠道和肝脏之间错综复杂的相互作用,也有望指导人们开发治疗高胆固醇血症和动脉粥样硬化的药物。
原文检索:
[1]Hu et al., A gut-derived hormone regulates cholesterol metabolism, Cell (2024), https://doi.org/10.1016/j.cell.2024.02.024



