在一项新的研究中,英国国家物理实验室、弗朗西斯-克里克研究所和帝国理工学院等研究机构的研究人员发现表达一个称为Myc的癌症驱动基因的乳腺癌细胞在生长和存活过程中严重依赖维生素 B5。相关研究结果于2023年11月9日在线发表在Nature Metabolism期刊上,论文标题为“Vitamin B5 supports MYC oncogenic metabolism and tumor progression in breast cancer”。

这些作者研究了癌症驱动基因Myc对代谢的影响。在Myc高度表达的肿瘤细胞中,Myc干扰正常过程,推动细胞生长,并使肿瘤细胞依赖某些营养物质。这些依赖性可能作为潜在的治疗靶点加以利用,但由于Myc在整个肿瘤中的表达可能各不相同,因此很难在人类肿瘤中恰当地鉴定和靶向代谢依赖性。
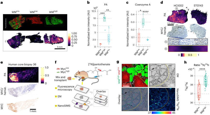
这些作者用两种不同类型的细胞在小鼠体内培育乳腺肿瘤,这两种细胞的Myc含量有高有低。他们还将人类乳腺癌肿瘤组织移植到小鼠体内,这些肿瘤组织也混合了Myc高表达区和Myc低表达区。
通过使用一种名为质谱成像的技术,这些作者发现维生素 B5 与小鼠和人类移植肿瘤中的 Myc 高含量区都有关联。在乳腺癌患者的活组织切片中也观察到了这种关联。
他们发现Myc 增加了一种称为SLC5A6的多维生素转运体(multivitamin transporter)的数量,从而使更多的维生素 B5 进入乳腺癌细胞。当他们让这些癌细胞产生更多构成SLC5A6的分子时,更多的维生素 B5 进入它们内部,即使是 Myc低表达的乳腺癌细胞也是如此。这足以使这些癌细胞更快地生长,就像Myc通常所做的那样。
此后,他们给这些小鼠喂食缺乏维生素 B5 的食物,结果发现,与喂食标准食物的小鼠相比,混合Myc低表达的癌细胞和Myc高表达的癌细胞的肿瘤的生长速度更慢。人类乳腺癌组织移植到小鼠体内后也出现了这种情况。
这些作者认为这种与肿瘤生长的关联是由于维生素 B5 在代谢中发挥关键作用。维生素 B5 一旦进入癌细胞,就会转化为一种叫做辅酶 A 的分子,该分子然后可用于许多代谢途径。这最终会产生更多能量和物质(如脂肪、蛋白和碳水化合物),使这些癌细胞得以生长。
虽然这项新研究将维生素 B5 与肿瘤生长联系在一起,但仅仅限制癌症患者摄入维生素 B5 的做法过于简单---维生素对于免疫系统反击肿瘤也很重要。这些作者目前正在制定策略,在不影响免疫系统的情况下有选择性地削弱肿瘤,以增加临床结果良好的可能性。
论文第一作者兼论文共同通讯作者、弗朗西斯-克里克研究所前博士后研究员Peter Kreuzaler说,“以前,肿瘤代谢是大批量测量的,无法深入了解肿瘤区域如何以不同方式使用维生素等分子。在这项新研究中,通过使用高分辨率的专业成像技术,我们可以看到肿瘤各处的代谢有何不同,而且只需减少一种维生素就能阻止一连串的癌症驱动事件。但这还不是全貌--这项新研究中使用的小鼠免疫系统较弱,因此下一步要看的是在强大的免疫系统中去除维生素B5的影响。”
追踪维生素 B5 水平还可能作为一种生物标志物来帮助科学家们和医生了解患者肿瘤的遗传组成。这些作者还与伦敦大学国王学院合作,正在开发维生素B5的示踪剂,用于在临床试验中识别更有可能对Myc特异性治疗产生反应的患者。

泛酸(pantothenic acid)与乳腺肿瘤中MYC表达相关。图片来自Nature Metabolism, 2023, doi:10.1038/s42255-023-00915-7。
论文共同通讯作者、弗朗西斯-克里克研究所癌基因与肿瘤代谢实验室高级组长Mariia Yuneva说,“许多人的癌症对治疗没有很好的反应,或者现有治疗方法毒性太大。在癌症小鼠模型中,肿瘤的代谢依赖性已被作为潜在的治疗靶点进行了探索,并显示出了希望。然而,人类肿瘤要复杂得多。我们必须了解不同遗传特征的作用,以及肿瘤与人体自身细胞之间的相互作用,才能设计出靶向人体肿瘤代谢的有效疗法。”
“机体正常功能需要维生素 B5,因此试图限制肿瘤获取维生素 B5 是一种微妙的平衡,可能会产生毒副作用。这也不是一件容易的事,因为维生素 B5 是由肠道中的微生物产生的。但如果能测试一下改变维生素水平如何对治疗产生影响,或者我们如何利用维生素B5代谢来表征一个人患的是什么类型的肿瘤,以及它是否会对不同的治疗方法产生反应,那将是一件非常有趣的事情。”
英国癌症研究中心癌症大挑战计划主任David Scott说,“看到Rosetta团队如何应用其开发的质谱成像管道来更好地了解肿瘤代谢,揭示维生素 B5 对肿瘤生长影响的重要见解,真是太棒了。”
参考资料:
Peter Kreuzaler et al. Vitamin B5 supports Myc oncogenic metabolism and tumour progression in breast cancer. Nature Metabolism, 2023, doi:10.1038/s42255-023-00915-7.
Reducing vitamin B5 slows breast cancer growth in mice
https://www.crick.ac.uk/news-and-reports/2023-11-09_reducing-vitamin-b5-slows-breast-cancer-growth-in-mice



