在一项新的研究中,来自芬兰赫尔辛基大学等研究机构的研究人员发现了一种治疗肌萎缩性侧索硬化症(amyotrophic lateral sclerosis, ALS)的候选药物。在动物实验中,脑多巴胺神经营养因子CDNF可延长大鼠和小鼠的寿命并减轻疾病症状。相关研究结果发表在2023年9月的Brain期刊上,论文标题为“CDNF rescues motor neurons in models of amyotrophic lateral sclerosis by targeting endoplasmic reticulum stress”。论文通讯作者为赫尔辛基大学助理教授Merja Voutilainen博士。

ALS是一种进展迅速的致命性神经退行性疾病,会影响大脑和脊髓中的神经细胞。具体来说,脊髓中的运动神经元会发生选择性变性,导致肌肉萎缩和瘫痪。大多数 ALS 患者死于呼吸衰竭,通常在症状出现后一到三年内死亡。ALS无药可治,欧洲唯一的药物利鲁唑(riluzole)只能延长ALS患者几个月的生存期。
这些作者研究了一种名为脑多巴胺神经营养因子CDNF的蛋白在多种ALS 细胞和动物模型中的治疗效果。
CDNF 蛋白由 Mart Saarma 教授实验室于 2007 年发现,主要存在于细胞的内质网中。内质网是一种重要的细胞器,主要参与细胞内约三分之一蛋白的合成和成熟。CDNF 以前曾显示出对帕金森病的治疗潜力。
在这项新的研究中,这些作者使用了三种经基因改造的动物模型,以表达影响 ALS 患者的人类突变(TDP43-M337V 和 SOD1-G93A)。他们的目标是研究 CDNF 是否会影响 ALS 啮齿动物模型的疾病发展,并阐明它的作用机制。

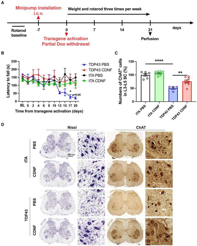
在ChAT-tTA/TRE-TDP43-M337V大鼠模型中,连续4周CDNF灌注可改善运动行为并保护脊髓运动神经元。图片来自Brain, 2023, doi:10.1093/brain/awad087。
他们对研究内质网应激特别感兴趣,内质网应激是保护细胞及其蛋白的一种细胞反应。如果内质网应激变成慢性,就像许多神经系统疾病一样,会导致细胞死亡。
论文第一作者Francesca De Lorenzo博士说,“我们发现,给ALS小鼠和大鼠注射CDNF能显著改善它们的运动行为,并阻止瘫痪症状的发展。与未接受 CDNF 治疗的啮齿动物相比,症状的改善体现在动物脊髓中存活的运动神经元数量增加。我们的实验表明,CDNF 可通过减少内质网应激反应从而减少细胞死亡来挽救运动神经元。重要的是,内质网应激反应存在于我们所有的动物模型中,与特定的基因突变无关。”
论文共同作者、德国维尔茨堡大学的Michael Sendtner教授评论说,“这项新的研究为合理治疗 ALS 最严重的细胞病理学之一开辟了道路:内质网应激”。
Voutilainen 博士说,“CDNF 为设计新的 ALS 合理疗法带来了巨大希望。”



