谁能忘记“幸存者(Survivor)”节目的参赛者为了赢得一百万美元奖金而被迫吃下脆皮昆虫和其他难吃食物的令人反胃的时刻?在大胆的烹饪挑战中,该电视节目的参赛者们在观众不适感的观看下展现了美食勇气。
消化嘎嘣脆的小动物,首先会听到它坚硬的保护层---外骨骼(exoskeleton)---的碾磨声。在一项新的研究中,来自美国华盛顿大学圣路易斯医学院的研究人员在小鼠中发现虽然听起来很难吃,但是这种坚硬的外骨骼可能对它们的代谢有好处。相关研究结果发表在2023年9月8日的Science期刊上,论文标题为“A type 2 immune circuit in the stomach controls mammalian adaptation to dietary chitin”。论文通讯作者为华盛顿大学圣路易斯医学院病理学与免疫学助理教授Steven Van Dyken博士。

这些作者在小鼠身上发现消化甲壳素(chitin,昆虫外骨骼以及蘑菇和甲壳类动物外壳中的一种丰富的膳食纤维)会调动免疫系统。活跃的免疫反应与体重增加较少、体脂减少和抵抗肥胖有关。
Van Dyken说,“肥胖是一种流行病。我们吃进体内的食物对我们的生理机能和我们代谢食物的方式有着深远的影响。我们正在根据所了解到的有关免疫系统如何受饮食影响的知识,研究抵制肥胖的方法。”
众所周知,免疫系统可以保护人体免受各种威胁,包括细菌、病毒、过敏原甚至癌症。在这项新的研究中,这些作者发现免疫系统的一个特殊分支---先天免疫系统---也参与了甲壳素(chitin,也译为甲壳质,几丁质)的消化。摄入甲壳素后胃部扩张会激活一种先天性免疫反应,引发胃细胞加速产生能分解甲壳素的酶,即甲壳素酶(chitinase,也译为几丁质酶)。值得注意的是,甲壳素不溶于水,无法溶解在液体中,因此需要酶和苛刻的酸性条件才能消化。
论文第一作者、华盛顿大学圣路易斯医学院博士后副研究员 Do-Hyun Kim 博士在缺乏肠道细菌的无菌小鼠身上进行了实验。他的研究结果表明,几丁质能在没有细菌的情况下激活免疫反应。
Van Dyken 说,“我们认为甲壳素的消化主要依赖于宿主自身的甲壳素酶。胃细胞通过一种我们称之为适应(adaptation)的过程来改变它们的酶输出。但令人惊讶的是,这一过程是在没有微生物输入的情况下发生的,因为胃肠道中的细菌也是降解甲壳素的甲壳素酶的来源。”
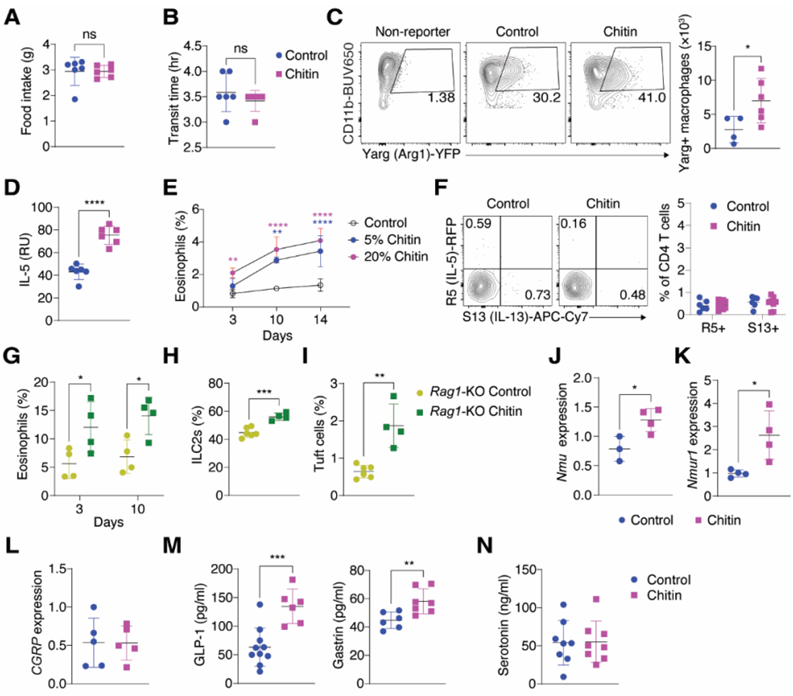
这种适应是由小鼠胃部先天性免疫激活和酸性哺乳动物甲壳素酶(acidic mammalian chitinase, AMCase)协调的。甲壳素的摄入会导致小鼠胃部膨胀以及胃部簇细胞(tuft cell)和2型先天性淋巴细胞(group 2 innate lymphoid cell, ILC2)产生细胞因子,从而推动表达 AMCase 的产酶主细胞(zymogenic chief cell)的扩增,促进甲壳素的消化。虽然甲壳素会影响肠道微生物的组成,但无菌小鼠仍能保持 ILC2 介导的组织适应和胃肠道反应。在缺乏甲壳素酶的情况下,持续摄入甲壳素会导致基础 2 型免疫(basal type 2 immunity)增强、脂肪含量降低以及对肥胖的抵抗力增强。这些数据确定了一种内源性代谢回路,它通过增强消化功能,从不溶性的膳食成分中提取营养物。

图片来自Science, 2023, doi:10.1126/science.add5649。
Van Dyken 指出,在有肠道细菌的小鼠中,饮食中的甲壳素改变了下胃肠道的细菌组成,这表明肠道细菌在食物离开胃部后也会适应含有甲壳素的食物。
这些作者发现当甲壳素激活免疫系统但未被降解时,对小鼠肥胖的影响最大。喂食高脂肪食物的小鼠也摄入了甲壳素。有些小鼠缺乏产生甲壳素酶来分解甲壳素的能力。与不吃甲壳素的小鼠和吃了但能分解甲壳素的小鼠相比,吃了甲壳素但不能分解甲壳素的小鼠体重增加最少,体脂测量值最低,而且不易肥胖。
如果小鼠能分解甲壳素,它们在代谢方面仍会受益,但它们会通过过度产生甲壳素酶来适应,以便从甲壳素中提取营养物。
Van Dyken 和他的团队下一步计划在人类身上跟进他们的发现,目标是确定是否可以在人类饮食中添加甲壳素,以帮助控制肥胖。
他说,“我们有几种抑制胃部中甲壳素酶的方法。将这些方法与含甲壳素的食物搭配起来,可能会对代谢产生非常实际的益处。”
参考资料:
1. Do-Hyun Kim et al. A type 2 immune circuit in the stomach controls mammalian adaptation to dietary chitin. Science, 2023, doi:10.1126/science.add5649.
2. Fiber from crustaceans, insects, mushrooms promotes digestion
https://medicine.wustl.edu/news/fiber-from-crustaceans-insects-mushrooms-engages-immune-system-to-promote-digestion



