血小板是年轻血液、锻炼和长寿激素klotho 在认知方面带来益处的幕后推手。如今,在三项新的研究中,来自美国加州大学旧金山分校的两个研究团队和来自澳大利亚昆士兰大学的一个研究团队发现,年轻血液输注、长寿激素klotho和锻炼增强认知能力是由相同的血液因子引起的。他们指出这种称为血小板因子4(platelet factor 4, PF4)是这些干预措施的共同信使分子。相关研究结果分别发表在Nature、Nature Aging 和Nature Communications期刊上,论文标题分别为“Platelet factors attenuate inflammation and rescue cognition in ageing”、“Platelet factors are induced by longevity factor klotho and enhance cognition in young and aging mice”和“Platelet-derived exerkine CXCL4/platelet factor 4 rejuvenates hippocampal neurogenesis and restores cognitive function in aged mice”。

顾名思义,PF4 是由血小板制造的,而血小板是一种血细胞,当有伤口时会向免疫系统发出警报,并帮助形成血凝块。事实证明,PF4 还是一种认知增强剂。在它的影响下,老年小鼠恢复了中年时的敏捷,而年轻小鼠则变得更加聪明。
作为第一篇论文的通讯作者,加州大学旧金山分校巴卡尔老龄化研究所副所长Saul Villeda博士说,“年轻的血液、klotho和锻炼能以某种方式告诉改善大脑功能。有了PF4,我们开始了解这种返老还童背后的机制。”
Villeda及其团队领导了这项关于年轻血液输注的研究。加州大学旧金山分校教授、老龄化与神经退行性疾病教授Dena Dubal博士及其研究团队领导了关于klotho的研究。昆士兰大学神经科学教授Tara Walker博士及其研究团队领导了关于锻炼的研究。这三个研究团队致力于同时发布他们的研究结果,从三个不同的角度为 PF4 进行论证。
Dubal说,“当我们意识到我们独立地、偶然地发现了同样的东西时,我们的下巴都要掉下来了。三种不同的干预措施都发现了血小板因子,这一事实真正凸显了这种生物学的有效性和可重复性。在大脑健康和认知增强方面研究血小板因子的时机已经到来。”
血小板抑制大脑和身体衰老引起的炎症
Villeda是联体共生(parabiosis)方面的专家,在联体共生中,两只动物通过血液循环联系在一起。当一只年轻、充满活力的动物与一只衰老的动物通过血液循环连接在一起时,衰老的动物会变得更加年轻---它的肌肉更有韧性,大脑的学习能力更强。
2014年,Villeda已发现,由血液中除去红细胞后产生的血浆可以模拟联体共生:将年轻的血浆注射到年老的动物体内,具有恢复功能。当他的团队将年轻血浆与年老血浆进行比较时,他们发现年轻血浆中含有更多的 PF4。

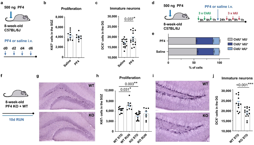
PF4在体内促进成年海马体中的神经发生。图片来自Nature Communications, 2023, doi:10.1038/s41467-023-39873-9。
将 PF4 注入老年动物体内的恢复效果与年轻血浆差不多。它能镇静体内和大脑中衰老的免疫系统。接受过 PF4 治疗的老年动物在多种记忆和学习任务中表现更佳。
Villeda说,“PF4实际上使免疫系统看起来更年轻,它减少了所有活跃的促衰老免疫因子,使大脑炎症更少,可塑性更强,最终认知能力更强。我们正在研究22个月大的小鼠(相当于70多岁的人类),而PF4能让它们恢复到接近中年时(相当于30多岁、40多岁的人类)的功能。”
血小板将klotho增强认知能力的信号传递到大脑中
十年前,Dubal就已发现,klotho能增强年轻和年老动物的认知能力,还能使大脑更加抵抗与年龄相关的退化。但她知道,这种作用必须是间接的,因为注入体内的klotho分子从未到达大脑。Dubal团队发现一种联系是血小板在注射 klotho 后释放的 PF4。
PF4对负责产生记忆的大脑区域---海马体---产生了巨大的影响,它在分子水平上促进了新神经连接的形成。
Dubal说,PF4还能在行为测试中促进老年和年轻动物的大脑发育,这表明“即使是年轻的大脑也有改善认知功能的空间”。
Dubal近期的其他研究结果也增强了利用Klotho进行治疗的前景。Klotho的益处取决于血小板的激活,从而导致PF4和其他分子的释放,这些分子在衰老过程中可能它们各自的益处。
Dubal说,“理想的情况是,我们能有多种治疗认知功能障碍这一最大生物医学问题的药物,而且副作用最小,疗效最好。”
锻炼也能通过血小板改善大脑健康
锻炼可以保持头脑敏捷几十年。Walker和她的实验室发现,锻炼后血小板会向血液中释放 PF4。当她对 PF4 本身进行测试时,正如Dubal和Villeda所做的那样,PF4 改善了老年动物的认知能力。
Walker说,“对于许多有健康问题、行动不便或年事已高的人来说,锻炼是不可能的,因此药物干预是一个重要的研究领域。我们如今可以通过靶向血小板,促进神经发生,提高认知能力,抵御与年龄相关的认知衰退。”
参考资料:
1. Adam B. Schroer et al. Platelet factors attenuate inflammation and rescue cognition in ageing. Nature, 2023, doi:10.1038/s41586-023-06436-3.
2. Park, C. et al. Platelet factors are induced by longevity factor klotho and enhance cognition in young and aging mice. Nature Aging, 2023, doi:10.1038/s43587-023-00468-0.
3. Odette Leiter et al. Platelet-derived exerkine CXCL4/platelet factor 4 rejuvenates hippocampal neurogenesis and restores cognitive function in aged mice. Nature Communications, 2023, doi:10.1038/s41467-023-39873-9.
4. A Secret in the Blood: How PF4 Restores Youth to Old Brains
https://www.ucsf.edu/news/2023/08/425981/secret-blood-how-pf4-restores-youth-old-brains



