近日,南方医院麻醉科刘克玄教授团队在国际微生物学顶级期刊Microbiome杂志(中科院SCI分区小类微生物学1区,IF:16.837)上在线发表了题为“Lactobacillus murinus alleviate intestinal ischemia/reperfusion injury through promoting the release of interleukin-10 from M2 macrophages via Toll-like receptor 2 signaling”的研究论文。胡敬娟博士和邓凡博士为论文共同第一作者,刘克玄教授和李偲教授为论文共同通讯作者,南方医科大学南方医院为论文第一署名单位。

图片来源:Microbiome
肠缺血再灌注(Ischemia/reperfusion, I/R)是临床常见的急危重症情况,常发生在创伤、感染、休克及肠梗阻、体外循环手术等临床现象中,不仅引起肠损伤,还因肠屏障破坏后引起菌群失调、内毒素移位,导致脓毒症及肠外多器官功能不全甚至衰竭,死亡率极高。临床上发现上述患者治疗后的结局存在明显的个体差异,部分恢复良好,部分出现并发症甚至死亡,具体原因不清楚。为揭示上述问题,刘克玄教授团队构建了小鼠肠I/R模型,发现部分小鼠对肠I/R损伤非常敏感(Sen),部分则能很好耐受(Res)。该研究首次揭示了肠道菌群是导致肠I/R损伤易感性差异的主要原因,鼠乳杆菌作为导致该易感性差异的菌株之一,可通过TLR2信号促进巨噬细胞释放IL-10来减轻肠I/R损伤。
研究材料
该研究用到了无菌小鼠(由赛业生物提供)、IL-10-/-小鼠、小肠类器官、小鼠原代巨噬细胞等实验材料。
技术方法
该研究用了16SrRNA基因测序、粪菌移植实验、细菌定植实验、小鼠巨噬细胞清除实验、QPCR、免疫荧光染色、小肠类器官培养和巨噬细胞Transwell共培养体系等实验方法。
技术路线
01 缺血再灌注模型中发现敏感/耐受型小鼠与鼠乳杆菌丰度和炎症因子的相关性。
02 通过在wt小鼠和无菌小鼠中粪菌移植和补充鼠乳杆菌并I/R造模,验证鼠乳杆菌可以减轻I/R损伤 。
03 通过肠类器官与巨噬细胞共培养实验证明鼠乳杆菌通过TLR2促进巨噬细胞释放IL-10,以减轻肠I/R损伤 。
研究结果
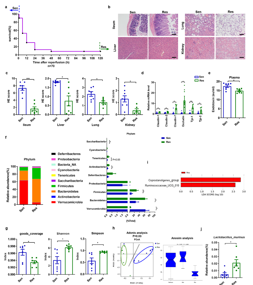
1.肠I/R敏感型和耐受型的小鼠其自身体内的肠道菌群丰度和组分存在差异
该研究发现部分小鼠对肠I/R损伤非常敏感(Sen),部分则能很好耐受(Res)。对肠I/R敏感型和耐受型小鼠肠组织及肠外器官损伤情况进行检测,结果显示肠I/R耐受型小鼠肠、肠外器管损伤轻于敏感型。通过16S测序菌群分析发现肠I/R敏感型和耐受型的小鼠其自身体内的肠道菌群丰度和组分存在差异。特别是鼠乳杆菌。

图1 肠I/R敏感型和耐受型小鼠的肠、肠外器管损伤情况及肠道菌群特征[1]
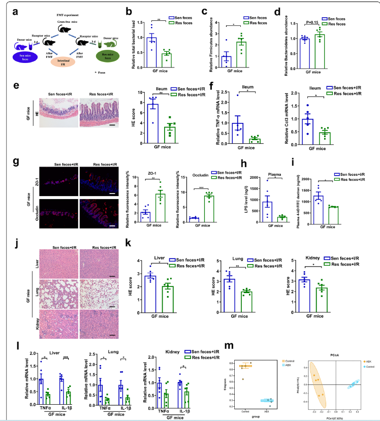
2.粪菌移植实验结果进一步证实了肠道菌群在肠I/R损伤中具有重要作用
将肠I/R耐受型小鼠粪菌移植给无菌小鼠可明显减轻肠I/R模型小鼠中肠及肠外器管的损伤,相反敏感性小鼠粪菌移植后可加重无菌小鼠肠I/R损伤。这些结果表明,肠I/R耐受型小鼠的肠道菌群在抵抗肠I/R损伤的重要作用。

图2 粪菌移植实验结果进一步证实了肠道菌群在肠I/R损伤中具有重要作用[1]
3.L.murinus单菌株可减轻肠道I/R诱导的肠损伤
研究人员对无菌小鼠(C57BL/6J背景,由赛业生物提供)进行鼠乳杆菌L.murinus处理,发现可减轻肠I/R诱导后的小鼠炎症反应及肠损伤现象,并提高小鼠的生存率。

图3 L.murinus单菌株可减轻肠道I/R诱导的肠损伤[1]
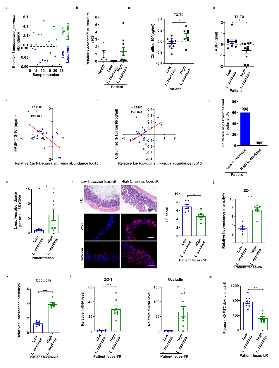
4.L.murinus与体外循环患者术后肠道损伤的关系
研究人员在临床上收集体外循环患者术前粪便和术前、术后、术后6小时血清标本,通过检查粪便中鼠乳杆菌含量,发现不同患者体内具有不同的鼠乳杆菌含量,于是将患者分别分为低菌含量组和高菌含量组,通过检测血清中IFABP、瓜氨酸以及术后胃肠损伤评分发现,体外循环患者术前粪便中鼠乳杆菌的含量与体外循环患者术后I-FABP及胃肠功能损伤呈负相关,与术后血清中瓜氨酸的水平呈正相关。将术前患者鼠乳杆菌相对含量低及高的患者粪便分别移植给伪小鼠一周后,建立肠I/R模型,粪菌移植进一步证实鼠乳杆菌具有肠I/R保护作用。

图4 L.murinus与体外循环患者术后肠道损伤的关系[1]
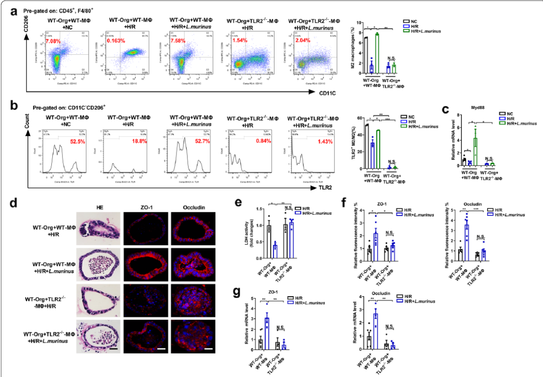
5.鼠乳杆菌依赖巨噬细胞的参与改善肠道I/R损伤
研究结果发现,肠I/R损伤使得小鼠外周腹腔巨噬细胞数量增加,而鼠乳杆菌处理之后逆转了这个现象,为进一步验证鼠乳杆菌的保护作用是否与巨噬细胞有关,研究人员通过氯磷酸脂质体清除小鼠巨噬细胞实验,结果发现,氯磷酸脂质体处理组与鼠乳杆菌和氯磷酸脂质体共处理组对对肠I/R损伤的保护作用两组之间没有统计学差异,在体实验结果说明鼠乳杆菌需要巨噬细胞的参与改善肠道I/R损伤。细胞实验发现,鼠乳杆菌上清液的加入并没有明显增加单独培养的小肠类器官活力,提示鼠乳杆菌不能减轻单独培养的小肠类器官缺氧/复氧(Hypoxia/reoxygenation, H/R)损伤;在小肠类器官与巨噬细胞共培养体系H/R模型中,发现鼠乳杆菌上清液的加入明显增加了共培养体系的小肠类器官活力,减少了共培养体系的小肠类器官释放乳酸脱氢酶(Lactate dehydrogenase,LDH),提示鼠乳杆菌减轻小肠类器官H/R损伤的作用需要巨噬细胞的参与。

图5 鼠乳杆菌依赖巨噬细胞的参与改善肠道I/R损伤[1]
6.离体验证鼠乳杆菌可通过TLR2减轻类器官H/R损伤
研究人员分别建立WT小鼠小肠类器官和从TLR2基因敲除小鼠、IL-10基因敲除小鼠、WT小鼠提取的外周巨噬细胞共培养体系,首先发现,在WT小鼠小肠类器官和巨噬细胞共培养体系中,鼠乳杆菌处理使得M2型巨噬细胞的比例以及巨噬细胞表面的TLR2表达明显增多,并且减轻了小肠类器官H/R损伤,但在WT小鼠小肠类器官与TLR2基因敲除小鼠提取的外周巨噬细胞共培养体系中没有保护作用,提示鼠乳杆菌通过TLR2 减轻类器官H/R损伤。

图6 鼠乳杆菌通过TLR2减轻类器官H/R损伤[1]
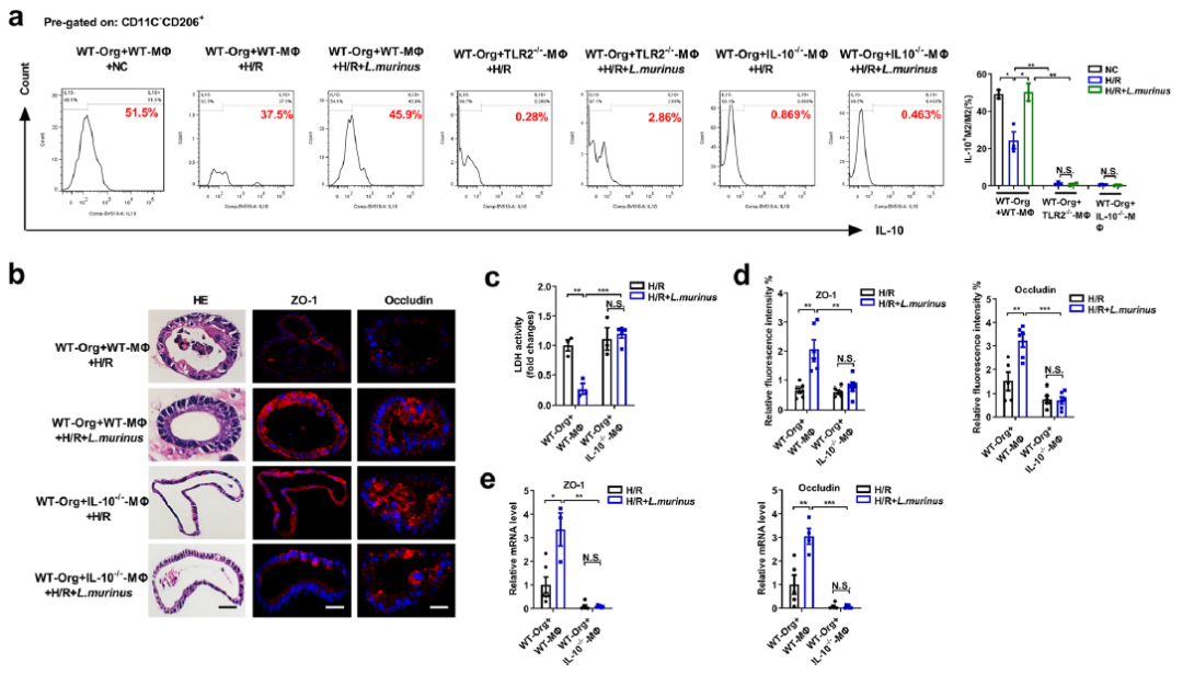
7.鼠乳杆菌可通过TLR2信号促使巨噬细胞释放IL-10减轻类器官H/R损伤
研究人员对wT小鼠小肠类器官和巨噬细胞共培养体系进行鼠乳杆菌处理,发现M2巨噬细胞中的IL-10表达明显增多,但在TLR2和IL-10基因敲除小鼠中,巨噬细胞中的IL-10表达明显降低,另外在WT小鼠小肠类器官与IL-10基因敲除小鼠提取的外周巨噬细胞共培养体系中,鼠乳杆菌处理对小肠类器官缺氧/复氧损伤没有保护作用,结果进一步说明鼠乳杆菌通过TLR2信号促使巨噬细胞释放IL-10减轻类器官H/R损伤。

图7 鼠乳杆菌通过TLR2信号促使巨噬细胞释放IL-10减轻类器官H/R损伤[1]
研究结论
该研究首次揭示了肠道菌群是导致肠I/R损伤易感性差异的主要原因,鼠乳杆菌作为导致该易感性差异的菌株之一,可通过TLR2信号促进巨噬细胞释放IL-10来减轻肠I/R损伤。该研究不仅揭示了肠I/R损伤的新机制,还率先提出靶向干预肠道菌群可能是防治围术期肠损伤有效手段的理论,也为开发鼠乳杆菌成为临床上防治肠I/R损伤的药物提供了基础。
一站式无菌鼠服务平台
优质无菌鼠质控体系——5年保持零污染拥有C57BL/6、BALB/c、重度免疫缺陷鼠C-NKG等品系
专业无菌鼠技术服务体系——服务知名CRO和科研院所菌群移植、疾病模型构建、基因与菌群互作机制研究、基因编辑小鼠无菌定制服务等
一体化无菌鼠饲养解决方案——独家代理CBC无菌鼠饲养设备全系列无菌动物饲养繁育设备及安装操作培训
绝对的无菌环境——无菌鼠无菌饲养配套试剂耗材无菌鼠专用饲料、垫料、消毒液、笼盒、灭菌验证指示卡等
赛业小鼠模型构建
赛业生物构建了IL-10基因敲除小鼠与条件性基因敲除小鼠,更有活体小鼠已加入『红鼠资源库』,快至2周交付!确保您在短时间内获得更具性价比的实验用鼠,为您的研究加点速~
IL-10基因敲除小鼠

品系名称:
C57BL/6N-Il10em1Cya
品系编号:
KOCMP-16153-Il10-B6N-VA
产品编号:
S-KO-02612
应用方向:
发育生物学、免疫系统、皮肤、心血管系统、肿瘤研究、信号转导
IL-10条件性基因敲除小鼠

品系名称:
C57BL/6J-Il10em1(flox)Cya
品系编号:
CKOCMP-16153-Il10-B6J-VA
产品编号:
S-CKO-03074
应用方向:
发育生物学、免疫系统、皮肤、心血管系统、肿瘤研究、信号转导
红鼠资源库
赛业“红鼠资源库”可以全方位满足基础研究和新药开发的项目需求,为您提供涵盖肿瘤、心血管、神经等20多种研究领域的现货小鼠模型。强大的数据库给您更便捷的体验,研究人员能够在线查询、设计和优化基因编辑方案并比较研究数据和成果,并咨询订购。
如有需要,欢迎拨打400-680-8038联系我们咨询订购~
欢迎进入红鼠资源库:
https://www.cyagen.com/cn/zh-cn/public-search.html
原文检索:
Hu J, Deng F, Zhao B, Lin Z, Sun Q, Yang X, Wu M, Qiu S, Chen Y, Yan Z, Luo S, Zhao J, Liu W, Li C, Liu KX. Lactobacillus murinus alleviate intestinal ischemia/reperfusion injury through promoting the release of interleukin-10 from M2 macrophages via Toll-like receptor 2 signaling. Microbiome. 2022;10(1): 38.



