肥胖会引发一系列的疾病,如糖尿病、心脑血管疾病、非酒精性脂肪肝甚至肿瘤等。棕色脂肪组织(Brown adipose tissue,BAT)作为一个产热器官能将化学能转变为热能,在维持机体体温和能量稳态中发挥重要的作用,提高棕色脂肪的产热能力对肥胖的治疗具有非常重要的意义。棕色脂肪从胚胎期开始发育,但是关于棕色脂肪发育调控的研究并不清楚。本课题致力于找到调控棕色脂肪发育和功能的机制,为肥胖的治疗提供可能的靶点。
2024年10月15日,厦门大学生科院在《Cell Death & Differentiation》(生物学1区Top, IF=13.7)发表题目为SOX4 facilitates brown fat development and maintenance through EBF2-mediated thermogenic gene program in mice的论文,初步阐明了SOX4对棕色脂肪发育的影响,揭示了SOX4通过EBF2调控棕色脂肪发育和功能的具体机制。厦门大学生科院和医学院博士后王帅、何婷、博士罗芽是该文章的共同第一作者,李博安教授和郭慧玲副教授,厦门大学附属第一医院李卫华教授以及厦门大学医学院李奇渊教授为该文章的通讯作者[1]。

BAT作为一种产热器官,能够将化学能转化为热能,对维持机体的体温和能量平衡起着关键作用。因此,增强棕色脂肪的产热能力对治疗肥胖具有重要意义。尽管棕色脂肪自胚胎阶段就开始发育,但其发育调控的具体机制仍不明确。本研究发现在BAT前体细胞(Sox4-MKO)或棕色脂肪细胞(Sox4-BKO)中敲除SOX4会导致BAT白化,并在急性冷暴露下出现低温症。Sox4-MKO小鼠的产热能力降低,使其对饮食诱导的肥胖更易感。相反,在BAT中过表达SOX4可以增强产热能力,对抗饮食诱导的肥胖。从机制上讲,SOX4激活EBF2的转录,而EBF2决定了褐色脂肪的命运。此外,SOX4在S235位点的磷酸化通过PKA促进其核转位进一步促进EBF2转录。进一步地,SOX4与EBF2结合,激活调控产热基因表达的转录程序。
研究材料:
体内实验:Pref1-Sox4小鼠由赛业(Cyagen)公司构建。小鼠在特定条件下被饲养在群体笼中:温度保持在22–24 °C,相对湿度为50–60%,并设定12小时的明暗循环,光照从早上7:00开始。所有小鼠均为年龄匹配的雄性C57BL/6遗传背景的小鼠。
在冷耐受测试(CTT)中,小鼠在测试前一周被单独饲养在22 °C的笼子里。在实验当天,小鼠禁食4小时,饮水后转移至4 °C的单独笼中。在规定时间内,使用直肠温度计(NJKEWBIO, FT3400)测量直肠温度。实验结束后,所有小鼠被安乐死以进行后续实验。
体外实验:研究人员构建了BAT SVF永生化的细胞系,利用慢病毒进行敲低和过表达,在进行体外分化诱导实验。
技术方法
通过RNA-seq,ChIP-qPCR, FAIRE assay,OCR、小鼠代谢笼,免疫共沉淀、QPCR、免疫荧光染色、染色质免疫共沉淀等实验分析。
技术路线

研究结果
1 棕色脂肪的发育和功能维持需要SOX4的参与
为了探究SOX4的缺失对棕色脂肪的影响,研究人员分别取出生后一天(P1天)和成年后小鼠(8周龄)的棕色脂肪组织进行H&E染色分析。如图1 A所示,P1天的Sox4-MKO小鼠棕色脂肪的白化程度高于其对照组,H&E染色结果进一步说明了Sox4-MKO小鼠棕色脂肪的脂滴相对于其对照组更大(图1 B)。8周龄的Sox4-MKO小鼠棕色脂肪的白化程度依然高于其对照组,如图1 C-D所示。由于棕色脂肪从胚胎期就开始发育,研究人员进一步检测了两组小鼠在胚胎期第15.5天(E15.5天)棕色脂肪的形态,如图1 E所示,Sox4-MKO小鼠的棕色脂肪明显比其对照组小,UCP1的表达量也明显低于对照组。以上结果表明棕色脂肪的发育需要SOX4的参与。

小鼠棕色脂肪的发育需要SOX4的参与
(A-B)出生后一天(雄鼠)的Sox4f/f和Sox4-MKO小鼠背部棕色脂肪的解剖图(A),(B)为两组小鼠棕色脂肪的H&E染色图,标尺为25 μm。(C-D)8周龄(雄鼠)的Sox4f/f和Sox4-MKO小鼠背部棕色脂肪的解剖图(C),(D)为两组小鼠棕色脂肪的H&E染色图,标尺为75 μm。(E)E15.5天(雄鼠)的Sox4f/f和Sox4-MKO小鼠背部棕色脂肪横切面的H&E染色图和UCP1免疫荧光染色图,标尺如图所示。
为了进一步探究SOX4是否能抑制棕色脂肪的白化,研究人员进一步分析了在棕色脂肪祖细胞中过表达SOX4小鼠模型(Pref1-Sox4小鼠)的表型。首先研究人员先检测了WT组小鼠和Pref1-Sox4组小鼠BAT SVF中SOX4的表达量,如图2A所示,Pref1-Sox4组小鼠BAT SVF中SOX4的表达量明显高于WT组小鼠,说明小鼠模型构建成功。研究人员进一步分析了8周龄小鼠棕色脂肪的表型,Pref1-Sox4组小鼠棕色脂肪的棕化程度高于其对照组(2 B),H&E染色结果表明Pref1-Sox4组小鼠棕色脂肪的脂滴更小(2 C)。以上结果表明SOX4能抑制棕色脂肪的白化。

过表达SOX4抑制了棕色脂肪白化
(A)WT组小鼠和Pref1-Sox4组小鼠(8周,雄鼠)BAT SVF中SOX4的表达量。(B-C)8周龄雄性的WT鼠和Pref1-Sox4鼠棕色脂肪组织的解剖图(B),图C为两组小鼠棕色脂肪对应的H&E染色图,标尺为60 μm。
综上所述研究人员得出以下结论:①SOX4是小鼠棕色脂肪发育过程中必不可少的元件。②SOX4可能参与小鼠棕色脂肪生理状态的维持。
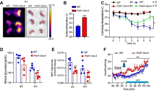
2 SOX4的过表达促进了小鼠的产热能力
为探究SOX4对棕色脂肪产热功能的影响,研究人员比较了WT组与Pref1-Sox4组小鼠的体温和代谢指标。如图3A-B,出生后1天的Pref1-Sox4组小鼠表面温度(32 ℃)显著高于WT组(28.2 ℃)。在8周龄时,常温下两组小鼠体温无明显差异;但急剧冷刺激下,Pref1-Sox4组在第4小时体温降至最低,随后回升至37 ℃,而WT组降至35.5 ℃(图3C)。冷刺激后,Pref1-Sox4组血糖较低,且其棕色脂肪的TG含量在常温及冷刺激条件下均低于WT组 (图3D-E)。此外,在冷刺激下,Pref1-Sox4组的产热显著高于对照组(图3F)。这些结果表明,SOX4的过表达增强了棕色脂肪的产热功能及冷刺激下的代谢水平。

SOX4促进棕色脂肪的产热能力
(A)出生后一天的WT和Pref1-Sox4小鼠(雄鼠)的热成像图(A),其热成像的量化图为(B),n=3。(C)取8周龄的雄性小鼠,单笼饲养一周再饥饿4 h后,一组放在常温,检测其6小时以内的体温变化,n=7-8;一组直接转移到4 ℃冷房,在冷刺激的第0 h,第1 h,第2 h,第3 h,第4 h,第5 h,第6 h检测其直肠温度,n=4-6。(D)体温采集实验结束后,尾静脉取血检测其血糖水平,n=5。(E)将小鼠安乐死后,取棕色脂肪组织检测TG含量,n=5。(F)将9周龄雄性小鼠的生存温度从22 °C降低至4 °C,检测其热量产生,n=6。
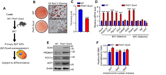
3 SOX4促进棕色脂肪细胞的分化
为了进一步确认SOX4的过表达能否促进棕色脂肪细胞的分化,研究人员又从WT小鼠和Pref1-Sox4过表达小鼠的棕色脂肪组织中分离了BAT SVF细胞进行体外诱导实验(图4 A)。如图4 B所示,过表达组细胞的脂滴囤积明显少于对照组细胞,TG含量检测实验进一步表明SOX4的过表达能明显降低细胞内TG的含量(图4 C)。研究人员还进一步探究了SOX4的过表达对产热基因的影响,如图4 D所示,SOX4的过表达明显促进了Ucp1、Pgc1α、Prdm16、Pparα和Dio2等产热基因的表达,但是SOX4的过表达并不会影响白色选择性基因Retn和Agt的表达水平,仅仅会使Lyz2的表达水平轻微下调。如图4 E所示,SOX4的过表达能促进PGC1-α、UCP1和PRDM16等蛋白的表达。最后研究人员还提取了两组细胞的DNA,检测了Nd1、Nd2和Nd4的表达水平。如图4 F所示,SOX4的过表达并没有改变Nd1、Nd2和Nd4的表达水平,说明SOX4的过表达并没有促进线粒体合成。

SOX4促进棕色脂肪细胞的分化
(A-C)从WT小鼠和Pref1-Sox4过表达小鼠(雄鼠,3周龄)的棕色脂肪组织中分离BAT SVF细胞直接进行体外诱导实验,实验设计方案如图A所示。在诱导后的第7天,进行油红染色实验(B)和TG含量测定实验(C),标尺长度为100 μm。(D) 在诱导后的第7天,RT-PCR检测Ucp1、Pgc1α、Prdm16和Dio2等产热基因的mRNA水平以及白色选择性基因的mRNA水平。(E)两组细胞产热相关蛋白的表达水平。(F)提取两组细胞的DNA,RT-PCR检测线粒体数量相关基因(Nd1、Nd2和Nd4)的表达。
4 在棕色脂肪细胞分化过程中SOX4激活EBF2的表达
为了进一步探究SOX4调控棕色脂肪早期发育的机制,研究人员利用敲低Sox4的BAT SVF细胞以及其对照细胞进行时间点收样实验。如图5A-B所示,SOX4的缺失完全抑制了Ebf2的表达。进一步的回补实验表明,Ebf2的过表达能有效抑制TG的累积,有效抑制了产热基因的下调(图5C-D)。进一步的实验表明,SOX4可以与EBF2形成复合体,两者共同促进Ebf的转录激活。以上结果表明,SOX4一方面可以作为Sox4的下游,促进产热基因的表达,另一方面,两者还能互相结合形成转录复合体,共同促进Ebf2的转录。

SOX4与EBF2协同促进Ebf2的表达
在加入诱导剂后的第0天、第2天、第4天和第6天分别收细胞,通过RT-PCR检测调控棕色脂肪发育早期,中期和晚期转录因子的mRNA水平。(B)对对照组细胞和敲低组细胞进行棕色化诱导,分别在诱导的第0 h,第1 h,第2 h,第8 h,第12 h进行定点收样,用RT-PCR检测特定的基因。(C-D)在BAT SVF细胞中,先用慢病毒将Sox4敲低,再慢病毒过表达Ebf2,构建稳转细胞系后进行棕色化诱导。在诱导后的第7天,分别检测细胞的TG水平和产热基因的mRNA水平。(E-G)内源IP、外援IP和免疫荧光证明SOX4与EBF2相互结合。(H)在NIH3T3细胞中,分别过表达SOX4, EBF2,或同时过表达SOX4和EBF2,分别检测对EBF2的转录激活情况。
总结
在本研究中,研究人员发现SOX4对BAT的发育和产热程序是必需的。在BAT前体细胞(Sox4-MKO)或褐色脂肪细胞(Sox4-BKO)中缺乏SOX4会导致褐色脂肪白化,并在急性冷暴露下出现低温症。Sox4-MKO小鼠的产热能力降低,使其对饮食诱导的肥胖更易感。相反,在BAT中过表达SOX4可以增强产热能力,对抗饮食诱导的肥胖。从机制上讲,SOX4激活EBF2的转录,而EBF2决定了褐色脂肪的命运。此外,SOX4在S235位点的磷酸化通过PKA促进其核转位和EBF2转录。进一步地,SOX4与EBF2结合,激活调控产热基因表达的转录程序。这些结果表明SOX4作为EBF2的上游调节因子,为BAT的发育和产热功能的维持提供了宝贵的见解(图6)。在进一步实验中仍需解决一些问题。研究人员的实验数据表明,SOX4对于棕色脂肪细胞的分化是必需的。为了进一步分析SOX4在确定棕色脂肪细胞命运中的作用,未来需要确认谱系追踪研究。此外,SOX4的磷酸化如何介导其核转位并促进其转录活性仍不清楚。

本文的研究模式图
参考文献
Wang S, He T, Lu Y, et al. SOX4 facilitates brown fat development and maintenance through EBF2-mediated thermogenic gene program in mice [J]. Cell Death Differ 2024: https://doi.org/10.1038/s41418-024-01397-0.



