美国加州大学洛杉矶分校博德干细胞研究中心和丹麦奥胡斯大学科学家合作,首次从一种名为灰鼠狐猴的小型灵长类动物体内分离出成体干细胞。这一成果为开发更接近人类临床需求的干细胞疗法铺平了道路。相关论文发表于新一期《自然·通讯》。

灵长类动物骨骼肌干细胞分化过程示意图。图片来源:《自然·通讯》杂志
尽管干细胞被誉为再生医学的“万能钥匙”,但目前已获批的干细胞疗法寥寥无几。究其原因,许多在小鼠实验中表现优异的疗法,在人类临床试验中却收效甚微。而这一困境的破解之道,或许藏在马达加斯加特有的灰鼠狐猴身上。
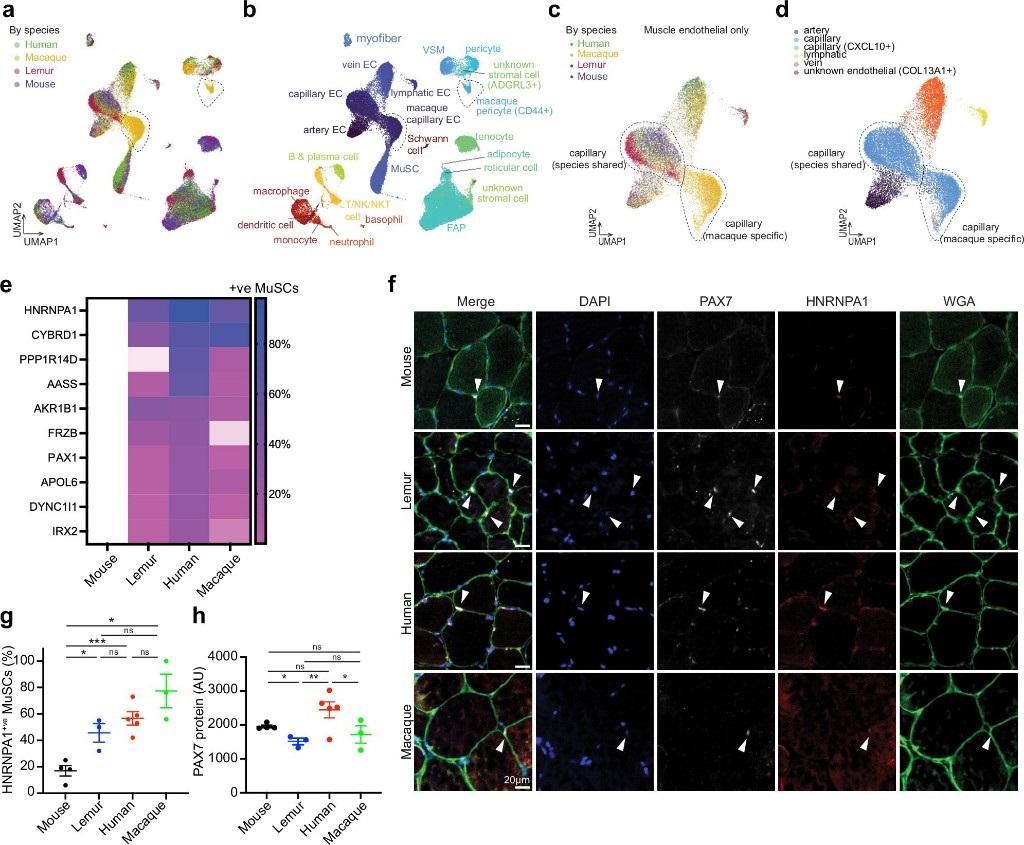
研究团队不仅成功分离出肌肉干细胞和间充质干细胞,还发现这些细胞的行为模式与人类干细胞相似,而与小鼠干细胞大相径庭。研究显示,灰鼠狐猴的干细胞与人类的生物学相似度远超实验室常用的小鼠模型。这意味着,基于此类灵长类动物开发的疗法,可能更适用于人类。
通过创新算法对比分析,研究团队证实灰鼠狐猴的肌肉组织在微观结构上与人类高度相似,其肌肉干细胞的分裂速度也快于小鼠的肌肉干细胞,更接近人类干细胞。此外,灰鼠狐猴与人类肌肉干细胞产生的亚精胺(一种维持细胞功能的关键物质)水平较低,而补充亚精胺可显著增强细胞分裂能力——这一发现即将在丹麦开展人体临床试验。而且,灰鼠狐猴肌肉组织中含有与人类相同的脂肪细胞(小鼠则缺乏),这源于间充质干细胞独特的脂肪生成能力,相关机制涉及补体因子D蛋白的调控。
这项研究表明,灰鼠狐猴不仅是更理想的人类肌肉研究模型,更提供了全新的治疗靶点,对治疗肌肉萎缩症、衰老性肌流失等疾病具有重大意义,尤其能攻克那些在小鼠实验中无法复现的人类特有症状。
研究团队正进一步探索干细胞的最佳递送方式、剂量调控及治疗时机,助力干细胞治疗真正从实验室走向临床。



