中国农业大学、丹麦奥胡斯大学、美国加州大学戴维斯分校及中国农业科学院等多家研究单位合作的 ChickenGTEx 项目在 Nature 子刊 Nature Genetics 发表,论文题为:Genetic regulation of gene expression across multiple tissues in chickens。
该研究通过整合来自 7015 个样本的 bulk RNA-seq,127598 个单细胞 RNA-seq 和 2869 个全基因组重测序数据,基于 28 个组织构建了鸡多组织遗传调控图谱,识别了数百万个影响转录和转录后过程的调控变异,强调了这些调控变异独特的分子机制以及对于复杂性状解析的重要作用,为鸡以及鸟类的基因功能和复杂性状的解析提供了非常宝贵的数据资源。

鸡是重要的蛋白质来源,因其独特的发育和生理特性,鸡被作为基础与应用研究中的经典模式动物,广泛应用于驯化,发育生物学和免疫学研究中。近年来随着基因组测序以及全基因组关联研究(GWAS)的发展,已确定了许多与复杂表型相关的基因位点,这些基因变异大多位于非编码区,对基因变异进行系统地功能注释对于了解这些性状的调控机制至关重要。
在这项研究中,研究团队系统地绘制了鸡中五类分子表型(PCG、lncRNA、外显子表达、可变剪接和APA)的 molQTL 图谱,发现 molQTL 信号多富集于 TSS 和转录终止位点附近。与其他物种类似,鸡的 molQTL 统计性能受组织样本量影响,当样本量接近 200 时,具有较大效应的 eQTL 更易被检测到。为评估同一基因的不同分子表型是否共享调控变异,研究对任意两类 molQTL 进行了共定位分析。结果显示,不同分子表型之间 lead variant 的连锁不平衡程度较低,共定位概率也多为低至中等,提示不同类型 molQTL 之间多数具有独立的调控机制。

功能富集分析进一步揭示了不同调控 DNA 序列中 molQTL 的不同富集。所有 molQTL 在错义变体中都有显著的富集,表明一些调控变异可能会改变蛋白质编码序列。此外,molQTL 在启动子中富集程度最高,其次为增强子和 ATAC 岛。研究还分析了大脑、肝脏、肌肉和脾脏等组织中 eQTL 在不同品种之间的共享模式。结果显示,平均 81% 的 eQTL 在不同品种之间得到了复制。例如,rs314795649 的 T 等位基因在所有四个品种的肝脏中均显著上调 PRKCDBP 的表达。为了进一步探讨背景依赖性基因调控,研究还进行了性别互作 eQTL(sb-eQTL)和转录因子 eQTL(TF-eQTL)分析。
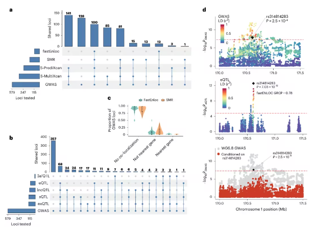
为了证明 molQTL 在阐明鸡复杂性状的调控机制方面的潜力,研究人员系统地整合了 molQTL 与 GWAS 的结果。应用了四种方法,包括基于 fastENLOC 的共定位分析、基于摘要数据的孟德尔随机化(SMR)、单组织 TWAS(sTWAS)和多组织 TWAS,以筛选每个 GWAS loci 的优先因果变异和基因。在惠阳胡须鸡-岭南黄鸡的深度杂交系(AIL)中,综合 SMR 和 fastENLOC 的结果,579 个 GWAS 基因座中有 222 个(38%)可以被至少一种 molQTL 解释,这一相对较低的共定位比例与人类研究中的观察结果一致。这种低重叠率可能反映了 ChickenGTEx 和GWAS 群体之间 LD 模式的差异,以及 molQTL 和 GWAS 基因座发现的系统性差异。对于6-8周龄体增重(WG6.8),利用 sTWAS 鉴定到了 43 个候选功能基因,其中 KPNA3 在视网膜中的关联最强,其次是垂体,同时发现在视网膜中 KPNA3 的 eQTL(rs314814283)共定位的后验概率最高。KPNA3 编码的核入蛋白亚基 α3 在视网膜感光细胞发育中至关重要,表明其在调节生长发育表型中起到重要作用。

为了探讨鸡与哺乳动物之间基因表达和遗传调控的保守性,研究使用 FarmGTEx 和人类 GTEx 的数据进行了比较分析,揭示了不同物种在表达基因数量、整体基因表达模式和组织特异性方面的某种程度的保守性。然而,鸡和哺乳动物之间同源基因的顺式遗传力和 eQTL 效应的相关性明显低于哺乳动物物种之间的相关性。利用这些保守模式,进一步通过 TWAS 探索了跨物种复杂性状遗传学的相似性。许多相关性重现了已知的生物学关系,例如鸡的体重与猪的平均日增重显著相关。由于基因连锁关系和 LD 模式在不同物种之间往往存在差异,跨物种的 meta-TWAS 分析提供了一种有前景的策略,可以识别共享的因果基因和潜在的分子机制。例如,在肌肉中进行的双物种 meta-TWAS 分析识别了一些与生长相关的性状,例如猪的背膘厚度和人类的身高,这些分析有助于发现与鸡体重相关的额外基因。
总的来说,ChickenGTEx 项目提供了一个全面的资源,涵盖了 28 种组织中五种转录标记的遗传调控效应。这一资源深入揭示了遗传变异在转录组中的调控模式及其对复杂表型的影响。ChickenGTEx 网站提供了免费访问所有数据的权限,并包括易于使用的可视化工具,方便用户检索结果(https://chicken.farmgtex.org/)。
加州大学戴维斯分校管代禄博士后,丹麦奥胡斯大学博士生白仲豪,中国农业大学博士生朱晓宁、仲从豪、朱迪,中国农业科学院侯娅丽研究员为共同第一作者,丹麦奥胡斯大学房灵昭博士,加州大学戴维斯分校周怀军教授,中国农业大学杨宁教授、胡晓湘教授为论文共同通讯作者。该研究得到了国家自然科学基金(31961133003和32272862),国家重点研发计划(2021YFD1300600和2022YFF1000204)等国内外多个项目的资助,中国农业大学模式动物表型与遗传研究国家重大科技基础设施的“羲和”高性能计算平台提供了运算支持。



