饮食限制(DR,dietary restrictio)能减缓很多动物的衰老,然而在某些情况下,仅仅来自饮食的感觉信号就足以减缓或加速机体寿命,消化道是感知营养物质的候选位置,肠内分泌细胞(EEC,enteroendocrine cells)所分泌的神经肽能产生系统性信号从而对食物做出反应。
近日,一篇发表在国际杂志Proceedings of the National Academy of Sciences上题为“Gut-to-brain regulation of Drosophila aging through neuropeptide F, insulin, and juvenile hormone”的研究报告中,来自布朗大学等机构的科学家们通过研究揭示了果蝇肠道中所产生的神经肽激素(neuropeptide)控制其寿命背后的分子机制。
研究者表示,这一发现对于人类具有非常重要的意义,尤其是基于肠道基于的新型糖尿病和肥胖症药物正变得越来越普遍时,人类机体的肠道激素与果蝇的激素属于同一家族。在过去二十年里,研究人员分析了胰岛素和胰岛素样生长激素(IGFs)控制果蝇机体衰老背后的分子机制。研究者Tatar说道,我们都知道,减少胰岛素信号和IGF信号或能减缓果蝇的衰老并延长其寿命,我们从生态学和进化生物学的角度来研究衰老,这也是衰老生物学中所采取的跨学科方法的一部分,目前研究者Tatar的实验室一直在果蝇机体中研究称之为神经肽F(NPF)的胰岛素调节激素,其能在果蝇肠道中产生并根据对饮食的反应从而分泌到机体循环系统中。
这项研究中,研究人员发现了一种方法,其能利用遗传工具来减少果蝇肠道中分泌NPF的能力,从而就能减少胰岛素的分泌,随后他们绘制出了果蝇体内从肠道到大脑再到垂体样组织的NPF产生的图谱,并将这些与其饮食关联了起来。研究者发现,肠道中NPF的抑制能延长果蝇的寿命,这就好像阻断大脑中控制名为保幼激素(juvenile hormone)的另一种激素的NPF受体一样,研究人员总结道,肠道中的NPF能通过将营养感知、胰岛素信号和保幼激素的产生进行整合来调节果蝇的衰老。

揭示果蝇机体中的肠脑轴调节通路或有望为研究人类衰老提供新的见解
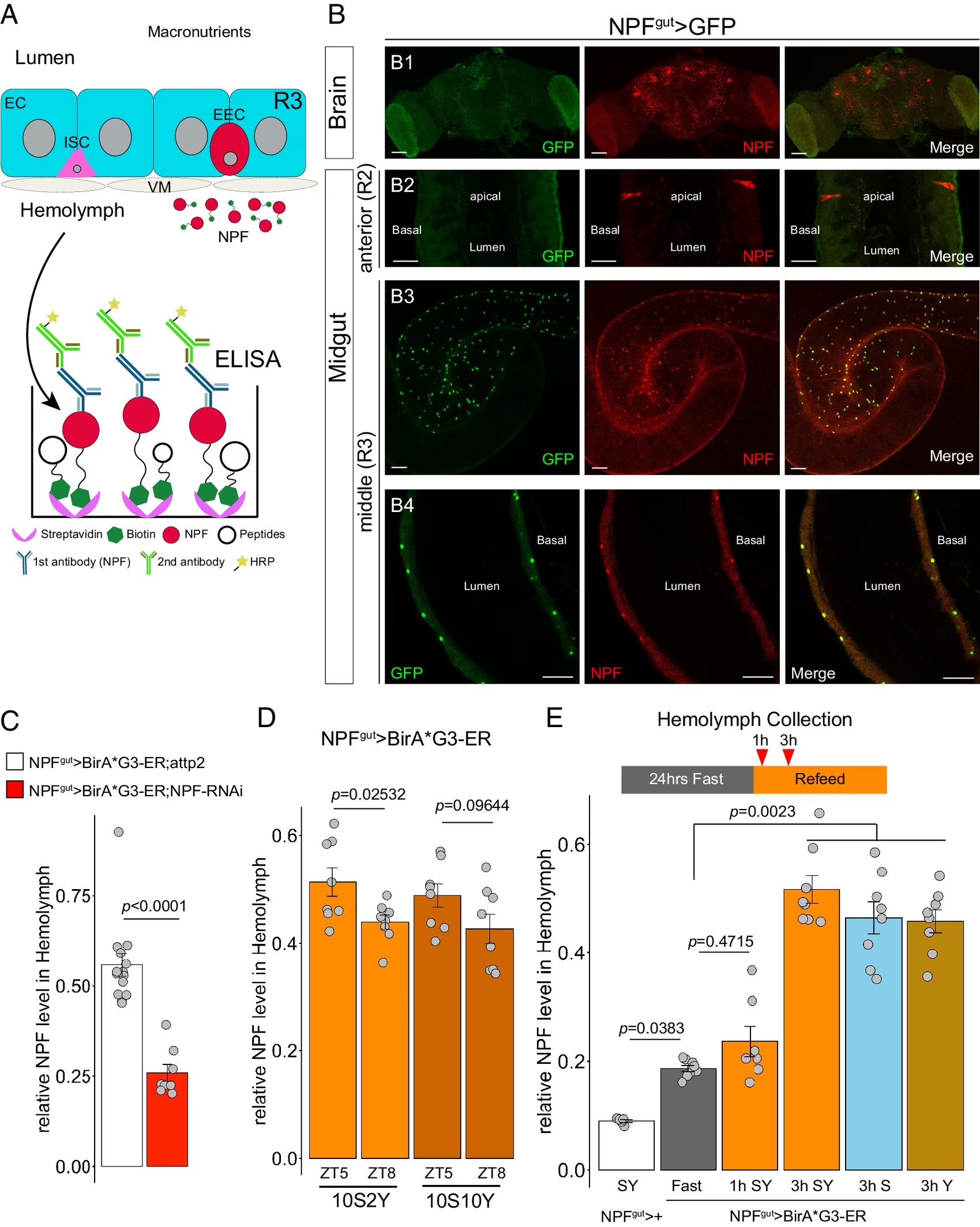
图片来源:Proceedings of the National Academy of Sciences (2024). DOI:10.1073/pnas.2411987121
Tatar说道,我们展示了所有这些因素是如何共同作用来控制果蝇寿命的,目前研究人员正在进行额外的实验来理解当增加NPF的分泌,从而增加胰岛素时会发生什么?研究人员推测,果蝇肠道中NPF的过量产生或许会对机体衰老产生负面影响并会缩短机体寿命,尽管果蝇看起来又小又简单,但其实际上和人类拥有很多相同的基因,人体内也有类似的激素能参与相似的过程和通路,理解果蝇机体的衰老机制或许能帮助解释人类机体中所发生的衰老过程。
人类并不会产生NPF或保幼激素,然而却会产生胰岛素,并能分泌调节胰岛素产生的肠道激素,比如胰多肽Y(PPY,pancreatic polypeptide Y)和胰高血糖素样肽-1(GLP-1,glucagon-like peptide-1),GLP-1和NPF属于同一激素家族,其都被称之为肠降血糖素(incretins),因为其能增加胰岛素的分泌。目前关于GLP-1激动剂的研究已经取得了长足的进展,其能敏人类机体的肠降血糖素GLP-1,并诱发胰腺中胰岛素的分泌。考虑到诸如GLP-1激动剂样的增加胰岛素的药物如何用来治疗糖尿病和肥胖,以及在过硬中揭示胰岛素和机体衰老之间的关联,或许是时候考虑其如何影响人类机体衰老了。
果蝇是一个很好的人类模型,但研究人员需要将对果蝇的研究结果推向小鼠,并建立观察GLP-1激动剂和衰老的研究,这或许需要很多年时间但其的确非常重要。综上,本文研究结果表明,研究人员需要考虑并揭示通常用于治疗人类肥胖和糖尿病的肠降血糖素和其类似物如何影响机体衰老。
参考文献:
Jiangtian Chen,Marcela Nouzová,Fernando G. Noriega, et al. Gut-to-brain regulation of Drosophila aging through neuropeptide F, insulin, and juvenile hormone, Proceedings of the National Academy of Sciences (2024). DOI:10.1073/pnas.2411987121



