疼痛是一种不适或不愉快的感觉,通常与组织损伤、疾病或刺激有关。疼痛的发生会给实验动物带来明显的痛苦,直接影响动物福利,也是在一定场景中评估人道终点的重要考量因素。
此外,识别疼痛和评估疼痛的强度对于有效的治疗是必不可少的。如果疼痛不能被识别,那么就不太可能得到治疗;不能检查出疼痛的强度将对强效镇痛药的选择带来影响,引起对给药剂量有效性的顾虑,并导致治疗效果不理想。
由于动物不能像人一样主动发声来清晰地描述疼痛的情况,这给疼痛的识别带来了难度。大部分情况下,疼痛是基于动物的临床表现和总体行为来进行评估的。虽然这种方法可能不可靠,但它通常可有效地识别到许多种类的严重疼痛。当疼痛局限于一侧肢体(导致跛行)或特定的身体区域(如果触诊该区域会导致明显的行为反应)时,这个方法也是有效的。
随着针对特定种属和操作类型的有效且客观的评估方法的进步,评估实验动物疼痛的能力也在提高。这种类型的一些方法正在发展中,而有一些方法已经达到了可以用于特定种属在多种情况下的疼痛评估(比如犬手术后的疼痛评估及大鼠腹部手术后的疼痛评估)。我们注意到的一些行为也可能发生在其他种属动物身上:在大鼠身上观察到腹部手术后腹部肌肉收缩,在小鼠和兔子身上也有报道。然而,无论评估技术如何,重要的是由一个包括研究人员、兽医和动物护理人员在内的团队来完成。
目前还没有普遍接受的客观标准来评估动物所经历的疼痛程度。不同种属动物对疼痛的反应差异很大,通常同一种属的动物对不同类型的疼痛也会表现出不同的反应。表1给出了一种疼痛评估的基本方法,直到开发出针对特定种属动物的特异性的疼痛评估方法。

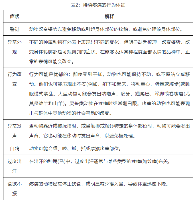
重要的是,临床评估和评估方案应由对有关种属动物的正常和异常行为和外观有详细了解的个人进行。此外,应该考虑观察者对动物行为的影响:例如,一些物种,如兔子和豚鼠,可能会保持静止不动,特别是观察者是一个陌生的人。在这些情况下,可能有必要通过相机或观察窗观察动物。观察到某一特定临床体征的存在或缺失是很简单,连续观察结果的变化可能表明动物状况的改善或恶化。虽然许多观察结果不能作为疼痛的具体指标,但有结构性的观察有助于在研究过程中监测动物的进展。表2描述了一些通常与疼痛相关的行为体征。

疼痛评估方法
如上所述,评估实验动物疼痛的方法仍然是高度主观的,并且主要基于预想的动物疼痛反应的外观和行为表现。应用Morton和Griffiths的评分方案的尝试在很大程度上是不成功的,主要是因为选择纳入的变量没有完全确定,评分(0-3)没有充分的特征化。
除了缺乏已知的有效的疼痛评估方法外,在没有评估其有效性的情况下,就在研究中使用止痛药的情况也并不罕见。例如,英国最近一项关于实验动物疼痛控制的调查发现,尽管调查中的所有机构都使用止痛药,但几乎没有一个机构使用疼痛评估方法来确认治疗是有效的。
行为改变
可能察觉疼痛的客观检查方法包括一般运动状况(例如,保护特定区域或避免受伤肢体负重)、食物和水的摄入量以及体重的变化。这些检查也有助于评估镇痛药物的疗效,尽管由于它们是回顾性的,它们不能及时用于修改特定动物的镇痛治疗。然而,它们作为一种简单的术后恢复观察指标,可用于调整未来动物进行类似手术的镇痛方案的手段。
结论和建议
需要进一步研究来开发健全、可靠、广泛适用的疼痛评估工具。一般的假设是,观察到的临床症状和行为变化的程度与疼痛的强度密切相关。这些基于行为的评估在多大程度上反映了疼痛的情感成分是不确定的,需要对动物的疼痛、意识和情感状态的本质有更好的理解。此外,兽医、疼痛研究人员和心理学家使用的评估技术之间缺乏衔接,这阻碍了人们对疼痛的广泛理解。
下面的结论和建议供参考:
1. 动物的疼痛很难评估,很大程度上取决于系统的临床检查和对相关动物正常外观和行为的良好了解。
2. 观察动物对镇痛治疗的反应有助于完善临床评估方案。
3. 随着更客观的疼痛评估方案的发展,它们应该被采用。关于农场动物、大鼠和小鼠以外的种属动物的信息缺乏不利于动物的福利和健康以及科学研究的质量。
4. 动物在镇痛药物试验和疼痛模型中的反应可用于确定(1)评估方案的特定行为;(2)可能影响疼痛强度和镇痛效果的变量和因素的来源。



