
近来来,随着微量DNA甲基化测序技术的发展,使得研究早期胚胎发育阶段的DNA甲基化动态变化成为可能。令人可喜的是我国科学家在这一领域走在了世界前沿,特别是北京大学乔杰、汤富酬领导的团队。2014年7月,乔杰、汤富酬研究团队与哈佛大学Alexander Meissner课题组背靠背在Nature杂志上首先报告了人类植入前胚胎的DNA甲基化特征(Guo et al., 2014; Smith et al., 2014)。然而这一领域还有一些诸如灵长类早期着床前胚胎DNA重编程过程是否是一个单一的去甲基化过程,抑或是一个受到复杂调控的过程之类的问题尚未解决。在这项研究中,研究人员首先优化了基于转座酶的全基因组亚硫酸氢盐测序(transposase-based tagmentation bisulfite sequencing)技术,实现了微量细胞的全基因DNA甲基化测序(100个细胞)(Lu et al., 2015)。基于这一技术,研究团队详细的研究了猕猴早期着床前胚胎的DNA甲基化动态变化过程(下图)。

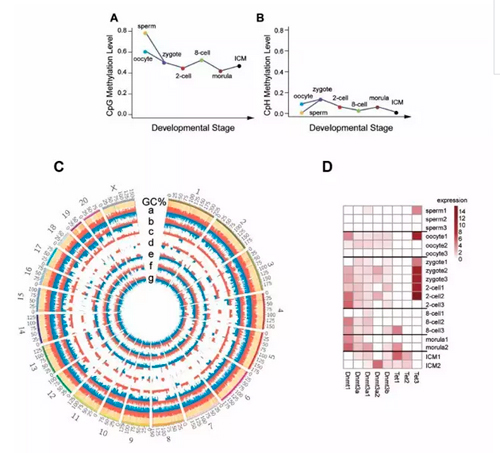
猕猴着床前胚胎DNA甲基化动态变化过程。(A)CpG位点的DNA甲基化水平变化; (B)非CpG(CpH)位点的DNA甲基化水平变化;(C)不同发育时期差异甲基化位点(DMR)的全基因组分布。(E)DNA甲基化酶和去甲基化酶在着床前胚胎中的表达情况。研究发现猕猴早期胚胎过程中的CpG位点DNA甲基化动态变化存在着再甲基化的现象,特别是8细胞时期较为明显。有意思的是非CpG位点的DNA甲基化变化在合子期及桑椹胚时期也呈现出了再甲基化的特点。进一步的分析发现这一再甲基化过程是在全基因组水平同时伴随着DNA去甲基化过程发生的,DNA甲基化酶和去甲基化酶的时空特异性表达是造成这一现象的潜在机制。 此外通过对前期已发表的人早期着床前胚胎DNA甲基化测序数据分析 (Guo et al., 2014), 研究人员还发现了人早期胚胎发育时DNA去甲基化过程也伴随着再甲基化的现象。这一结果表明DNA再甲基化可能在灵长类早期胚胎发育中是一个保守的机制,值得进一步的详细研究。这些发现为研究灵长类早期胚胎发育重编程过程提供了新的思路,也为辅助生殖等技术的进一步优化提供了新的方向。

季维智教授现任昆明理工大学灵长类转化医学研究院院长,生物医学动物模型国家地方联合工程研究中心主任,云南省灵长类生物医学动物重点实验室理事长。1996-2005年曾任中科院昆明动物研究所所长,其所领导的研究团队在猕猴干细胞和转基因灵长类动物方面获得国际一流的研究成果,使我国在非人灵长类靶向基因修饰的研究居于世界领先水平。2014年初,季维智教授与来自南京大学模式动物研究所的黄行许教授、南京医科大学的沙家豪教授其同事们,成功地利用 CRISPR/Cas9 系统对孪生的食蟹猴进行了精确的基因修饰,这一工作发表在Cell上。季维智教授已在Cell, Cell Stem Cell, PNAS, Stem Cells,JBC, Biology of Reproduction,Human Reproduction等杂志上发表论文100余篇。