一项针对小鼠的新研究显示,一个与控制情绪有关的中脑区域可能会促使雌性动物杀死它们的幼崽。由于该区域在人类中也存在,这些发现可能在更好地理解女性杀害婴儿方面发挥类似作用。相关研究结果于2023年6月7日在线发表在Nature期刊上,论文标题为“Antagonistic circuits mediating infanticide and maternal care in female mice”。

众所周知,在第一次分娩之前,雌性小鼠经常杀死其他小鼠的幼崽。据专家说,这种行为可能是为了给它们自己未来的后代保留稀缺的食物供应而进化的。然而,大多数研究都集中在成年雄性小鼠的杀婴行为上,而雌性小鼠的这种行为背后的大脑机制直到现在仍不为人所知。
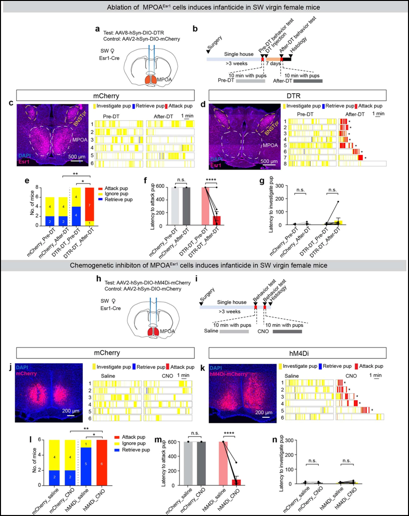
在这项新的研究中,来自美国纽约大学格罗斯曼医学院等研究机构的研究人员发现通过化学方法阻断这个称为终纹床核主核(principal nucleus of the bed nucleus of stria terminalis, BNSTpr)的大脑区域,几乎100%的时间都能防止杀死幼崽。相比之下,当他们人工激活这个大脑区域时,母鼠和没有后代的雌性小鼠在几乎所有的试验中都杀死了幼崽,而且在刺激后的一秒钟内就攻击幼崽。他们说,这些小鼠很少攻击其他的成年小鼠,这表明这个大脑区域专门控制对年轻小鼠的攻击性。
他们还发现,BNSTpr似乎与大脑中一个称为内侧视前区(medial preoptic area, MPOA)的区域相反,后者本身可以促进母性行为。根据这些研究结果,尚未成为母鼠的小鼠表现出较高的BNSTpr活性,这抑制了MPOA的活性。然而,在小鼠分娩后,MPOA活性增强,可能在这个过程中抑制了这种杀害幼崽的行为。不管幼崽是不是它们的,这些新的母鼠都倾向于避免杀害幼崽。论文共同通讯作者、纽约大学朗格尼健康研究所博士后研究员Long Mei博士说,“我们的研究首次确定了我们认为促进和阻止雌性动物杀害幼崽杀婴的大脑机制。”

图片来自Nature, 2023, doi:10.1038/s41586-023-06147-9。
这项新的研究还表明,通过对BNSTpr施加额外压力可以逆转向母性行为的转换。
根据美国疾病控制与预防中心(CDC)的数据,虐待儿童是美国学龄前儿童死亡的第四大原因。Mei指出,虽然早期的研究主要集中在大脑养育中心的潜在问题上,但专家们最近开始寻找一个专门用于杀婴和攻击儿童的独立系统。
在这项新的研究中,这些作者首先通过追踪哪些结构与MPOA相连,缩小了杀婴行为背后最可能的大脑区域。接下来,他们对活体小鼠的七个区域中的每一个进行人工刺激,以确定哪些区域(如果有的话)会导致它们攻击幼崽。接着,他们阻止了BNSTpr---剩下的最有希望的候选区域---的活动,看看这是否能防止杀害幼崽。
为了证实BNSTpr和MPOA彼此之间相互抵消,这些作者制备了雌性啮齿动物的大脑切片,激活一个区域,同时记录另一个区域的细胞活动。他们还追踪了这两种结构的活动随着啮齿类动物成为母亲时如何变化。
论文共同通讯作者、纽约大学朗格尼健康研究所神经科学研究所的Dayu Lin博士补充说,“由于位于大脑中间的这两个连接区域在啮齿类动物和人类中都能找到,我们的发现提示了一个用于理解甚至治疗虐待孩子的母亲的潜在靶标。也许这些细胞通常保持休眠状态,但压力、产后抑郁症和其他已知的虐待儿童的触发因素可能促使它们变得更加活跃。”
Lin提醒说,目前仍不清楚这两个大脑区域在人类中的作用是否与它们在啮齿动物中的作用相同。她补充说,这些作者下一步计划探究雄性小鼠的BNSTpr和MPOA,并探索在不进行侵入性手术的情况下关闭前一个区域的活动的方法。



