
Gata2基因的突变与多种遗传性和获得性免疫疾病有关,Gata2缺乏综合征(G2DS)是一种罕见的常染色体显性遗传疾病,以髓系恶性肿瘤和免疫缺陷症状最为常见,发病年龄跨越人生命中的各个时期。
赛业生物《每周一鼠》,每周五更新,为大家讲解一个小鼠模型的故事,希望对大家了解不同的小鼠模型有所帮助。今天和大家见面的是Gata2基因敲除小鼠。
Gata2基因简介
该基因编码GATA锌指转录因子家族的成员,其基因编码的蛋白质在调节参与造血和内分泌细胞谱系发育和增殖的基因转录中起重要作用。该基因的突变与多种遗传性和获得性免疫疾病有关,包括骨髓增生异常综合征和急性髓性白血病。其相关途径有HDACII类和G-AlphaQ信号介导的信号通路。

图1 Gata2基因相关信息

图2 Gata2蛋白结构
Gata2相关疾病介绍
Gata2基因参加调节树突状细胞的分化、造血干细胞的增殖、IgE/肥大细胞的分化、粒细胞-单核细胞祖细胞的分化等多种细胞的分化与增值,该基因的突变会引发免疫缺陷。免疫缺陷是一种由于机体免疫系统发育缺陷或免疫反应障碍导致机体抗感染能力下降的疾病,临床表现为感染、恶性肿瘤、自身免疫病等,严重影响机体的健康。
该病的发病原因多种,其中先天性(原发性)免疫缺陷病的有B细胞缺陷性疾病、T细胞缺陷性疾病、T和B细胞联合缺陷性疾病及吞噬细胞缺陷病等,后天继发性免疫缺陷病有感染、恶性肿瘤、蛋白丧失等,医源性免疫缺陷的诱因有长期使用免疫抑制剂、抗生素、放射性损伤等。此病的治疗较为复杂,治疗方法有:应用免疫抑制剂(IgG、特异性免疫血清、细胞因子等)、免疫重建(胸腺移植、骨髓移植、造血干细胞移植等)、基因治疗等[1~3]。
Gata2基因敲除小鼠
Charles[4]等研究人员在Gata2基因5号外显子两侧插入loxp位点,产生Gata2flox/flox小鼠(图3)。

图3 Gata2flox/flox小鼠构建方式[4]
Onodera[1]等人将Gata2flox/flox与ER-Cre小鼠杂交,产生树突状细胞(DC)特异性Gata2敲除小鼠(Gata2flox/flox/ER-Cre)。研究结果表明,杂交后代DC中几乎检测不到Gata2 mRNA表达,脾脏中浆细胞样DC、常规DC以及总DC百分比下降,脾脏组织中CD11c+细胞含量极少,此外,Gata2敲除小鼠的祖细胞数量也显著降低(图4)。由此可知,Gata2对调节DC分化具有重要意义,在免疫调节方面发挥重要作用。

图4 Gata2flox/flox小鼠免疫缺陷表型[1]
图注:A:Gata2敲除小鼠PCR分析。B:Gata2flox/flox/ER-Cre小鼠骨髓细胞中Gata2 mRNA检测。C:流式细胞术检测Gata2flox/flox/ER-Cre小鼠脾细胞中脾细胞群(pDCs(浆细胞样树突状细胞)、cDCs(常规树突状细胞))的百分比。D:脾脏的免疫组化分析。切片用抗CD11c的抗体染色(CD11c+细胞为棕色)。比例尺,50μm。E:流式细胞术分析骨髓祖细胞百分比。
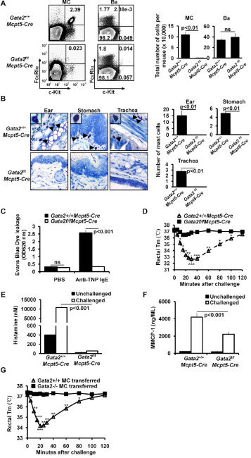
Li[5]等人将Gata2flox/flox与Mcpt5-Cre小鼠杂交产生结缔组织肥大细胞特异性Gata2缺陷小鼠(Gata2f/f/Mcpt5-Cre)。研究发现,Gata2f/f/Mcpt5-Cre小鼠耳部皮肤、胃、气管、腹腔中肥大细胞缺失,但存在相当数量的碱性粒细胞、T细胞、B细胞、树突状细胞、自然杀伤性细胞、中性粒细胞以及巨噬细胞。Gata2f/f/Mcpt5-Cre小鼠没有PCA(被动皮肤过敏反应)和PSA(被动全身性过敏反应),并且在抗原攻击后5min没有释放组胺,其肥大细胞蛋白酶1(MMCP-1)的分泌也显著低于WT小鼠。结果表明,Gata2对过敏反应意义重大(图5)。

图5 Gata2flox/flox小鼠免疫缺陷表型[5]
图注:A:腹腔肥大细胞(MC)和骨髓嗜碱性粒细胞(Ba)的流动分析。B:肥大细胞的甲苯胺蓝染色。肥大细胞用箭头表示。C:被动皮肤过敏反应分析(用IgE抗2、4、6-三硝基苯(TNP)抗体致敏,并通过静脉注射TNP-BSA(300μg/300μlPBS)和0.5%伊文思蓝染料。注射后30分钟,收集耳朵并在二甲基甲酰胺中培养48小时,然后测量二甲基甲酰胺在620nm(OD620nm)处的吸光度。)D:被动全身过敏反应(PSA)分析(用10μgIgE抗TNP抗体致敏,并用10μgTNP-BSA攻击。在攻击前(0分钟)和攻击后5、10、15、20、25、30、40、60、80、100和120分钟测量受攻击小鼠的直肠温度。)E:ElISA分析组胺含量。F:ElISA分析MMCP-1含量。G:小鼠骨髓衍生肥大细胞的PSA分析。
总结
小鼠Gata2功能的丧失所致的免疫缺陷具有潜在临床价值,对该基因的深入研究有助于探讨胚免疫缺陷的发病机制,同时亦有助于此类疾病治疗新方法的研究。

赛业“红鼠资源库”可以为您提供包括Gata1、Gata2、Gata3在内的多系列的完全性敲除小鼠和条件性敲除小鼠模型。强大的数据库给您更便捷的体验,研究人员能够在线查询、设计和优化基因编辑方案并比较研究数据和成果,并咨询订购。
“红鼠资源库”涵盖三大资源:
多品类KO/CKO鼠资源库
海量突变位点小鼠数据库
microRNA敲除小鼠数据库
如有需要,欢迎拨打400-680-8038或扫码联系我们咨询订购~现货先发,更支持定制!

欢迎扫码进入红鼠资源库
RDDC助力罕见病研究

登录RDDC后,不仅可以全面了解相应罕见病的信息,而且可以利用各项AI工具进行致病性预测、剪切位点改变预测等,助力加快罕见病诊疗研究及治疗方案的开发,欢迎登录官网(rddc.tsinghua-gd.org)查看使用!
*声明:RDDC数据和工具仅为科研使用,仅供参考,不可作为医学诊断和评判的最终定论。
参考文献:
[1] Onodera K, Fujiwara T, Onishi Y, Itoh-Nakadai A, Okitsu Y, Fukuhara N, Ishizawa K, Shimizu R, Yamamoto M, Harigae H. GATA2 regulates dendritic cell differentiation. Blood. 2016 Jul 28;128(4):508-18. doi: 10.1182/blood-2016-02-698118. Epub 2016 Jun 3. PMID: 27259979; PMCID: PMC5026465.
[2] Li HS, Jin J, Liang X, Matatall KA, Ma Y, Zhang H, Ullrich SE, King KY, Sun SC, Watowich SS. Loss of c-Kit and bone marrow failure upon conditional removal of the GATA-2 C-terminal zinc finger domain in adult mice. Eur J Haematol. 2016 Sep;97(3):261-70. doi: 10.1111/ejh.12719. Epub 2016 Jan 14. PMID: 26660446; PMCID: PMC5680037.
[3] Dudeck A, Dudeck J, Scholten J, Petzold A, Surianarayanan S, Köhler A, Peschke K, Vöhringer D, Waskow C, Krieg T, Müller W, Waisman A, Hartmann K, Gunzer M, Roers A. Mast cells are key promoters of contact allergy that mediate the adjuvant effects of haptens. Immunity. 2011 Jun 24;34(6):973-84. doi: 10.1016/j.immuni.2011.03.028. PMID: 21703544.
[4] Charles MA, Saunders TL, Wood WM, Owens K, Parlow AF, Camper SA, Ridgway EC, Gordon DF. Pituitary-specific Gata2 knockout: effects on gonadotrope and thyrotrope function. Mol Endocrinol. 2006 Jun;20(6):1366-77. doi: 10.1210/me.2005-0378. Epub 2006 Mar 16. PMID: 16543408.
[5] Li Y, Liu B, Harmacek L, Long Z, Liang J, Lukin K, Leach SM, O'Connor B, Gerber AN, Hagman J, Roers A, Finkelman FD, Huang H. The transcription factors GATA2 and microphthalmia-associated transcription factor regulate Hdc gene expression in mast cells and are required for IgE/mast cell-mediated anaphylaxis. J Allergy Clin Immunol. 2018 Oct;142(4):1173-1184. doi: 10.1016/j.jaci.2017.10.043. Epub 2017 Dec 24. PMID: 29277702; PMCID: PMC6291018.



