
近日,中国农业科学院北京畜牧兽医研究所奶产品质量与风险评估科技创新团队在动物乳中脂肪酸检测方法与指纹图谱的构建方面取得新进展,成功建立了比现有国标方法多检测32种脂肪酸的高通量检测方法,并绘制了荷斯坦奶牛、娟珊奶牛、水牛等8种动物乳的脂肪酸指纹图谱,为系统解析动物乳成分奠定了方法基础。相关研究成果在线发表在《奶业科学杂志(Journal of Dairy Science)》。
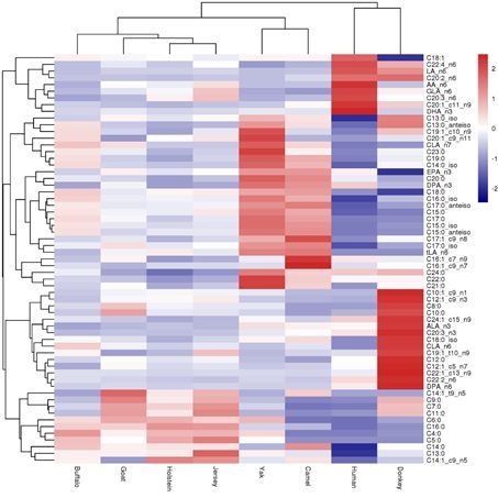
目前,国家标准GB 5009.168-2016仅能测定食品中的37种脂肪酸,本研究建立的GC-MS高通量检测方法能同时测定69种脂肪酸,在灵敏度和检测通量上具备优势,尤其是对于奇数链支链脂肪酸(OBCFA)、单不饱和脂肪酸(MUFA)和共轭亚油酸(CLA),检测效果更佳。此外,研究人员通过对荷斯坦奶牛、娟珊奶牛、水牛、牦牛、山羊、骆驼和驴的生乳以及人乳样品的脂肪酸组成进行测定和系统比较,成功建立了上述8种动物乳的脂肪酸指指纹图谱,并分析了脂肪酸组成特征。结果表明,荷斯坦奶牛乳、娟珊奶牛乳、水牛乳和山羊乳的脂肪酸组成相似,偶数链饱和脂肪酸(SFA)含量较高。牦牛乳和骆驼乳的脂肪酸组成相似,OBCFA含量较高,而多不饱和脂肪酸(PUFA)n6/n3比值较低,是平衡人类膳食结构的功能性食品。人乳和驴乳与这6种反刍动物乳的差异较大。驴乳中的PUFA和中短链脂肪酸(MSCFA)含量较高,而MUFA含量较低。人乳中SFA的含量极低,包括OBCFA,而MUFA和PUFA的含量则很高,其中DHA和LA的含量远高于其他动物乳,PUFA的n6/n3高达13.75,而MSCFA和CLA的含量则较低。



