
瘦素(leptin)是一种由脂肪组织分泌的蛋白质类激素,能够刺激交感神经系统(SNS),促进能量消耗和减轻体重,但潜在的分子机制仍不清楚。近日,美国密歇根大学芮良优(Liangyou Rui)教授领导的研究团队揭开了瘦素促进减肥的关键机制。
他们发现,表达瘦素受体(LepR)的神经元中的Sh2b1能够促进交感神经系统的刺激,交感神经系统向棕色脂肪发出信号,使其活化,从而维持体重和新陈代谢。这项成果发表在《Nature Communications》杂志上。

瘦素是体重和代谢的关键调节剂,瘦素/瘦素受体信号的破坏往往会导致病态的肥胖和严重的代谢疾病。这条信号通路受到酪氨酸激酶JAK2的调节。这个研究团队之前发现,JAK2结合蛋白Sh2b1是JAK2的强效调节因子。它通过SH2结构域与JAK2结合,并大大增强JAK2激酶活性。
之前的研究发现,在神经元中恢复Sh2b1表达可逆转Sh2b1-null小鼠的肥胖表型,这表明神经元介导了Sh2b1对体重和代谢的作用。于是,研究人员假设,Sh2b1可能会通过直接调节瘦素信号通路来增强LepR神经元控制代谢和体重的能力。
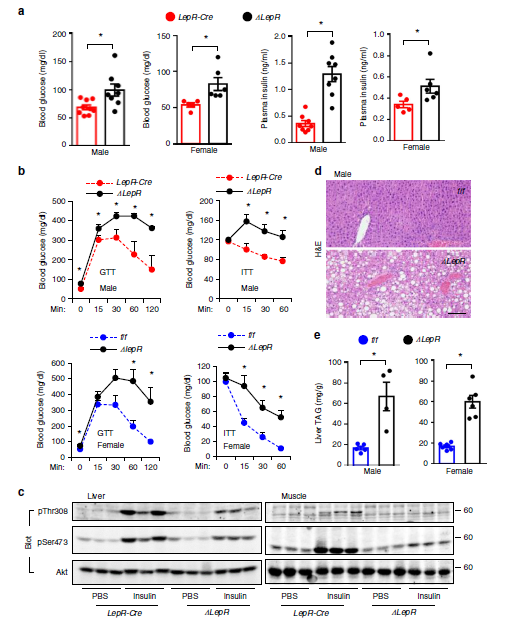
Sh2b1的缺失导致肥胖、胰岛素抵抗和肝脏脂肪变性
为了确定Sh2b1在瘦素受体神经元中的作用,研究人员构建了LepR细胞特异性Sh2b1基因敲除(Sh2b1ΔLepR)小鼠。他们发现,与对照小鼠相比,Sh2b1ΔLepR雄性和雌性小鼠的体重都更重,脂肪含量明显更高,而且Sh2b1ΔLepR小鼠的体温显著降低,这表明LepR神经元中的Sh2b1对于维持体重和体温都是必不可少的。
同时,他们还评估了Sh2b1ΔLepR小鼠的胰岛素敏感性和肝脏脂质含量。结果表明,与对照小鼠相比,Sh2b1ΔLepR小鼠的血糖水平明显更高,而且发展成严重的肝脏脂肪变性。因此,LepR神经元中的Sh2b1可帮助对抗胰岛素抵抗、2型糖尿病和非酒精性脂肪肝(NAFLD)。

图1. Sh2b1ΔLepR小鼠形成胰岛素抵抗、葡萄糖耐受不良和肝脏脂肪变性.
为了区分Sh2b1对体重和代谢的作用是否依赖于大脑发育,他们又构建了成年发作的下丘脑特异性的Sh2b1敲除小鼠(Sh2b1-Cre小鼠由赛业生物构建)。他们发现,下丘脑特异性的Sh2b1敲除导致小鼠的体重和脂肪含量显著增加。与Sh2b1ΔLepR小鼠一样,这种小鼠也出现了胰岛素抵抗和严重的肝脏脂肪变性。这些数据表明,下丘脑中的Sh2b1对体重和代谢的调节作用与其对大脑发育的作用无关。
之后,研究人员又构建了另一个小鼠模型,也就是在下丘脑中过表达人SH2B1的小鼠,并向小鼠投喂高脂饮食以诱导肥胖。与对照小鼠相比,过表达SH2B1小鼠的体重和脂肪含量显著降低。而且,SH2B1特异性过表达大大改善了高脂饮食诱导的胰岛素抵抗,并阻断了肝脏脂肪变性。这些数据证实,下丘脑Sh2b1可以防止肥胖、2型糖尿病和NAFLD。
LepR神经元Sh2b1是SNS/BAT/产热轴的关键组分
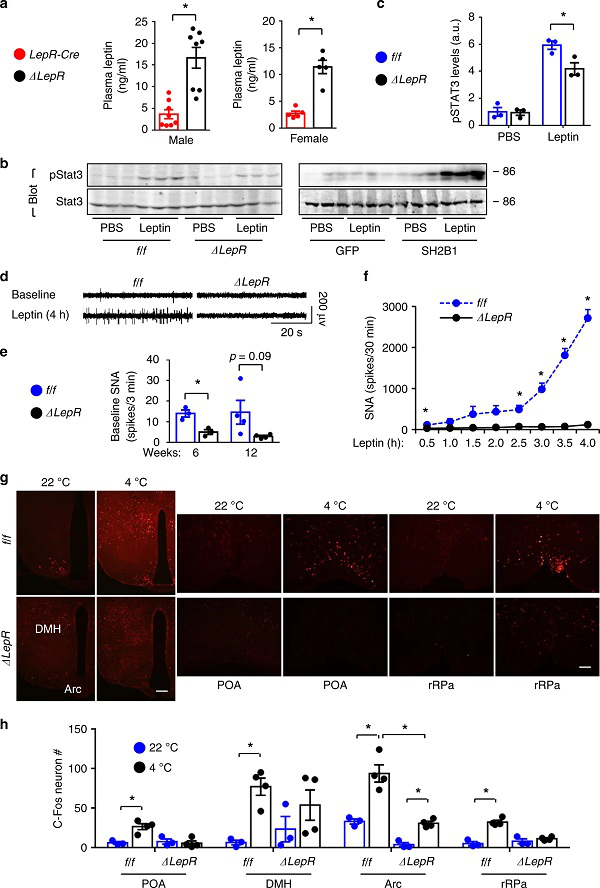
接下来,研究人员评估了下丘脑Sh2b1对棕色脂肪(BAT)活性的影响。他们发现,Sh2b1的缺失导致棕色组织白化以及标志物Ucp1的显著下调。22周龄的Sh2b1ΔLepR小鼠几乎检测不到Ucp1蛋白和mRNA。与对照小鼠相比,Sh2b1ΔLepR小鼠在寒冷暴露后的体温要低得多。这表明Sh2b1/BAT轴严格调节了适应性产热和体温。
考虑到交感神经系统(SNS)在棕色脂肪激活中的关键作用,研究人员又评估了Sh2b1缺乏对瘦素刺激交感神经传递的影响。与对照小鼠相比,Sh2b1ΔLepR小鼠的交感神经活动显著降低。令人惊讶的是,LepR神经元中Sh2b1的缺失消除了瘦素刺激交感神经活动的能力。由此可见,瘦素刺激交感神经需要LepR信号通路的Sh2b1分支。
接着,他们进一步研究了中枢交感网络中的神经元活动。寒冷暴露迅速有力地增加了Sh2b1f/f小鼠的c-Fos神经元数量。对于Sh2b1ΔLepR小鼠,Sh2b1的缺乏实际上抑制了视前区、下丘脑等多个区域中寒冷刺激的神经元激活。这些结果共同揭示了一个Sh2b1/SNS/BAT/产热轴。

图2. LepR神经元中的Sh2b1介导瘦素对脂肪交感神经系统的刺激.
总而言之,这项研究揭示了一个LepR神经元Sh2b1/SNS/BAT/产热轴,可以对抗肥胖、2型糖尿病和非酒精性脂肪肝。LepR神经元Sh2b1介导了瘦素对交感神经的刺激,并支持脂肪交感神经系统的维持。未来,Sh2b1/SNS/脂肪轴有望作为治疗肥胖和代谢性疾病的治疗靶点。
原文检索:
Jiang, L., Su, H., Wu, X. et al. Leptin receptor-expressing neuron Sh2b1 supports sympathetic nervous system and protects against obesity and metabolic disease. Nat Commun 11, 1517 (2020).
DOI:https://doi.org/10.1038/s41467-020-15328-3.



