蜱作为病原媒介,能够将多种细菌、病毒和寄生虫病原体传播给人类和动物。有研究发现,蜱携带的微生物高度复杂且种间微生物组多样性差异显著,生态地理因素与蜱遗传变异可能共同影响蜱传病原体分布。为挖掘蜱微生物组分布规律及其环境影响因素、寻找蜱传病原传播规律,需要对不同蜱属蜱种、不同生态区域、不同寄生状态等其他关键生态特征的样本开展研究。
近日,中国科学院动物研究所赵方庆团队,联合军事医学研究院曹务春与贾娜团队、中国农业大学王金锋团队,通过大尺度系统性采样,获得了覆盖中国大陆31个行政省份,囊括8个蜱属、48种蜱超过16000份样本,经过混合样本的二代短读长和三代长读长测序,以及对应的深度基因组分析与病原解析,确定蜱基因组特征、相关病原体和微生物组成及其影响因素与二者间的关联,为探讨“蜱–微生物-环境”互作提供了重要资源,并为制定控制蜱传疾病的传播策略奠定了基础。
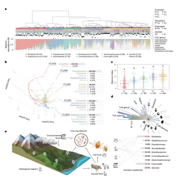
该研究通过生物信息学分析,获得7783个中等质量以上的宏基因组组装基因组(MAGs)。基于MAGs间平均核苷酸相似性,并以质量最高的MAG为代表,研究获得1373个代表性宏基因组组装基因组。其中,约2/3被初步归类为未定义物种。研究分析不同蜱属、蜱种及地理区域间携带的差异,识别出蜱微生物组的蜱种特异性与区域特异性。
为剖析影响蜱微生物组的因素,该研究以蜱微生物组丰度为基础进行分类,识别出5种蜱微生物组生态型。每个生态型均由特定细菌主导,生态型之间呈现出多样性差异。湿度和温度等环境因子对蜱微生物组产生了重要影响,并在不同生态型中存在类似的环境因素影响模式,表明不同生态型的蜱微生物组可能受到相同因素的塑造。研究进一步评估生态型与蜱种、宿主动物及地域与蜱微生物组生态型之间的关联发现,立克次氏体主导的生态型与特定蜱种及其在中国东北和内蒙古–新疆地区的自由生活状态相关,凸显自由生活状态在其生态型形成中的作用。同时,随机森林模型分析证实,蜱种和宿主动物对微生物组组成的影响关联。
该研究验证了线粒体基因组多样性与微生物组相似性之间的关联,推测蜱基因型与其微生物组之间存在潜在关联。为验证这一假设,研究通过微生物组全基因组关联分析,在多个蜱种中检测到与病原体丰度相关的高可信度单核苷酸多态性,包括19个长角血蜱SNPs(涉及其第4号染色体上M13家族肽酶基因)、19个微小扇头蜱SNPs(涉及类血清素受体蛋白基因,与5-羟色胺信号通路相关)、31个森林革蜱SNPs(涉及幼虫激素酸甲基转移酶相关基因)。跨物种功能分析发现,上述SNPs涉及基因参与发育、代谢、定位、细胞过程、生殖和应激反应等重要生物学过程。
研究团队构建出覆盖中国大陆所有省、市、自治区的“蜱–微生物-环境”数据库,解析了生态地理因素对蜱微生物组的影响,鉴定出多种潜在致病微生物物种,揭示了蜱基因组多样性与病原体之间的关联机制。这深化了科研人员对蜱、微生物及病原体间复杂互作关系的认知,为未来蜱媒传染病的精准监测和风险预警提供了科学依据,对制定有针对性的蜱防控策略具有指导意义。
9月23日,相关研究成果在线发表在《自然-微生物学》(Nature Microbiology)上。研究工作得到国家自然科学基金和国家重点研发计划的支持。

环境对蜱微生物组影响的模型



