作为科研届的一员,想必大家免不了与实验动物中的明星—小鼠打交道。时至今日,小鼠品系的命名已有一套严谨的规则。
早在1940年,邓恩,格伦伯格和斯奈尔首次发行的基因小鼠命名规则就被国际标准化遗传命名委员会所认可,几经修正后,小鼠的命名越来越规范,掌握这套规则就能从品系名称中获取品系类型、遗传背景、目的基因等信息,便捷明确,犹如掌握传世宝典练就一身神功。
其实,除了小鼠命名还有另一个宝典——小鼠代数,代数可以补充反馈小鼠的繁育历史,结合命名和代数,小鼠的前世今生将尽在掌握中。但很多人依旧对代数规则的个中详情不甚了解,今天有幸在此与大家分享一二,且听我一一道来。

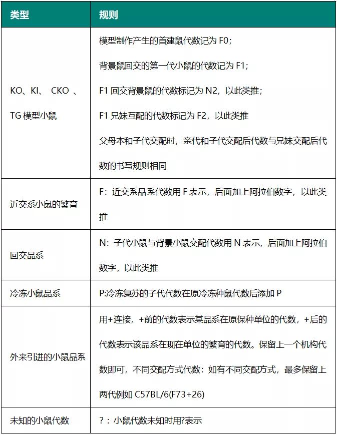
代数书写规则
首先登场的是我的小秘籍,各种代数书写规则都可以在表格中对应参考哦~

看了上述的秘籍表格,想必大家已对代数书写有了一个较为清晰的脉络,但是可能还是有点小疑惑,接下来针对比较复杂的情况为大家进行解析举例。
· F1概念解析
1、基因工程小鼠可稳定遗传第一代;
2、两个近交系交配杂交一代;
3、引入新品系,例如cko配cre,第一代不论cko及cre代数,标记为F1;
案例一:T017579


案例二:T017579




