阿尔茨海默病(Alzheimer's disease, AD),俗称老年痴呆,是一种以记忆衰退和认知功能进行性下降为特征的神经退行性疾病。随着人口老龄化,我国AD患者预计到2050年将超过3000万例,给社会和家庭带来沉重负担。科学家发现,这种病可能与大脑中一种叫“β-淀粉样蛋白”的有害物质堆积以及大脑中多巴胺系统的失调有关。但目前医学界还没有找到完全治愈的方法。现有的无创脑部电刺激治疗虽然有一定效果,但存在两个主要难题:一是难以精准刺激到大脑深部的关键区域,二是无法实时监测脑内化学物质的变化;并且,目前缺乏能够同时实现深脑精准刺激和电-化学监测的微型化器件。
对此,中国科学院空天信息创新研究院吴一戎、宋轶琳、蔡新霞团队在微纳传感技术创新研究群体和前沿交叉研判战略研究联合等项目支持下,研发了一种双模双向柔性脑机接口神经微电极NeuroRevive-FlexChip。该研究集成多巴胺实时监测、神经电活动记录和原位电刺激功能,发现了40Hz微电流靶向刺激海马区后,诱发AD小鼠海马体神经元多巴胺释放和微观神经振荡,改善AD小鼠认知功能。相关成果以“Integrated dopamine sensing and 40 Hz hippocampal stimulation improves cognitive performance in Alzheimer’s mouse models”为题,发表在Nature Communications 。
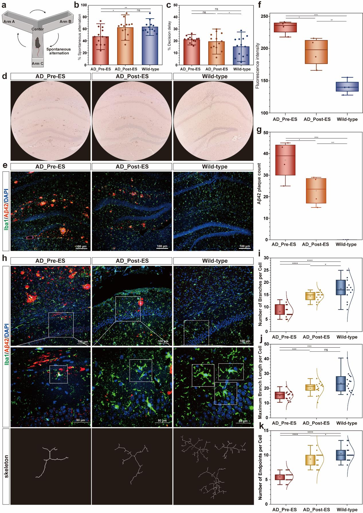
科研团队研究发现,采用NeuroRevive-FlexChip进行40Hz电刺激,会诱发海马体多巴胺水平短暂升高,并呈现刺激结束后多巴胺“回落-再上升”的短期重启现象。在重启期内,神经元放电模式从簇状放电(burst firing),转变为持续性放电(tonic firing)。最终,经过治疗的AD小鼠在Y迷宫测试中的认知能力增强;微观神经分子与细胞分析也证实该干预可有效减少Aβ42沉积,并诱导小胶质细胞形态重塑。这一创新性技术实现了电生理-电化学双模态检测与神经调控的器件集成,为AD的精准干预和治疗靶点寻找提供了技术平台。
该技术有望突破现有AD治疗中深部脑区靶向性不足与多模式检测缺失的技术瓶颈,为阿尔茨海默症等难治性神经疾病精准治疗提供新型脑机接口技术手段,具有重要的科学意义和临床价值。

图1 双模双向柔性脑机接口深脑靶向刺激改善AD小鼠认知功能

图2 柔性脑机接口NeuroRevive-FlexChip的神经电活动和多巴胺检测性能

图3深脑靶向刺激引起海马体神经细胞多巴胺释放和微观神经振荡

图4深脑靶向刺激改善阿尔茨海默模型小鼠认知功能,减少Aβ42斑块沉积



