2型糖尿病已成为日益严重的健康问题,常常伴随着肥胖、脂肪肝和心血管疾病。近年来,越来越多的证据表明,肠道菌群及其代谢物(尤其是胆汁酸)对宿主血糖稳态有显著影响,并作为关键信号分子调控葡萄糖和能量代谢。不过,治疗期间出现的不良事件(尤其是瘙痒)阻碍了胆汁酸相关药物的临床应用。
近年来新发现的胆汁酸犹如一个尚未开发的宝库,有望克服传统胆汁酸的缺陷。研究发现,肠道微生物可以将胆汁酸与其他多种氨基酸结合,产生菌源氨基酸结合胆汁酸(MABAs)。尽管这种修饰丰富了宿主胆汁酸库,但目前尚不清楚此类胆汁酸是否具有重要的生理或病理生理功能。
北京大学和山东大学领导的研究团队近日揭示了新型MABA(色氨酸胆酸,Trp-CA)的生理及病理生理功能,深入解析了Trp-CA通过激活孤儿受体MRGPRE促进肠道GLP-1分泌的新机制。这项研究成果于5月29日发表在《Cell》杂志上,有望为2型糖尿病的治疗提供新靶点。

研究材料与方法
这项研究纳入80名受试者(包括40例糖尿病患者和40名健康对照),采用非靶向代谢组学方法分析粪便MABAs。研究人员构建了高脂饮食诱导的糖尿病小鼠模型,并构建Mrgpre基因敲除(Mrgpre-/-)和肠道特异性敲除(MrgpreΔIE)小鼠,以验证MRGPRE的作用。他们运用PRESTO-Tango系统筛选与Trp-CA作用的GPCR,并结合FlAsH-BRET分析和分子动力学模拟,解析Trp-CA与MRGPRE的结合模式。之后通过荧光素酶报告基因实验、cAMP分析和磷酸化蛋白质组学,探究下游信号通路。
技术路线
在分析糖尿病患者及对照的MABAs差异后聚焦Trp-CA,
发现它能缓解高脂饮食诱导的糖耐量异常
↓
通过多种分析发现MRGPRE是Trp-CA的受体,
在体内介导Trp-CA对葡萄糖代谢的有益作用
↓
深入分析机制后发现MRGPRE-Gs-cAMP和MRGPRE-β-arrestin-1-ALDOA
信号通路均参与了Trp-CA的代谢益处
↓
在筛选肠道细菌后发现动物双歧杆菌乳亚种的BSH/T酶负责产生Trp-CA
研究结果
Trp-CA缓解高脂饮食诱导的糖耐量异常
在比较糖尿病患者和健康对照的粪便样本中的MABAs含量后,研究人员发现Trp-CA差异最为显著,糖尿病患者的Trp-CA水平显著低于健康对照。此外,粪便Trp-CA水平与临床血糖指标呈负相关,包括空腹血糖(FBG)和糖化血红蛋白百分比(%HbA1c)(图1)。
之后,他们探索了Trp-CA是否能缓解糖尿病小鼠的糖耐量异常(图1)。Trp-CA灌胃小鼠在高脂饮食喂养后的体重增加显著低于对照组,同时伴随着脂肪质量和食物摄入量的下降。同时,Trp-CA灌胃显著改善高脂饮食诱导小鼠的糖耐量异常,且这种改善早于体重变化,提示其具有独立于肥胖的作用(图1)。

Trp-CA缓解了高脂饮食诱导的糖耐量异常
Trp-CA是孤儿GPCR受体MRGPRE的配体
为明确Trp-CA的作用部位及其急性血糖调节作用,研究人员对接受十二指肠、结肠及静脉给药Trp-CA的小鼠进行了高葡萄糖钳夹试验。他们观察到,肠道灌注Trp-CA显著促进了胰岛素分泌,并伴随着葡萄糖输注速率(GIR)的增加,提示Trp-CA的血糖调节主要作用于肠道。
考虑到G蛋白偶联受体(GPCR)是多种小分子的重要传感器,研究人员假设Trp-CA可能通过GPCR改善葡萄糖稳态。在系统性筛选肠道组织中高表达的GPCR后,他们发现Trp-CA仅能显著激活MRGPRE(Mas相关GPCR家族成员E)。MRGPRE属于痒觉受体家族,但目前尚未有研究表明其能激活瘙痒。到目前为止,它的生理功能尚不明确。
接下来,研究人员采用CRISPR-Cas9技术生成了Mrgpre-/-小鼠,并通过口服灌胃方式给予Trp-CA。这种处理显著改善了高脂饮食喂养的Mrgpre+/+小鼠的葡萄糖耐量,但在Mrgpre-/-小鼠身上未显示出有益效果。在肠道组织特异性Mrgpre敲除小鼠模型中,Trp-CA对葡萄糖代谢的有益作用同样被抑制。这些数据表明,MRGPRE是Trp-CA的受体,并在体内介导Trp-CA对葡萄糖代谢的有益作用。
Trp-CA通过激活MRGPRE促进CLP-1分泌
通过对接受或未接受Trp-CA处理的小鼠结肠组织进行多肽组学分析,研究人员发现Gcg等基因在Trp-CA处理小鼠中的表达水平高于对照组小鼠。Gcg基因编码胰高血糖素原,最终在肠道中被裂解为胰高血糖素样肽,包括GLP-1和GLP-2。接受Trp-CA处理的小鼠在口服葡萄糖后血清胰岛素和GLP-1水平显著高于对照组。在抑制GLP-1受体后,Trp-CA仍然能刺激CLP-1分泌,但胰岛素分泌及其降血糖作用被消除。
肠道GLP-1由肠道内分泌L细胞产生和分泌。研究人员发现,Mrgpre在肠道GCG+细胞中的表达水平显著高于痒觉受体家族的其他受体。之后,他们通过体外和体内实验确认Mrgpre在L细胞中表达。先前研究发现,许多GPCR在激活后会被内化。他们证实,当L细胞经过Trp-CA处理后,MRPGRE被内化到表达EEA1的内体中。这些结果表明Trp-CA是MRGPRE的配体,而MRGPRE在肠道上皮的L细胞中表达。
那么,MRGPRE激活后通过何种机制促进GLP-1分泌呢?他们进一步分析后发现,Trp-CA能够激活MRGPRE-Gs信号通路,并以剂量依赖性方式诱导环磷酸腺苷(cAMP)水平升高,而Gs-cAMP信号传导是L细胞中GLP-1分泌的经典通路。与预期一致,无论是Gs抑制还是Gs蛋白敲降(其中构建GnasiKO小鼠所用的Gnasfl/fl小鼠由赛业生物提供),均部分抑制了Trp-CA诱导的GLP-1分泌。这些结果表明,Trp-CA通过MRGPRE-Gs-cAMP通路诱导GLP-1分泌,但可能还有其他信号通路参与。之后,他们通过冷冻电镜验证了MRGPRE与Trp-CA的相互作用,发现MRGPRE关键残基的突变影响了Trp-CA诱导的GLP-1分泌。
在后续的分析中,研究人员还发现MRGPRE在Trp-CA刺激后以剂量依赖性方式招募β-arrestin-1/2。Arrb1基因(编码β-arrestin-1)的敲降部分抑制Trp-CA诱导的GLP-1分泌,而Arrb2基因的敲降则无此效应。由此可见,Gs-cAMP和β-arrestin-1信号传导均参与了Trp-CA对GLP-1和胰岛素分泌的影响。
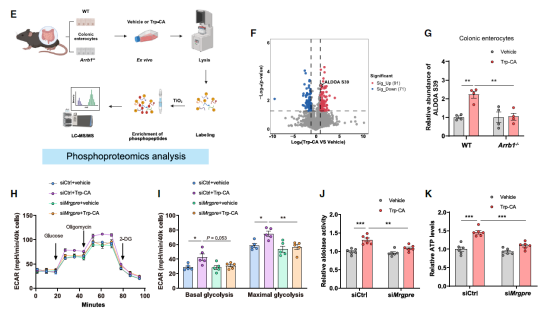
作为信号传导的枢纽,β-arrestin可促进下游蛋白的磷酸化。通过磷酸化蛋白质组定量分析,他们发现Trp-CA处理可显著促进糖酵解通路相关蛋白ALDOA的磷酸化(图2),而糖酵解增加细胞内ATP浓度并诱导GLP-1分泌。后续研究证实,Trp-CA通过MRGPRE受体增加细胞的糖酵解代谢和ATP水平。ALDOA的S39位点磷酸化调节了GLUTag细胞中的醛缩酶活性,Aldoa敲降导致糖酵解代谢和GLP-1水平降低。此外,醛缩酶活性依赖β-arrestin-1的招募。这些结果表明,Trp-CA通过MRGPRE-β-arrestin-1-ALDOA通路诱导GLP-1分泌。

Trp-CA通过诱导ALDOA磷酸化促进细胞糖酵解
动物双歧杆菌乳亚种的BSH/T负责产生Trp-CA
最后,研究人员鉴定了哪些细菌能够产生Trp-CA。在筛选了主要的肠道细菌后,他们发现4种双歧杆菌显示出强烈的Trp-CA生产活性,其中动物双歧杆菌乳亚种(B. animalis subsp. lactis)的产量最高。这种细菌的BSH/T酶(BAL BSH/T)能够催化Trp-CA的产生。表达BAL BSH/T的大肠杆菌以及动物双歧杆菌乳亚种定植都能改善小鼠的糖耐量异常。
结论

图文摘要
总的来说,这项研究鉴定出Trp-CA的独特受体及其下游信号通路(图3)。研究还表明,MRGPRE有望成为新的治疗靶点,以治疗2型糖尿病中的葡萄糖代谢失调。同时,这些结果为进一步研究其他MABAs提供了动力,未来可以深入解析它们的生理学作用、与之结合的受体及其临床相关性。
原文检索
Lin et al., A microbial amino-acid-conjugated bile acid, tryptophan-cholic acid, improves glucose homeostasis via the orphan receptor MRGPRE, Cell (2025), https://doi.org/10.1016/j.cell.2025.05.010



