慢性肾脏病(chronic kidney disease, CKD)已成为影响全球近十亿人的公共健康问题。肾组织尤其是小管间质纤维化是CKD进展到终末期肾衰竭的共同病理损伤机制。肾脏是人体能量消耗仅次于心脏的器官,而肾小管上皮细胞(TECs)则是肾脏内主要耗能的场所。TECs从原尿转运物质的过程需要消耗大量的能量。因此,TECs更容易暴露于缺血缺氧以及毒性环境中受到损伤,出现细胞表型、功能及命运的异常转换。在肾脏纤维化的进程中,TECs不仅是损伤的“受累者”,更是积极的“推动者”!近端TECs在生理条件下采取脂肪酸氧化(FAO)的供能模式,但在肾脏纤维化进程中,其能量代谢模式向糖酵解转换。这种切换涉及到FAO的终止和糖酵解的启动两个过程。此前的研究已揭示了肾脏纤维化时TECs中FAO通道关闭的调控机制,但糖酵解通道的启动机制一直不清楚。
2024年7月31日,国际知名学术期刊Advanced Science(先进科学,IF:14.3)在线发表了武汉大学人民医院肾内科王惠明教授团队的题为《Forkhead Box Protein K1 Promotes Chronic Kidney Disease by Driving Glycolysis in Tubular Epithelial Cells》的最新研究成果,首次报道了近端肾小管上皮细胞“能量调节分子”FOXK1通过调控糖酵解代谢重编程,最终导致肾小管上皮细胞持续损伤和CKD 进展,揭示了肾脏纤维化中肾小管上皮细胞能量代谢模式转换的关键调控机制。

图片来源:《Advanced Science》
(https://pmc.ncbi.nlm.nih.gov/articles/PMC11423168/)
研究材料与方法
该研究所用FOXK1flox小鼠和肾小管特异性Ggt1-Cre工具鼠均由赛业公司提供。研究团队使用了多项技术,包括Western blotting、免疫荧光/组化、CHIP-seq、CHIP-qPCR等,并通过海马代谢仪检测了细胞的ECAR和OCR水平。
技术路线

研究结果
本研究首次报道转录因子叉头框蛋白K1(FOXK1)在肾脏纤维化中近端TECs糖酵解启动的核心调控作用,靶向FOXK1干预可以减轻TECs糖酵解和纤维化损伤效应,是一个潜在的肾脏纤维化治疗靶点。通过分析人类CKD单细胞组学数据库,检测不同阶段CKD患者以及肾纤维化模型小鼠(单侧输尿管梗阻(UUO)及缺血再灌注(IRI)诱导)肾组织,发现FOXK1随着肾纤维化进展在近端TECs中表达增加、转录活性增强。该研究将FOXK1flox小鼠与Ggt1-Cre小鼠(均由赛业生物提供)杂交获得了TECs特异性敲除小鼠。TECs特异性Foxk1敲除可以改善UUO及IRI诱导的小鼠肾脏纤维化。体外培养肾小管上皮细胞,发现TGF-β1可诱导肾小管上皮细胞FOXK1增加伴核转位“凝聚”样改变,而干预FOXK1表达均可抑制TGF-β1诱导的肾小管上皮细胞纤维化相关分子表达。

TECs特异性Foxk1敲除可改善UUO诱导的小鼠肾脏纤维化[1]
为明确FOXK1调控肾纤维化的机制,研究团队委托赛业生物构建了FOXK1flox小鼠,揭示了靶向FOXK1延缓肾纤维化的有效性。

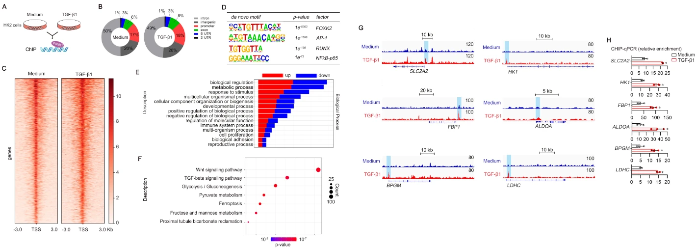
FOXK1靶向糖酵解相关基因[1]
进一步开展的ChIP-seq等富集分析,发现FOXK1作为核心调控分子介导TECs能量切换和持续糖酵解激活。

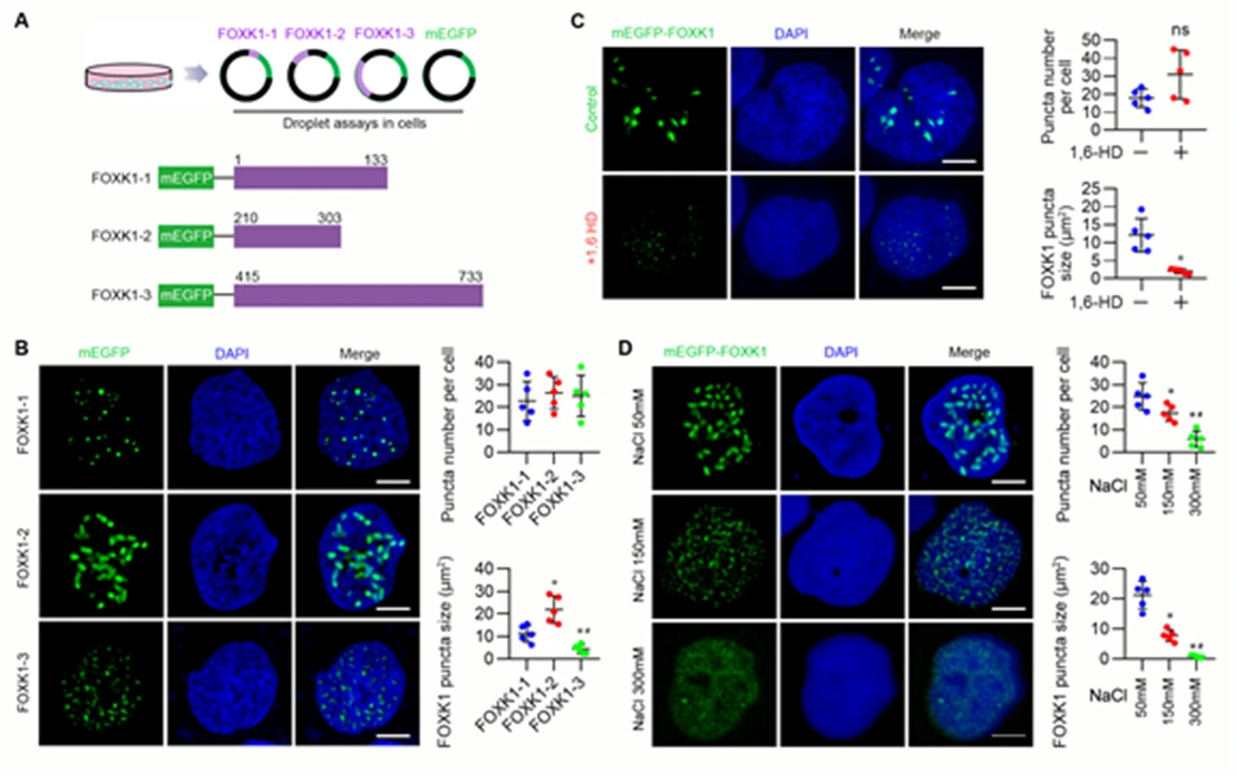
FOXK1体外培养的HK-2细胞中的液-液相分离现象[1]
通过蛋白序列分析,该研究提出FOXK1具有形成液-液相分离(LLPS)凝集物的特性。进一步相分离等功能实验确定了核转位的FOXK1通过LLPS形成凝聚体,驱动靶基因的转录。
研究结论
总之,该研究阐明近端肾小管上皮细胞“能量调节分子”FOXK1通过LLPS形成凝聚物,驱动糖酵解途径酶的转录,介导糖酵解代谢重编程,最终导致肾小管上皮细胞持续损伤和CKD进展。
参考文献:
[1]Zhang L, Tian M, Zhang M, Li C, Wang X, Long Y, Wang Y, Hu J, Chen C, Chen X, Liang W, Ding G, Gan H, Liu L, Wang H. Forkhead Box Protein K1 Promotes Chronic Kidney Disease by Driving Glycolysis in Tubular Epithelial Cells. Adv Sci (Weinh). 2024 Sep;11(36):e2405325. doi: 10.1002/advs.202405325. Epub 2024 Jul 31. PMID: 39083268; PMCID: PMC11423168.



