特发性肺纤维化(IPF)是一种致命性间质性肺病,患者确诊后平均生存期不足5年。其核心特征是肺内肌成纤维细胞过度活化并分泌大量细胞外基质,导致肺组织瘢痕化和机械应力异常。全球每年新增IPF患者超50万,中国患病人数约占1/3,且发病率呈上升趋势。目前仅有两款药物可延缓疾病进展,但无法逆转纤维化。肌成纤维细胞在肺组织结构维持、损伤修复和疾病进程中发挥着不可或缺的重要作用。然而,肌成纤维细胞的来源、命运及其感知机械信号的机制一直是困扰科学界的难题。
近日,西安交通大学第一附属医院王胜鹏、袁祖贻、闫炀团队在国际期刊《临床研究杂志》(Journal of Clinical Investigation)在线发表论文,研究团队首次揭示骨膜蛋白(Periostin)作为肺肌成纤维细胞的特异性标记物,并阐明机械敏感离子通道PIEZO1通过调控肌成纤维细胞活化驱动肺纤维化的分子机制。相关成果从独特力学视角揭示了IPF发病机制,有望改写这一“类癌症” 疾病的治疗格局。

西安交通大学供图。
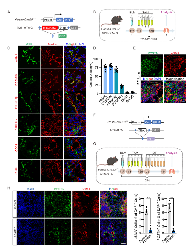
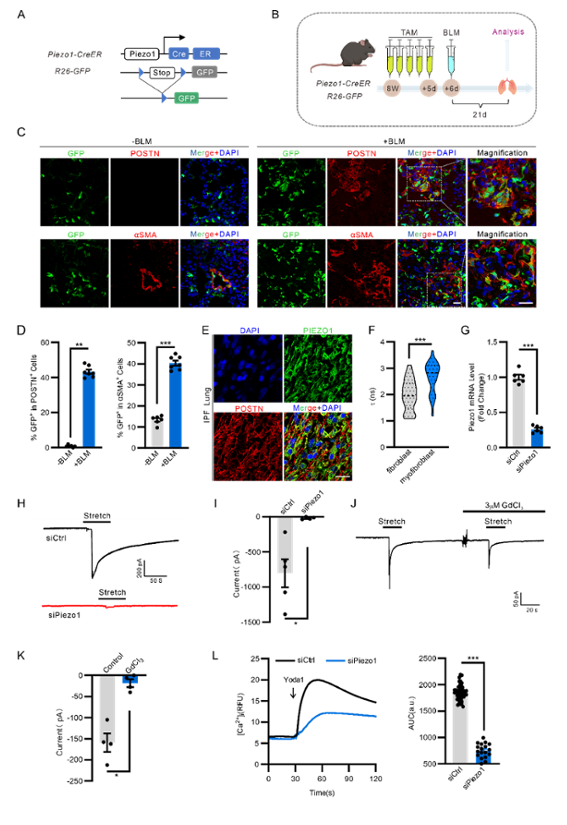
研究团队利用自主开发的 Postn-CreERT2;mTmG示踪小鼠和Postn-CreERT2;iDTR小鼠证实:骨膜蛋白(Postn)是肺损伤后肌成纤维细胞的标记物,特异性消融Postn+细胞可显著减轻博来霉素诱导的小鼠肺纤维化。研究人员发现PIEZO1在Postn+肌成纤维细胞中功能性表达,并通过感知细胞膜张力变化,激活钙离子内流和下游Yap/Taz信号通路,驱动肌动蛋白骨架重构和细胞增殖。

西安交通大学供图。
为了探究PIEZO1在体内对肌成纤维细胞状态的调控作用,研究者将Postn-Piezo1-KO小鼠与mT/mG报告系小鼠杂交,同步追踪缺乏Piezo1的肌成纤维细胞命运。结果发现,肌成纤维细胞Piezo1缺失会导致细胞增殖能力下降,并向凋亡状态转换。
西安交通大学供图。
该研究阐明肺肌成纤维细胞主要来源于Postn+细胞,而肌成纤维细胞中PIEZO1作为肺纤维化进程的关键力学调控因子,通过PIEZO1-RhoA/ROCK-YAP/TAZ信号轴驱动特发性肺纤维化的发生发展,有望为临床治疗肺纤维化提供了全新的药物靶点。

西安交通大学供图。
相关论文信息: https://doi.org/10.1172/JCI184158.



