作为癌症发展过程中的“幕后黑手”,肿瘤转移是导致癌症患者预后不良的主要原因。如今,免疫疗法已成为预防全身转移的首选策略。基于抗原肽的mRNA疫苗在激活持久且特异性免疫反应方面具有优势,现已被探索用于各种癌症的免疫治疗。然而,它们在调控肿瘤转移方面的作用仍不明确。
主要组织相容性复合体I类相关链A/B(MICA/B)是免疫细胞激活受体NKG2D的关键配体之一,在肿瘤免疫中扮演着重要角色。MICA/B蛋白的胞外区由三个结构域组成,其中α1/2结构域与NKG2D结合,而α3结构域含有多个蛋白酶裂解位点,这些位点的裂解导致α1/2结构域从细胞表面脱落,形成免疫抑制性的可溶MICA/B蛋白,它们通过竞争性结合等方式下调NKG2D,最终促进肿瘤免疫逃逸。
目前,一些靶向MICA/B α3的抗体虽然能通过空间位阻效应抑制α1/2的脱落,但这些抗体需要定期使用,且普遍存在耐药性,因此难以对抗肿瘤的免疫逃逸。此外,体内的肿瘤转移过程相当隐匿,MICA/B α1/2的脱落也难以捕捉。因此,开发一种能够诱导持久免疫记忆并及时激活免疫反应的肿瘤疫苗,在对抗肿瘤转移方面具有很大优势。
基于此,浙江大学医学院附属第二医院朱永良和王彩花领导的研究团队开发出一种新型mRNA疫苗mCM10-L,它能够产生特异性抗体来阻断MICA/B α1/2的脱落,进而抑制肿瘤转移,具有潜在的临床应用前景。这项研究成果于2月24日发表在《Cell Reports Medicine》杂志上。
作为癌症发展过程中的“幕后黑手”,肿瘤转移是导致癌症患者预后不良的主要原因。如今,免疫疗法已成为预防全身转移的首选策略。基于抗原肽的mRNA疫苗在激活持久且特异性免疫反应方面具有优势,现已被探索用于各种癌症的免疫治疗。然而,它们在调控肿瘤转移方面的作用仍不明确。
主要组织相容性复合体I类相关链A/B(MICA/B)是免疫细胞激活受体NKG2D的关键配体之一,在肿瘤免疫中扮演着重要角色。MICA/B蛋白的胞外区由三个结构域组成,其中α1/2结构域与NKG2D结合,而α3结构域含有多个蛋白酶裂解位点,这些位点的裂解导致α1/2结构域从细胞表面脱落,形成免疫抑制性的可溶MICA/B蛋白,它们通过竞争性结合等方式下调NKG2D,最终促进肿瘤免疫逃逸。
目前,一些靶向MICA/B α3的抗体虽然能通过空间位阻效应抑制α1/2的脱落,但这些抗体需要定期使用,且普遍存在耐药性,因此难以对抗肿瘤的免疫逃逸。此外,体内的肿瘤转移过程相当隐匿,MICA/B α1/2的脱落也难以捕捉。因此,开发一种能够诱导持久免疫记忆并及时激活免疫反应的肿瘤疫苗,在对抗肿瘤转移方面具有很大优势。
基于此,浙江大学医学院附属第二医院朱永良和王彩花领导的研究团队开发出一种新型mRNA疫苗mCM10-L,它能够产生特异性抗体来阻断MICA/B α1/2的脱落,进而抑制肿瘤转移,具有潜在的临床应用前景。这项研究成果于2月24日发表在《Cell Reports Medicine》杂志上。

研究材料与方法
在这项研究中,研究人员收集了多名结直肠癌(CRC)患者的新鲜肿瘤组织、外周血、石蜡切片和血清等样本,用于后续的流式细胞术、免疫荧光和ELISA等分析。他们利用赛业生物提供的EGFP标记的过表达MICA或过表达MICAΔα1/2突变体的慢病毒载体来构建多个细胞系。他们还建立了多个小鼠肺转移模型以及人类免疫类器官模型。
技术路线
收集CRC患者的样本,探究MICA/B α1/2是否脱落以及对肿瘤转移有何影响
↓
制备靶向MICA/B α3的单克隆抗体,发现其阻断MICA/B α1/2脱落并抑制肿瘤转移
↓
确定MICA α3蛋白水解区的B细胞表位,设计出抗原肽Ma3P并评估接种后的的作用
↓
开发编码Ma3P的mRNA-LNP疫苗,评估其抗转移作用以及对免疫微环境的影响
↓
利用人类免疫类器官等模型评估mRNA-LNP疫苗在人体中的免疫原性
研究结果
MICA/B α1/2脱落促进肿瘤转移
肿瘤细胞会分泌多种蛋白酶,促进细胞膜表面MICA/B的水解。为探究MICA/B α1/2脱落及其对转移的影响,研究人员收集了CRC患者的新鲜肿瘤组织,并制备单细胞悬液。流式分析显示,CRC细胞膜上MICA/B α3的丰度明显高于MICA/B α1/2。免疫荧光染色显示,远处转移(M1期)患者肿瘤上的MICA/B α1/2脱落率明显高于无转移(M0期)患者。
他们还构建了表达人类全长MICA或MICAΔα1/2突变体的EGFP+小鼠结肠腺癌MC38细胞,并将其注射到小鼠体内。缺乏MICA/B α1/2表达的肿瘤细胞形成的肺转移灶明显更大,且浸润的CD8+ T细胞和NK细胞的杀伤活性减弱。这些数据表明,α1/2结构域从MICA/B+肿瘤细胞上脱落,这种脱落削弱了免疫攻击,促进了肿瘤转移。
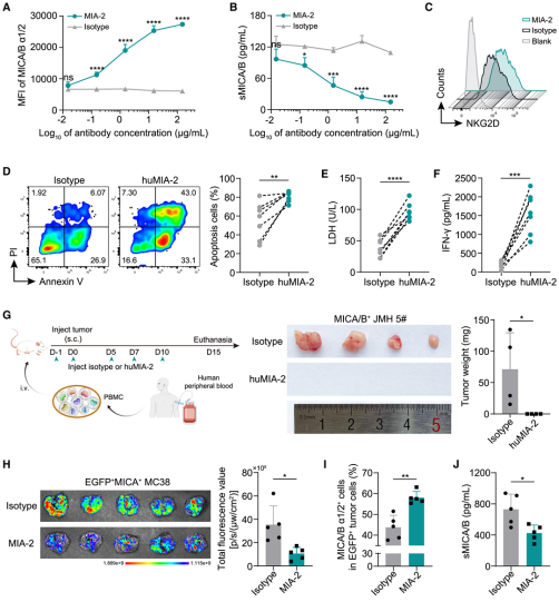
于是,研究人员制备了一种靶向MICA/B α3的鼠源单克隆抗体(MIA-2),发现它能够有效抑制MICA/B α1/2从细胞膜表面脱落,且它与MICA/B α3的结合不影响MICA/B α1/2与NKG2D的结合(图1)。在体外共培养系统中,人源化MIA-2显著促进了肿瘤细胞的凋亡。在PBMC人源化C-NKG小鼠(由赛业生物提供)体内,人源化MIA-2还能显著抑制MICA/B+原代CRC细胞的生长。在小鼠肺转移模型中,注射MIA-2可明显缓解小鼠肺转移,并提高肿瘤细胞膜上MICA/B α1/2的水平(图1)。这些数据表明,MICA/B α1/2脱落的阻断可以抑制MICA/B+肿瘤细胞的转移。

图1. MICA/B α1/2脱落的阻断抑制了MICA/B+肿瘤细胞的转移
基于表位设计的抗原肽激活抗肿瘤免疫
上述结果表明,MIA-2特异性识别的表位可能是开发肿瘤疫苗的主导序列。通过设计一系列MICA α3突变体,研究人员发现MIA-2识别的关键氨基酸位于MICA α3的S45-Q50区域(SHDTQQ)。他们通过流式分析和western blot分析表明,在HEK293T细胞中,MIA-2与MICAFull-length结合,而不与MICAΔSHDTQQ结合。此外,在表达MICAΔSHDTQQ的细胞中,MICA α1/2脱落率降低。这些结果证明,SHDTQQ是位于MICA α3蛋白水解区的线性B细胞表位。
根据鉴定出的B细胞表位,研究人员设计出一种22个氨基酸的抗原肽,命名为MICA α3肽(简称Ma3P)。将Ma3P与Quil A(一种兽用佐剂,可提高抗体滴度)混合后免疫C57BL/6小鼠,他们发现Ma3P可通过其B细胞表位诱导产生特异性抗体,阻断MICA/B α1/2脱落。
在C57BL/6小鼠肺转移模型中,与对照组相比,Ma3P-Q组的转移灶更少,肺部浸润的CD8+ T细胞和NK细胞更多。利用B220抗体预先清除B细胞后,这种变化被逆转,这表明Ma3P疫苗接种通过激发B细胞免疫来抑制肿瘤转移。后续分析表明,CD8+ T细胞是发挥作用的关键效应细胞,其可能机制是Ma3P通过诱导特异性抗体的产生来激活CD8+ T细胞的MICA-NKG2D共刺激信号。他们还发现,接种Ma3P可有效抑制MICA/B+肿瘤细胞的转移。
编码Ma3P的mRNA-LNP疫苗激发抗转移免疫活性
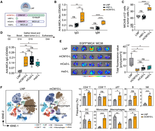
根据上述结果,研究人员开发出一种编码载体蛋白CRM197和10个Ma3P串联重复的mRNA脂质纳米颗粒疫苗,命名为mCM10-L(图2)。在两次免疫接种后,mCM10-L可诱导小鼠产生抗MICA的特异性抗体。在小鼠肺转移模型中,与表达完整MICA α3的同类疫苗相比,仅表达MICA α3的B细胞表位的mCM10-L在抗转移效果上并不逊色。
为了评估接种mCM10-L后免疫微环境的变化,他们从荷瘤小鼠身上采集了肺组织并制备了单细胞悬液。通过CyTOF分析,他们发现mCM10-L显著增加了CD4+ T细胞、γδT细胞、NK细胞和单核细胞的比例(图2)。尽管CD8+ T细胞的比例没有明显变化,但PD-1、LAG-3和TIM-3等免疫检查点的表达下调,表明mCM10-L重塑了抗肿瘤过程中的免疫微环境。在多个小鼠肿瘤转移模型中,mCM10-L显著抑制了MICA/B+肿瘤转移。

图2. 编码Ma3P的mRNA-LNP疫苗激发了小鼠的抗转移免疫活性
mCM10-L在多个模型中引发特异性B细胞抗肿瘤反应
为了评估mCM10-L在人体中的免疫原性,研究人员利用新鲜的人扁桃体样本生成了免疫类器官。经mCM10-L刺激后,B细胞分化增加,抗MICA抗体持续分泌。在共培养系统中,mCM10-L的加入可导致肿瘤细胞膜上MICA/B α1/2水平升高,表明mCM10-L可激活人源B细胞产生特异性抗体,阻断MICA/B α1/2的脱落。
此外,研究人员还构建了人类免疫类器官-CRC类器官-PBMC相互作用的体外模型,发现与分离自CRC患者的PBMC共培养时,肿瘤类器官对免疫杀伤更敏感,这表明mCM10-L可通过激发特异性B细胞免疫反应来增强MICA/B介导的抗肿瘤作用。最后,他们使用HSC人源化C-NKG小鼠(由赛业生物提供)来模拟人类接种mCM10-L后的免疫反应。与对照组相比,mCM10-L组小鼠的肺转移灶形成减少。这些数据表明,mCM10-L很可能在人体内表现出良好的免疫活性。
结论

图3. mRNA疫苗通过阻断MICA/B α1/2脱落抑制肿瘤转移
总的来说,研究人员基于MICA α3蛋白水解区的B细胞表位开发出一种新型mRNA疫苗(图3)。这种名为mCM10-L的疫苗可以诱导特异性抗体的产生,激活各种模型的抗肿瘤免疫,因此在预防和抑制MICA/B+肿瘤转移方面具有广阔的应用前景。
原文检索
Wang et al., An epitope-directed mRNA vaccine inhibits tumor metastasis through the blockade of MICA/B a1/2 shedding, Cell Reports Medicine (2025), https://doi.org/10.1016/j.xcrm.2025.101981



