中南大学湘雅医院罗湘杭教授、彭慧博士等人在 Cell Research 期刊发表了题为:Raptin, a sleep-induced hypothalamic hormone, suppresses appetite and obesity 的研究论文。
该研究发现了一种睡眠诱导的下丘脑激素,并将其命名为 Raptin,该激素可以抑制食欲和肥胖,从而为治疗肥胖提供了潜在新途径。

以下是 DeepSeek 对该论文的总结和点评:
1、研究背景与意义
背景:睡眠不足与肥胖之间的关联已被广泛研究,但其具体机制尚不明确。此前的研究表明,睡眠不足会增加能量摄入,但对能量消耗的影响存在争议。下丘脑作为神经内分泌系统的中枢,调控着食欲和能量平衡。因此,探索新的下丘脑激素及其在睡眠和肥胖中的作用具有重要意义。
意义:该研究首次发现了一种与睡眠相关的下丘脑激素——Raptin,揭示了其在调节食欲和预防肥胖中的重要作用。这一发现不仅为理解睡眠与肥胖之间的关系提供了新的视角,还为肥胖的治疗提供了潜在新靶点。
2、研究设计与方法
实验设计:研究团队通过多种小鼠模型和临床数据分析,系统地研究了 Raptin 的分泌机制及其对食欲和肥胖的影响。具体实验包括:
睡眠碎片化小鼠模型:通过干扰小鼠的连续睡眠,观察其对体重和食欲的影响。
蛋白质组学和单细胞 RNA 测序:用于鉴定 Raptin 的来源及其在下丘脑中的表达。
化学遗传学和光遗传学技术:用于调控特定神经元的活动,验证 Raptin 的分泌机制。
临床数据分析:通过分析肥胖患者和睡眠不足患者的血浆 Raptin 水平,验证其在人类中的相关性。
方法创新:研究团队采用了多种先进的技术手段,如单细胞 RNA 测序、化学遗传学、光遗传学等,确保了实验结果的可靠性和科学性。
3、主要发现
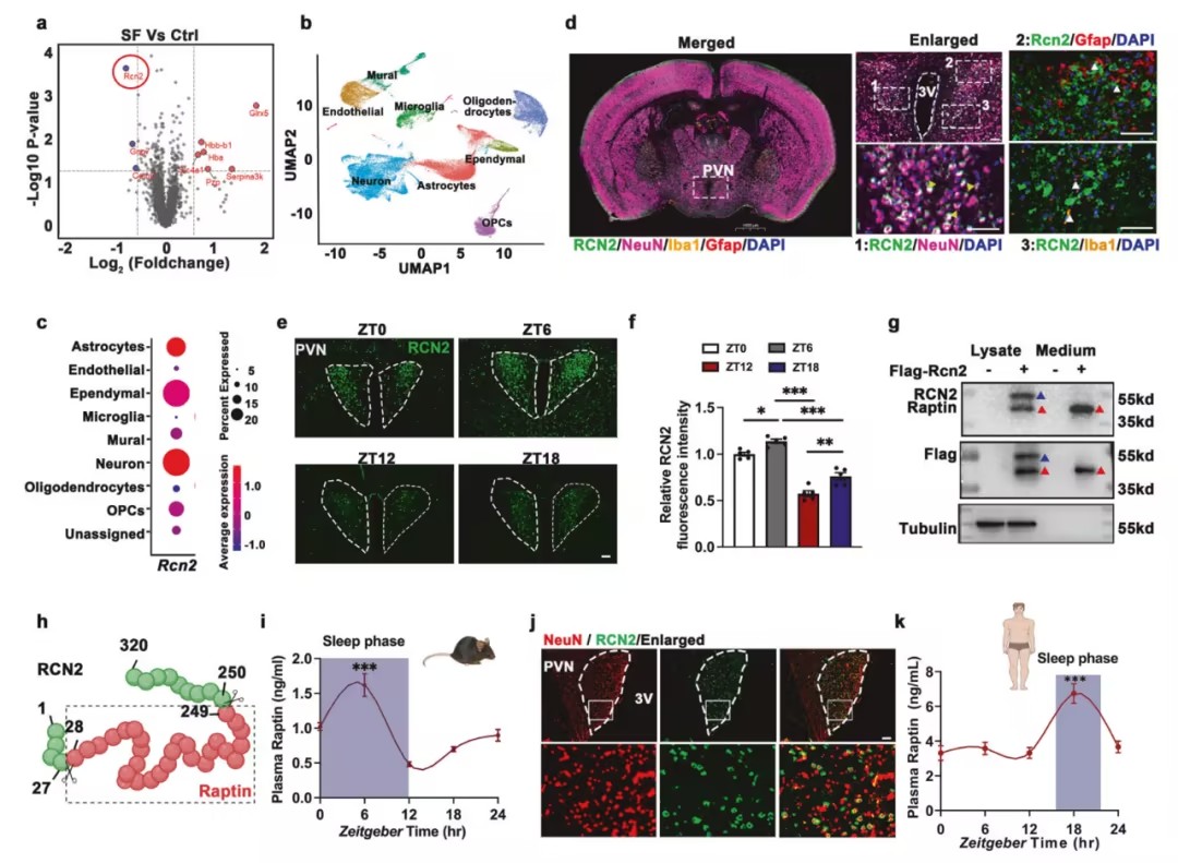
Raptin 的发现:Raptin 是从 Reticulocalbin-2(RCN2)蛋白中切割出来的一种激素,主要由下丘脑的室旁核(PVN)神经元分泌,且在睡眠期间达到峰值。

Raptin 的分泌机制:Raptin的分泌受到视交叉上核(SCN)中表达血管加压素(AVP)的神经元的调控,这些神经元通过神经环路调控 PVN 中 RCN2 阳性神经元的活动。
Raptin 的作用机制:Raptin 通过与谷氨酸代谢型受体 3(GRM3)结合,抑制食欲和胃排空,进而预防肥胖。Raptin-GRM3 信号通路通过 PI3K-AKT 信号通路介导其厌食效应。
临床相关性:在睡眠不足的肥胖患者中,Raptin 的分泌受到抑制,而通过睡眠限制疗法(SRT)可以增加 Raptin 的水平,改善肥胖症状。
4、研究的创新性
新激素的发现:Raptin 是一种全新的下丘脑激素,其与睡眠和肥胖的关联为内分泌学和代谢研究领域提供了新的研究方向。
机制研究的深度:研究不仅揭示了 Raptin 的分泌机制,还深入探讨了其通过 GRM3 受体和 PI3K-AKT 信号通路调控食欲和胃排空的具体机制。
临床转化潜力:通过临床数据分析,研究团队验证了 Raptin 在人类肥胖中的相关性,并提出了通过改善睡眠质量来调控 Raptin 水平的潜在治疗策略。
5、研究的局限性
动物模型的局限性:虽然小鼠模型为研究提供了重要的实验数据,但小鼠和人类的代谢机制存在差异,因此研究结果在人类中的适用性仍需进一步验证。
样本量的限制:临床研究部分的样本量相对较小,尤其是 SRT 干预组的样本量仅为 15 人,未来需要更大规模的临床试验来验证 Raptin 在人类肥胖治疗中的潜力。
Raptin 的长期效应:研究主要关注了 Raptin 的短期效应,但其长期使用是否会产生副作用或耐受性仍需进一步研究。
6、未来研究方向
Raptin的临床应用:未来的研究可以进一步探索 Raptin 作为肥胖治疗靶点的潜力,尤其是在睡眠不足相关的肥胖患者中的应用。
Raptin 与其他代谢疾病的关系:除了肥胖,Raptin 是否与其他代谢疾病(如糖尿病、代谢综合征)相关也值得进一步研究。
Raptin的分子机制:虽然该研究已经揭示了 Raptin 通过 GRM3 受体和 PI3K-AKT 信号通路发挥作用,但其具体的分子机制仍需进一步解析,尤其是 Raptin 与 GRM3 的结合位点及其下游信号通路的调控机制。
7、总结
这篇论文通过系统的实验设计和先进的技术手段,发现了一种新型下丘脑激素——Raptin,并揭示了其在调控食欲和预防肥胖中的重要作用。研究不仅为理解睡眠与肥胖之间的关系提供了新的视角,还为肥胖的治疗提供了潜在的新靶点。这项研究具有重要的科学意义和临床转化潜力,未来的研究将进一步推动 Raptin 在代谢疾病治疗中的应用。



