威尔·康奈尔医学院陈水冰团队、哥伦比亚大学何大一团队等,在 Cell Stem Cell 期刊发表了题为:SARS-CoV-2 infection causes dopaminergic neuron senescence 的研究论文。
这项研究指出,SARS-CoV-2 可以感染大脑中的多巴胺能神经元,引发细胞衰老。并通过高通量筛选发现了三种能够保护多巴胺能神经元防止其衰老的药物——利鲁唑、二甲双胍和伊马替尼。对这一发现进行进一步研究可能会揭示与长期新冠相关的神经系统症状,例如脑雾、嗜睡和抑郁等。
具体来说,该研究发现,感染了 SARS-CoV-2 的多巴胺能神经元会停止工作,并发出导致炎症的化学信号。多巴胺能神经元负责产生多巴胺,这是一种神经递质,在快感、动机、记忆、睡眠和运动中发挥作用,这种神经元的损伤与帕金森病有关。因此,研究团队建议对 COVID-19 患者的神经问题进行仔细的长期监测。

陈水冰团队此前开发了一种基于人类多能干细胞(hPSC)来源的类器官/细胞的平台,用于评估 SARS-CoV-2 的趋向性。
利用该平台,他们发现,人类多能干细胞的来源的中脑多巴胺能神经元(这是帕金森病中主要的神经退行性病变靶点之一)对 SARS-CoV-2 具有易感性。而在相同的实验条件下,人类多能干细胞来源的皮质神经元对 SARS-CoV-2 感染不敏感,这支持了并非所有神经元群对病毒感染的敏感性都相同的观点。
在这项最新研究中,研究团队着手定义多巴胺能神经元对 SARS-CoV-2 感染的反应,并确定 SARS-CoV-2 感染所引发的分子变化。
该研究发现,表明,人类多能干细胞(hPSC)来源的中脑多巴胺能神经元对 SARS-CoV-2 感染具有选择性易感性和容许性。SARS-CoV-2 感染多巴胺能神经元会引发炎症和细胞衰老反应。
接下来,研究团队尝试寻找能够保护这些神经元的方法,以减少患者感染 SARS-CoV-2 时神经缺陷风险。
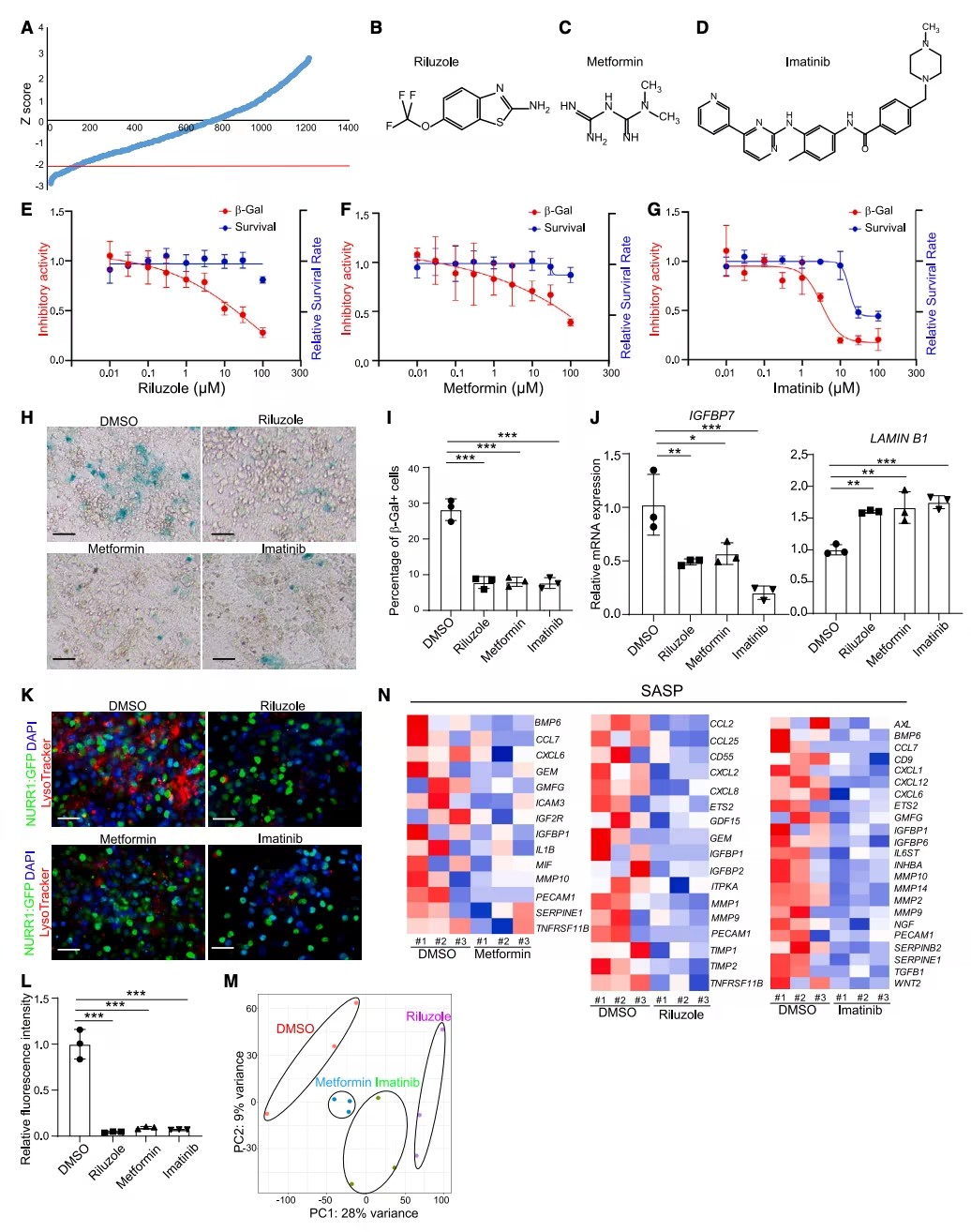
研究团队使用人类多能干细胞来源的多巴胺能神经元对已上市的治疗各种疾病的药物进行高通量筛选,从中寻找可以预防 SARS-CoV-2 感染或拯救受感染的多巴胺能神经元免于衰老的药物。筛选结果发现了三种可以阻止 SARS-CoV-2 感染多巴胺能神经元从而防止其衰老的药物,分别是:利鲁唑(治疗渐冻症)、二甲双胍(治疗糖尿病)和伊马替尼(治疗白血病等癌症)。对这些药物的进一步研究可能会找到一种方法来预防 SARS-CoV-2 对大脑的攻击。

利鲁唑、二甲双胍和伊马替尼能够挽救 SARS-CoV-2 感染引起的多巴胺能神经元衰老
研究团队还在感染 SARS-CoV-2 的患者的黑质组织中发现了炎症和细胞衰老的特征以及低水平的 SARS-CoV-2 转录本。此外,他们在一组重症患者中观察到神经黑素阳性以及酪氨酸羟化酶(TH)阳性多巴胺能神经元和纤维的数量减少。
该研究的核心发现:
人类多能干细胞(hPSC)来源的多巴胺能神经元易受 SARS-CoV-2 感染;
SARS-CoV-2 感染多巴胺能神经元触发细胞衰老反应;
几种 FDA 批准的药物被确定可以挽救多巴胺能神经元的衰老;
COVID-19 患者大脑黑质组织中存在细胞衰老。
总的来说,这项研究表明,人类多能干细胞来源的多巴胺能神经元易受 SARS-CoV-2 感染,确定了可用于 COVID-19 患者的候选神经保护药物,并提示应对 COVID-19 患者进行长期、仔细的神经问题监测。




