造血干细胞(hematopoietic stem cell, HSCs)是一类具有自我更新能力,并且能够分化成各个血液谱系的干细胞,是构成整个血液系统的基础。其增殖分化缺陷会导致一系列血液疾病的发生,如白血病,红斑狼疮以及贫血等。目前,治疗恶性血液疾病(白血病)的主要治疗手段是进行骨髓移植,而获取足够数量的造血干细胞是移植成功的关键。因此,我们有必要深入探究调控HSCs扩增的分子网络。
2024年3月15日,西南大学、中国科学院重庆绿色智能技术研究院李礼课题组和罗凌飞课题组在 Nature communications 上发表了题为“TANGO6 regulates cell proliferation via COPI vesicle-mediated RPB2 nuclear entry”的论文。该研究综合利用细胞系以及小鼠等动物模型,揭示TANGO6通过COPI囊泡转运调控RPB2入核进而驱动细胞增殖这一新机制来促进造血干/祖细胞的扩增。

图片来源:《Nature communications》
(https://www.nature.com/articles/s41467-024-46720-y)
研究材料与方法
在这项研究中,研究人员利用到了TANGO6敲除细胞系(U251)以及条件性敲除/过表达Tango6小鼠(由赛业生物提供)。
研究方法
在这项研究中,观察TANGO6的亚细胞定位时他们用到了细胞周期同步化,免疫荧光染色等技术。在探究与TANGO6相互作用的蛋白时,他们用到了质谱,免疫共沉淀等实验。在观察条敲小鼠表型时,他们用到了流式细胞术等技术。
技术路线
01 通过siRNA文库筛选挖掘到TANGO6
02 细胞周期同步化明确不同细胞周期的定位
03 TANGO6拓扑结构鉴定及结构域解析
04 质谱挖掘与TANGO6互作蛋白-RPB2
05 敲降TANGO6后发现RPB2累积在细胞浆中
06 利用小鼠证实TANGO6-RPB2信号轴的保守性
研究结果
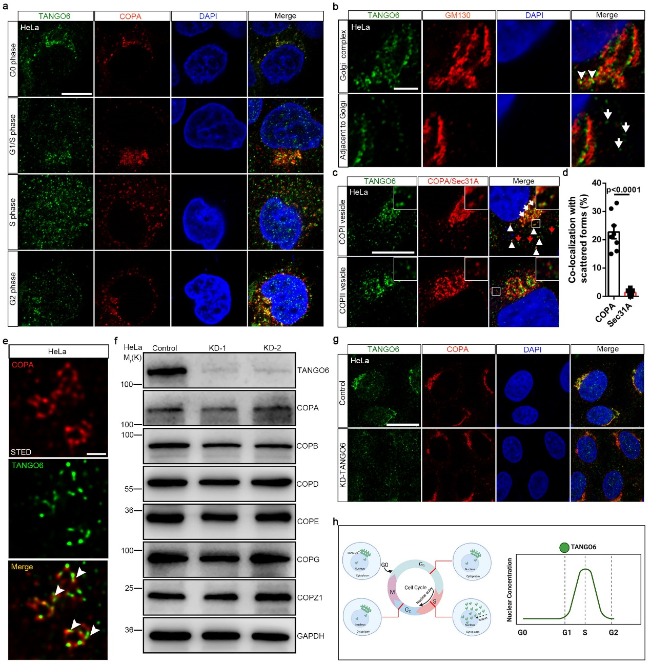
1 通过siRNA文库筛选发现TANGO6及其亚细胞定位
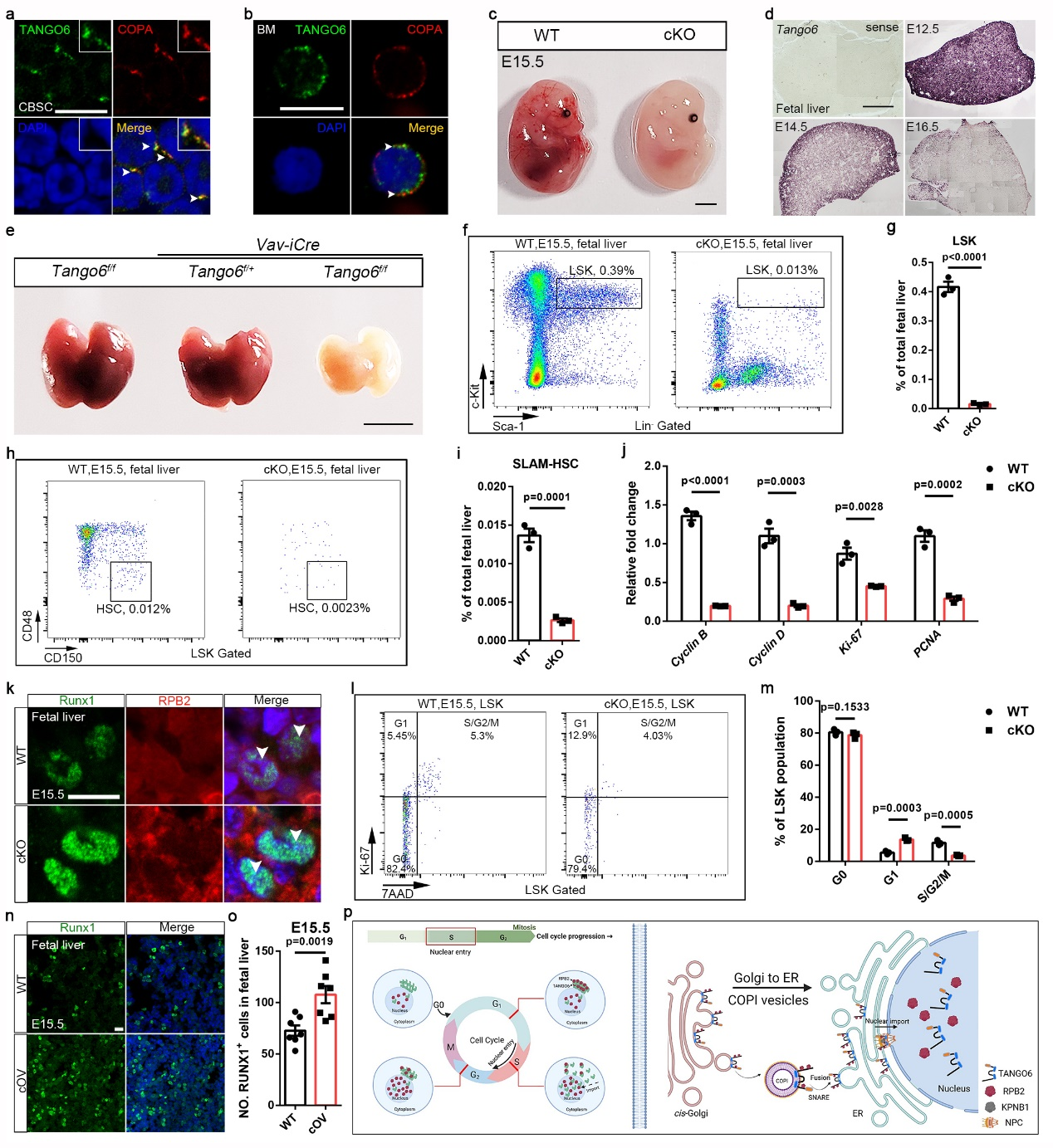
通过膜转运相关的siRNA文库筛选,研究人员发现了一个全新的因子TANGO6,其缺陷会导致细胞增殖受阻。并且通过细胞周期同步化发现TANGO6在G1/S期开始入核,而在G2期恢复。进一步的亚细胞定位发现TANGO6定位在顺面高尔基体衍生出的COPI囊泡上,其缺陷并不影响COPI囊泡的各个组分。

TANGO6在不同细胞周期的分布及其亚细胞定位[1]
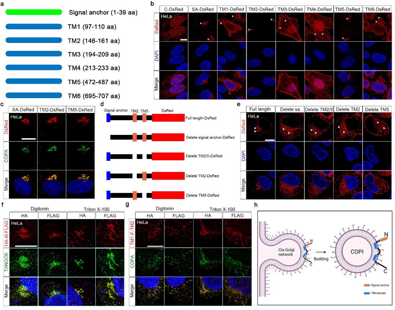
2 TANGO6拓扑结构鉴定
为了进一步探究TANGO6是如何锚定在COPI囊泡上的,研究人员通过预测发现其存在信号锚以及跨膜结构域,并且通过实验证实TANGO6的N端以及C端均定位在细胞浆中,通过一个信号锚以及两个跨膜结构域锚定在COPI囊泡上,从而随着COPI囊泡运动。

TANGO6拓扑结构鉴定[1]
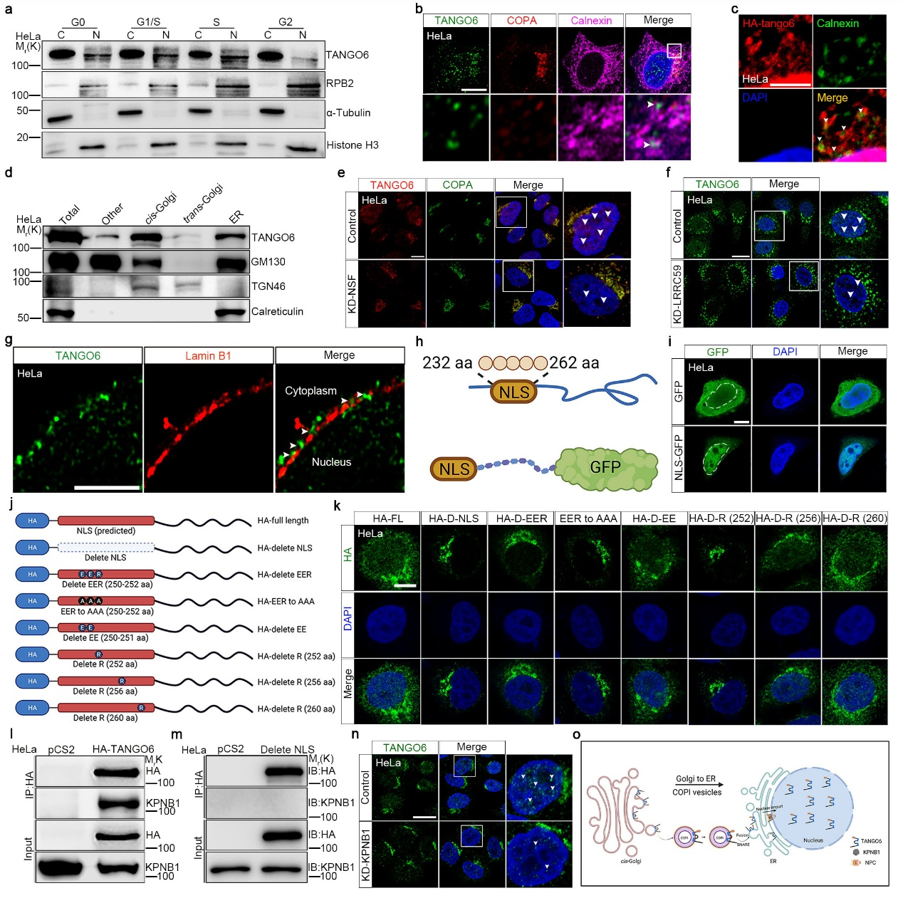
3 TANGO6入核过程解析
接下来,研究人员解析了TANGO6是如何入核的。首先,他们发现TANGO6的N端存在一段核定位序列,并通过点突变实验证实其252位的精氨酸对其入核至关重要。随后,通过免疫共沉淀以及siRNA干扰技术,研究者发现TANGO6的入核需要SNARE复合体介导的膜融合到达内质网,并在内质网驻留蛋白LRRC59的帮助下到达核孔,并与核输入蛋白KPNB1互作进入核内。

TANGO6入核过程[1]
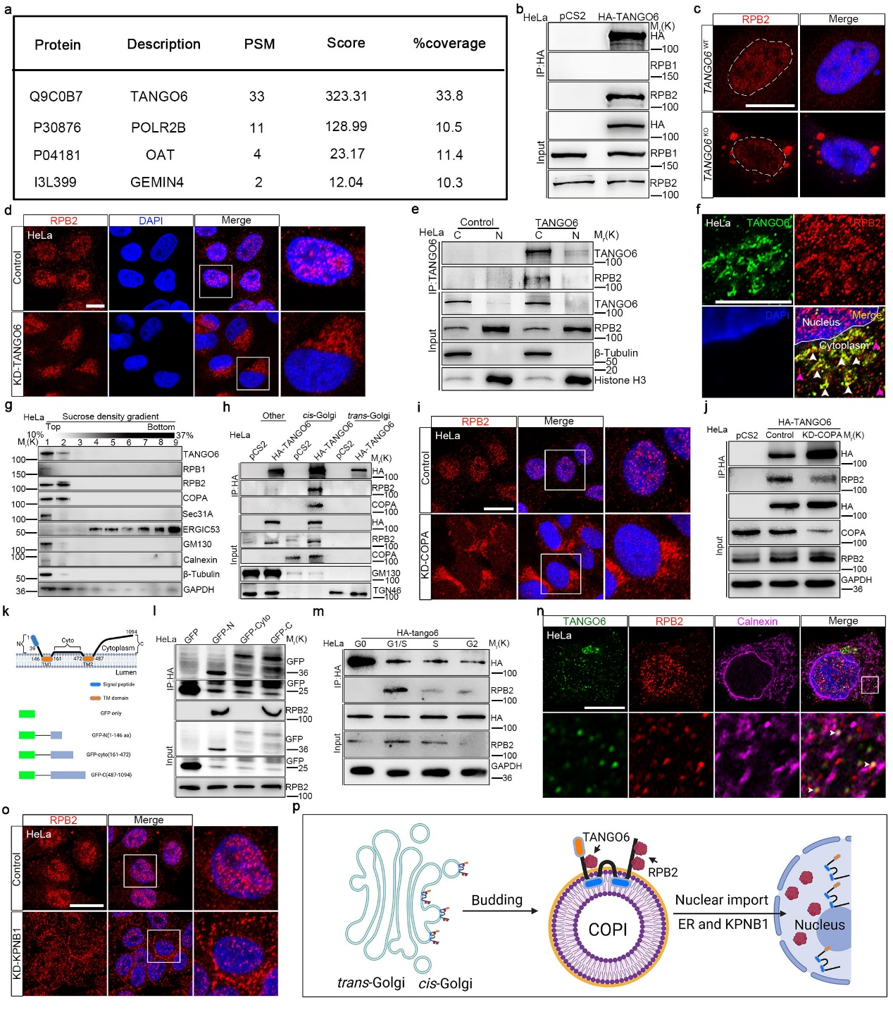
4 通过质谱挖掘与TANGO6相互作用蛋白RPB2
那么TANGO6入核的生物学意义是什么?研究人员推测其像一辆货车运载相应的货物进入细胞核内。因此,他们做了质谱检测与TANGO6相互作用的蛋白,从中发现了RPB2。进一步,当敲降TANGO6后会导致RPB2累积在细胞浆中,无法入核。从而揭示了TANGO6重要的生物学功能之一是携带RPB2进入细胞核内。

TANGO6介导RPB2入核[1]
5 TANGO6-RPB2信号轴保守性验证
最后,研究者分析了在血液细胞中条件性敲除Tango6(Vav-iCre/Tango6flox/flox,cKO)小鼠表型(由赛业生物提供),发现该小鼠造血干细胞产生不受影响,但在HSCs的扩增期(E12.5-E16.5)cKO小鼠通体变白,胎肝变小无血色。通过流式细胞术发现造血干细胞的数量(LSK and SLAM-HSCs)在突变体中显著降低,并且通过抗体染色发现cKO小鼠HSCs中RPB2入核同样受阻,表明TANGO6-RPB2信号轴在生物体内的重要功能之一是调控HSCs的扩增。并且,当在血液细胞中过表达Tango6后会导致HSCs数目增加,提示Tango6作为HSCs的关键因子调控其扩增过程。

条件性敲除Tango6小鼠表型分析[1]
研究结论
该研究以TANGO6为切入点,揭示了对于囊泡转运,特别是COPI囊泡对于细胞增殖的重要性,这是对整个细胞增殖网络的重要补充,进而为实现有效在体外扩增干细胞或并将其作为潜在治疗靶点来缓解和治疗肿瘤提供理论指导。
参考文献:
[1]Feng, Z., Liu, S., Su, M., Song, C., Lin, C., Zhao, F., Li, Y., Zeng, X., Zhu, Y., Hou, Y., Ren, C., Zhang, H., Yi, P., Ji, Y., Wang, C., Li, H., Ma, M., Luo, L., & Li, L. (2024). TANGO6 regulates cell proliferation via COPI vesicle-mediated RPB2 nuclear entry. Nature communications, 15(1), 2371. https://doi.org/10.1038/s41467-024-46720-y
赛业小鼠模型构建
赛业生物构建了TANGO6基因敲除小鼠与条件性基因敲除小鼠,更有活体小鼠已加入『红鼠资源库』,快至2周交付!确保您在短时间内获得更具性价比的实验用鼠,为您的研究加点速~
Tango6 KO小鼠

小鼠福利,限定发放中~
品系名称:
C57BL/6NCya-Tango6em1/Cya
产品编号:
S-KO-08860
应用方向:
发育生物学,神经系统,眼科,细胞生物学
Tango6 flox小鼠

小鼠福利,限定发放中~
品系名称:
C57BL/6JCya-Tango6em1flox/Cya
产品编号:
S-CKO-09980
应用方向:
发育生物学,神经系统,眼科,细胞生物学



