胃癌是全球第六大常见癌症,也是癌症相关死亡的第三大原因。全球每年新确诊胃癌病例达100万,死亡病例约为80万。腹膜转移(PM)是胃癌患者最常见的复发和转移形式。大约53-66%的远处转移性胃癌患者伴有腹膜转移,其五年生存率仅为6.0%。对于这些患者来说,常用的治疗措施效果不理想,而抑制性肿瘤免疫微环境(TIME)限制了免疫治疗的效果。
南京大学医学院附属鼓楼医院魏嘉教授领导的研究团队近日发现,腹腔注射IL-33可以诱导腹腔炎症环境,激活免疫效应细胞,逆转免疫抑制的肿瘤微环境,从而延缓胃癌进展和腹膜转移。
这项题为“Macrophages reprogramming improves immunotherapy of IL-33 in peritoneal metastasis of gastric cancer”的研究成果于2024年1月发表在《EMBO Molecular Medicine》杂志上,为治疗转移性腹膜恶性肿瘤提供了一种大有前景的新方法。

图片来源:《EMBO Molecular Medicine》
(https://doi.org/10.1038/s44321-023-00012-y)
研究材料与方法
在本研究中,研究人员将小鼠前胃癌(MFC)细胞注射到615系小鼠体内,构建腹膜散播性肿瘤模型,并利用IL-33来治疗。他们比较了肿瘤大小、免疫细胞的丰度和促炎细胞因子的水平。之后,他们对小鼠肿瘤开展RNA测序分析,以筛选关键基因和通路。他们还通过体内和体外分析确定了IL-33对巨噬细胞极化的影响。在评估IL-33与CSF1R抗体联用的效果时,研究人员委托赛业生物设计了荧光素酶报告基因的慢病毒载体,并用它来感染MFC细胞。
技术路线
01 构建腹膜散播性肿瘤小鼠模型,评估IL-33的治疗效果和免疫环境
02 对小鼠肿瘤开展RNA测序分析,筛选关键的基因和通路
03 通过体外和体内实验评估IL-33对巨噬细胞极化的影响,并确定其作用机制
04 在多个模型中评估IL-33与CSF1R抗体或p38抑制剂联用的抗肿瘤效果
研究结果
1 IL-33延缓胃癌小鼠模型的肿瘤生长
白细胞介素-33(IL-33)是IL-1超家族中的一个重要成员,以往的研究表明这种细胞因子能增强抗肿瘤免疫力并抑制肿瘤细胞转移。于是,研究团队决定尝试腹腔局部注射IL-33,以激活肿瘤免疫微环境并增强抗肿瘤免疫力。
首先,研究人员评估了IL-33 mRNA在正常组织、肿瘤组织及恶性腹水的肿瘤细胞中的表达,发现腹水肿瘤细胞中的IL-33 mRNA表达量下降。此外,与IL-33 mRNA低表达的胃癌患者相比,高表达的胃癌患者的中位总生存期和中位无进展生存期明显延长。
基于此,他们进一步评估了IL-33在腹腔散播性肿瘤中的作用。他们在615系小鼠体内注射经过慢病毒感染的MFC细胞(慢病毒由赛业生物提供),构建了腹膜散播性肿瘤模型,然后用mIL-33或PBS来处理小鼠。他们发现,IL-33治疗组的腹腔散播性肿瘤和肠系膜散播性肿瘤显著减少,肿瘤重量也有所减轻(图1)。与对照组小鼠相比,IL-33治疗组小鼠的中位生存期延长。这些结果表明,IL-33的局部腹腔注射能够有效触发腹腔散播性胃癌的抗肿瘤效应。

IL-33可延缓肿瘤生长,促进腹膜免疫细胞的浸润和激活,并诱导局部炎症环境[1]
同时,研究人员在治疗终点收集小鼠肿瘤和脾脏并开展流式分析,以评估IL-33对肿瘤免疫微环境的影响。与对照组相比,IL-33治疗组的腹腔肿瘤中的CD8+ T细胞、NK细胞、巨噬细胞和M2型巨噬细胞浸润显著增加,但M1型巨噬细胞无显著差异。免疫细胞中的IFN-γ水平也提高(图1),表明IL-33激活了免疫细胞的抗肿瘤作用。
此外,IL-33处理组的促炎细胞因子水平升高,表明它可诱导局部炎症环境。之后,他们对小鼠肿瘤进行了RNA测序分析。GO和KEGG分析显示,IL-33治疗组小鼠的差异基因明显集中在吞噬相关通路和免疫反应通路。基因集富集分析(GSEA)也表明,吞噬识别、T细胞活化、NK细胞介导的细胞毒性和NF-κB信号通路在实验组中富集。这些数据证明了IL-33介导的局部炎症环境诱导了腹腔巨噬细胞的招募和肿瘤免疫环境的激活。
2 IL-33诱导巨噬细胞的M2极化
为了进一步评估IL-33对巨噬细胞表型和功能的影响,研究人员利用小鼠和人类的巨噬细胞开展体外实验。小鼠巨噬细胞系RAW264.7经过IL-33处理后,CD80和iNOS(M1型巨噬细胞标志物)的表达率增加,而CD163和CD206(M2型巨噬细胞标志物)的表达也上调。这些结果表明,IL-33在体外诱导巨噬细胞同时向M1和M2表型极化,这与体内观察到的结果不完全一致。研究人员推测,腹腔肿瘤免疫微环境处于一种高度免疫抑制的状态,多个免疫抑制细胞因子和趋化因子高度表达,导致IL-33在体内无法诱导M1极化。
之后,为了探究IL-33诱导巨噬细胞极化的机制,研究人员对IL-33的关键下游信号通路开展分析,包括NF-κB p65、p44/42 MAPK和p38。通过采用相关通路的抑制剂,他们发现NF-κB p65和p44/42 MAPK信号通路在巨噬细胞的M1极化中起作用。当这些通路被抑制时,巨噬细胞倾向于发生M2极化。相反,激活p38信号通路可促进巨噬细胞的M2极化。
之前的研究发现,IL-33能够通过p38依赖的机制增强GATA结合蛋白3(GATA3)的表达。在本研究中,他们发现在经过IL-33刺激的RAW264.7细胞中,GATA3水平显著升高,而在加入p38抑制剂(SB203580)后,GATA3表达水平下降。在利用shRNA敲降GATA3后,CD163表达显著下降,这表明GATA3在IL-33诱导的巨噬细胞重编程中发挥关键作用。
3 IL-33与CSF1R抗体或p38抑制剂联用可增强抗肿瘤反应
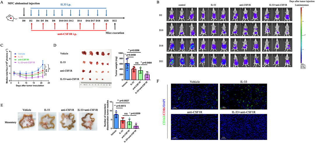
最后,研究人员在多个模型中研究了IL-33与CSF1R抗体联用的抗肿瘤策略,CSF1R抗体可减少肿瘤相关巨噬细胞(TAM)的数量,促进巨噬细胞极化的重编程。体内生物发光成像(BLI)显示,与单药治疗组相比,IL-33与CSF1R抗体联用可有效抑制荧光素酶介导的MFC细胞的腹腔扩散。联合治疗组的肿瘤数量显著减少,凸显了进一步的抗肿瘤效果(图2)。后续分析显示,IL-33能引发M2型巨噬细胞在肿瘤组织内的聚集,而IL-33与CSF1R抗体联用能增强腹腔散播性胃癌的抗肿瘤反应。

IL-33与CSF1R抗体联用可增强小鼠模型的抗肿瘤反应[1]
同样地,他们还评估了IL-33与p38抑制剂联用的治疗效果。与单药治疗组相比,联合治疗使得小鼠腹腔肿瘤重量显著减轻,且肿瘤结节数量显著减少。结合后续分析,他们发现抑制p38信号通路可将巨噬细胞从M2表型重编程为M1表型。因此,IL-33与p38抑制剂联用可协同增强腹腔散播性胃癌的抗肿瘤反应。
研究结论

IL-33与CSF1R抗体或p38抑制剂联用发挥抗肿瘤作用的示意图[1]
总的来说,这些数据表明,IL-33可驱动免疫效应细胞的招募和活化,促进抗肿瘤促炎细胞因子的表达,将肿瘤微环境从免疫抑制状态重编程为免疫激活状态,抑制肿瘤进展和转移。不过,IL-33也会通过p38-GATA3信号通路诱导M2极化,从而促进肿瘤进展和炎症消退。因此,IL-33与CSF1R抗体或p38抑制剂的联用可以避免IL-33诱导的M2极化,具有协同抗肿瘤作用。
参考文献:
[1]Che K, Luo Y, Song X, Yang Z, Wang H, Shi T, Wang Y, Wang X, Wu H, Yu L, Liu B, Wei J. Macrophages reprogramming improves immunotherapy of IL-33 in peritoneal metastasis of gastric cancer. EMBO Mol Med. 2024 Feb;16(2):251-266. https://doi.org/10.1038/s44321-023-00012-y



