COVID-19相关的心功能障碍是引起患者死亡的主要危险因素之一。有研究报道,20-28%的COVID-19患者会出现不同程度的心功能障碍和心脏损伤。IL-18是IL-1家族的促炎细胞因子,作为非活性前体合成,由Caspase 1加工成活性形式释放。内源性IL-18已被证明会导致心肌缺血后的收缩功能障碍,而过量的IL-18可介导心脏炎症、纤维化和室性心动过速。然而,IL-18在COVID-19相关的心能障碍的调控和作用尚不清楚。
2023年3月9日,呼吸疾病国家重点实验室汤海洋教授团队在Signal Transduction and Targeted Therapy杂志在线发表了题为“SARS-CoV-2 Spike Protein Induces IL-18-mediated Cardiopulmonary Inflammation Via Reduced Mitophagy”的研究论文。该研究揭示了SARS-CoV-2诱发心功能障碍的机制,阐明了IL-18在COVID-19相关的心功能障碍的作用,为缓解心脏损伤提供了理论基础和新的治疗靶点。

图片来源:《Signal Transduction and Targeted Therapy》
研究材料
在这项研究中,研究人员使用了hACE2人源化小鼠(赛业产品编号:C001191)、SARS-CoV-2 Spike蛋白、人肺动脉内皮细胞、人心微血管内皮细胞。
研究方法
细胞因子筛选、免疫荧光、经胸超声心动图、心电图、Masson染色、免疫印迹、DHE染色等。
技术路线

研究结果
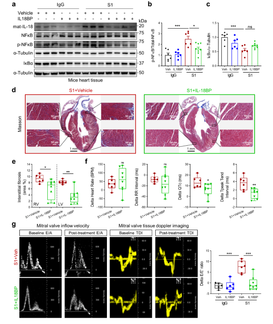
首先,以赛业提供的人源化ACE2小鼠(hACE2)为研究对象,利用SARS-CoV-2 Spike蛋白经气管插管刺激小鼠肺部建立COVID-19动物模型。与IgG对照组相比,Spike蛋白处理组的心脏组织中IL-18和炎性小体NLRP3表达增加,NF-κB信号通路被激活,心肌出现胶原沉积,并且心律失常、左心室舒张功能障碍风险增加。

Spike蛋白引起hACE2-KI小鼠心脏IL-18表达、纤维化和心脏功能障碍的结果[1]
为了验证IL-18在心脏损伤中的直接作用,研究者利用IL-18的诱饵受体IL-18BP注射COVID-19动物模型,发现IL-18BP可以抑制心脏组织中NF-κB激活,改善心肌胶原沉积和左心室舒张功能。

IL-18BP可减少经Spike蛋白处理的hACE2-KI小鼠的纤维化,并改善其功能[1]
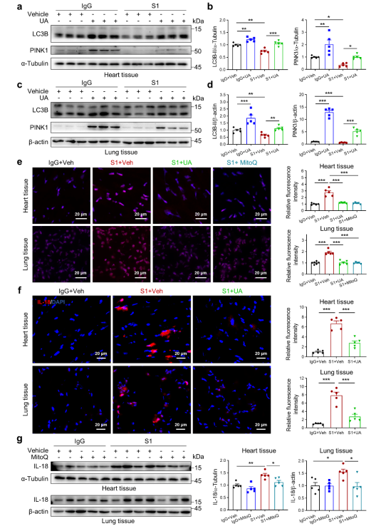
众所周知,线粒体自噬是清除损伤线粒体的重要途径,其缺乏会导致功能障碍的线粒体积累,进一步释放线粒体ROS,从而驱动炎性小体激活导致IL-18释放。为了探究线粒体自噬在COVID-19动物模型IL-18活化中的作用,研究者利用线粒体自噬诱导剂UA和靶向线粒体ROS清除剂MitoQ进行动物实验,结果表明在hACE2小鼠心肺组织中,UA能够诱导线粒体自噬,并通过减少Spike蛋白诱导的ROS产生,抑制IL-18表达。同样地,MitoQ处理后也抑制了IL-18表达。

刺突蛋白通过减少线粒体吞噬和增加线粒体ROS的产生来诱导IL-18的表达[1]
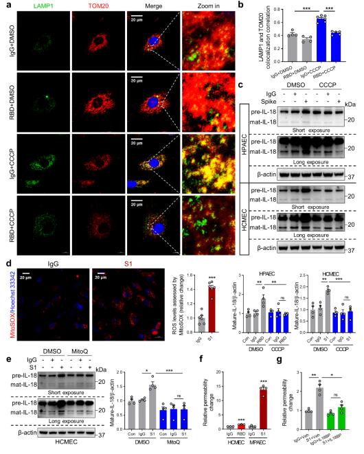
研究者在体外实验中进一步验证了线粒体自噬在IL-18活化中的作用。通过透射电子显微镜和免疫印迹实验显示,在人心血管内皮细胞和肺血管内皮细胞中,Spike蛋白同样能够诱导IL-18和线粒体ROS产生,抑制线粒体自噬的发生。CCCP和MitoQ刺激均可减少IL-18的表达。此外,IL-18BP可以抑制Spike蛋白诱导的血管通透性增加。

刺突蛋白通过破坏线粒体吞噬来诱导IL-18表达,导致EC通透性[1]
研究结论

SARS-CoV-2信号通路、线粒体自噬抑制、IL-18激活及心脏损伤之间的关系示意图[1]
该研究表明线粒体自噬缺乏和炎症小体激活之间的联系在COVID-19发病过程中发挥重要作用,并提示IL-18和线粒体自噬是潜在的治疗靶点。
原文检索:
[1] Liang S#, Bao C#, Yang Z, Liu S, Sun Y, Cao W, Wang T, Schwantes-An TH, Choy JS, Naidu S, Luo A, Yin W, Black SM, Wang J, Ran P, Desai AA*, Tang H*. SARS-CoV-2 spike protein induces IL-18-mediated cardiopulmonary inflammation via reduced mitophagy. Signal Transduct Target Ther, 2023 Mar 9;8(1):108.



