急性肾损伤(acute kidney injury, AKI)是一种由导致肾脏结构或功能变化的损伤引起的肾功能短时间内急剧下降的临床综合征,其发病机制复杂,具有高发病率和高死亡率。缺血再灌注损伤(ischemia reperfusion injury, IRI)是诱导AKI的主要原因之一。调节性细胞死亡(regulate cell death, RCD),包括凋亡(apoptosis)和调节性坏死(regulate necrosis, RN),在AKI中的作用十分关键。PGE2/E-前列腺素受体亚型3(EP3)信号通路可以通过EP3/Gi/Ca2+信号通路介导急性炎症反应。然而,EP3缺失是否影响AKI,以及如何与RCD相互作用的机制仍不清楚。
近日,汕头大学刘斌及周应毕共同通讯在Kidney International(IF=19)在线发表题为“E-prostanoid 3 receptor deficiency on myeloid cells protects against ischemic acute kidney injury via breaking the auto-amplification loop of necroinflammation”的研究论文,该研究表明,髓系细胞EP3缺失通过打破坏死性炎症的自我放大环路减轻缺血性AKI,提出阻断EP3受体可能成为治疗AKI及有类似发病机制疾病的新策略。

图片来源:《Kidney International》
研究材料与方法
在这项研究中,研究人员使用了C57BL/6野生型小鼠和同遗传背景的Ep3-/-小鼠,委托赛业生物构建的条件性敲除Ep3的Ep3F/F小鼠,随后通过与Lyz2Cre配繁获得髓系细胞中的Ep3特异性敲除鼠。作者采用切除一侧肾脏,另一侧单肾缺血30min,再灌注24h的手术模型,并通过酶联免疫吸附试验检测血清肌酐和尿素氮、HE染色法评估肾损伤,同时开展了一系列实验深入研究其机制,以确定髓系细胞中的EP3受体的重要作用。
技术路线

研究结果
1.阻断EP3受体通过打破坏死性炎症的自我放大环路减轻IR诱导的AKI
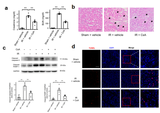
缺血再灌注(Ischemia reperfusion, IR)诱导的AKI模型中,PGE2、PGI2(均可激活EP3受体)生成水平及其合成相关的蛋白表达上调,阻断EP3受体可以显著减轻IR诱导的AKI。同时,通过ELISA和免疫荧光等方法检测此过程的炎症反应,EP3缺失后,IR诱导的炎症反应明显受到抑制。

前列腺素类产物PGE2、PGI2水平及及其合成相关的蛋白表达上调[1]

阻断EP3受体可以减轻IR诱导的AKI,减少炎症反应[1]
细胞死亡在AKI中扮演重要角色。研究结果表明,坏死性凋亡和细胞凋亡参与此研究实验模型,EP3缺失减轻了肾脏IR后的坏死性凋亡水平,但不影响整体的凋亡水平。
值得注意的是,EP3缺失抑制了IR诱导的JAK2/STAT3信号通路的激活,并进一步上调了IR后caspase-8的表达,同时减轻了IR诱导的内源性细胞凋亡。提示EP3缺失至少通过部分是通过抑制JAK2/STAT3信号通路,上调了肾脏IR后caspase-8的表达,将会引发炎症的坏死性凋亡转换成了相对温和、不会引起炎症的细胞凋亡,从而达到保护作用。

EP3缺失至少部分通过抑制JAK2/STAT3信号通路,上调肾脏IR后caspase-8的表达,将坏死性凋亡转换为凋亡,从而达到保护作用[1]
通过检测相应的标志物,确认在该研究的模型中,其他形式的RN几乎不参与介导坏死性炎症的发生发展。

铁死亡、焦亡、自噬几乎不参与本研究IR模型中坏死性炎症的发生发展[1]

线粒体通透性转换调节的细胞死亡以凋亡的形式参与此模型中IR诱导的AKI[1]
通过药物分别干预坏死和炎症,确认在此模型中存在坏死和炎症形成自我放大环路,EP3缺失可以通过抑制炎症,从而减少坏死,打破了坏死性炎症的自我放大环路,实现保护作用。

坏死性凋亡(Nec-1、GSK872)被抑制的情况下,EP3缺失没有进一步减轻AKI和炎症[1]

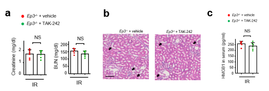
EP3缺失的情况下,阻断TLR4(TAK-242)没有进一步减轻炎症、减少AKI和DAMPs的释放[1]
2.髓系细胞EP3缺失在改善IR诱导的AKI中起主导作用
为了探究在EP3受体在IR诱导的AKI中,不同细胞类型的作用效果,通过骨髓移植技术建立骨髓移植嵌合体小鼠,分别建立实质细胞/骨髓源性细胞中特异性缺失EP3的小鼠(Ep3KOBM-WT/WTBM-Ep3KO),或者骨髓源性、实质细胞中均缺失/均不缺失EP3的小鼠(Ep3KOBM-Ep3KO/WTBM-WT)。同时利用赛业生物构建的Ep3F/F小鼠配繁后得到髓系细胞条件性敲除Ep3的小鼠(Ep3F/F;Lyz2Cre),建立缺血再灌注手术模型。结果显示,骨髓源性细胞EP3缺失的小鼠(WTBM-Ep3KO)保护作用强于实质细胞EP3缺失的小鼠(Ep3KOBM-WT),且保护作用与骨髓源性细胞和实质细胞中均缺失EP3的小鼠(Ep3KOBM-Ep3KO)无差异,已经达到最佳保护效果。髓系细胞中条件性敲除Ep3基因的小鼠(Ep3F/F;Lyz2Cre)同样有保护作用,且保护效果与全身性Ep3基因敲除小鼠(Ep3-/-)一致,提示,阻断EP3可以减轻由IR诱导的AKI,其髓系细胞中的EP3起主导作用。

髓系细胞EP3缺失在减轻IR诱导的AKI中起主导作用[1]
研究结论

阻断EP3受体可以减轻小鼠肾脏IR诱导的AKI,且髓系细胞中的EP3在此作用中起关键作用[1]
总的来说,该研究表明,阻断EP3受体可以减轻小鼠肾脏IR诱导的AKI,且髓系细胞中的EP3在此作用中起关键作用。髓系细胞EP3缺失可以抑制炎症,并具体通过以下两条途径影响坏死性凋亡:一方面通过减少TNF-α等炎症因子的生成而减轻坏死性凋亡,另一方面,至少部分通过抑制IL-6/JAK2/STAT3以上调caspase-8,将细胞的死亡模式从坏死性凋亡转换为相对温和的细胞凋亡来实现的。因此,EP3可能是预防和治疗包括AKI在内的具有类似机制的炎症相关疾病的潜在作用靶点。
原文检索:
[1] Leng J, Zhao W, Guo J, Yu G, Zhu G, Ge J, He D, Xu Y, Chen X, Zhou Y, Liu B. E-prostanoid 3 receptor deficiency on myeloid cells protects against ischemic acute kidney injury via breaking the auto-amplification loop of necroinflammation. Kidney Int. 2022 Sep 8:S0085-2538(22)00695-0. doi: 10.1016/j.kint.2022.08.019. Epub ahead of print. PMID: 36087809.
赛业小鼠模型构建
赛业生物构建了Ep3基因敲除小鼠与条件性基因敲除小鼠,更有活体小鼠已加入『红鼠资源库』,快至2周交付!确保您在短时间内获得更具性价比的实验用鼠,为您的研究加点速~
Ptger3 KO小鼠
(Ep3 KO小鼠)

小鼠福利,限定发放中~
品系名称:
C57BL/6J-Ptger3em1C/Cya
品系编号:
KOCMP-19218-Ptger3-B6J-VA
产品编号:
S-KO-03863
应用方向:
发育生物学,免疫系统,心血管系统,神经系统,蛋白质代谢,肾和泌尿系统,生分子生物学
打靶方案:

Ptger3 flox小鼠
(Ep3 flox小鼠)

小鼠福利,限定发放中~
品系名称:
C57BL/6N-Ptger3em1Cflox/Cya
品系编号:
CKOCMP-19218-Ptger3-B6N-VA
产品编号:
S-CKO-04534
应用方向:
发育生物学,免疫系统,心血管系统,神经系统,蛋白质代谢,肾和泌尿系统,生分子生物学
打靶方案:



