4月11日,中国科学院旗舰期刊 《National Science Review》(国家科学评论)在线发表了中国科学院动物研究所段恩奎团队以及西北农林科技大学、中科院上海技物所、中国计量科学院等合作者的研究论文“Development of mouse preimplantation embryos in space” (小鼠植入前胚胎太空发育)(https://doi.org/10.1093/nsr/nwaa062)。该研究首次证明了在太空环境下可以完成小鼠2-细胞期胚胎至囊胚期的着床前发育,解答了太空失重环境下哺乳动物胚胎可以卵裂并且完成植入前胚胎发育的问题,并通过对回收的太空胚胎分析,找到了太空环境影响哺乳动物早期胚胎发育的关键因素。
哺乳动物早期胚胎能否在太空中完成发育?太空环境对哺乳动物早期胚胎发育产生什么影响?将来人类能否在太空中生育和繁衍后代?这些问题一直是待解之谜。为了探讨太空环境是否影响哺乳动物胚胎发育和生殖过程,美国和前苏联等研究人员曾多次将怀孕的大鼠送入太空。研究结果表明,将妊娠早期的孕鼠送入太空,胚胎不能成功的发育并繁殖出后代;而妊娠中后期的孕鼠可以在太空中进行胚胎发育,孕鼠着陆后可以分娩出活幼崽。为了探讨太空环境对哺乳动物早期胚胎发育的影响,1996年、2006年和2008年,人类分别开展了三次太空环境下哺乳动物早期胚胎的体外发育研究,遗憾的是胚胎在太空中都没有完成发育。
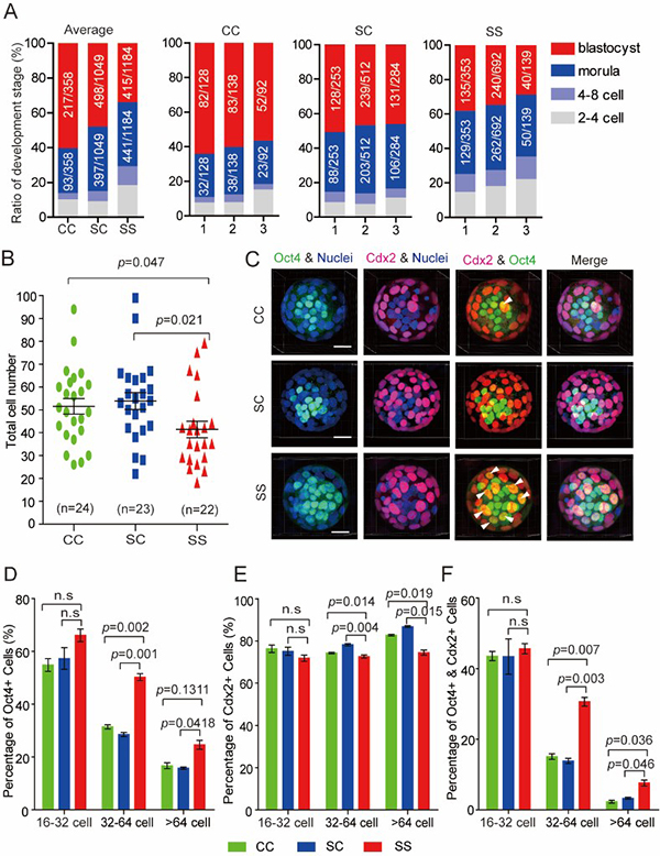
2016年段恩奎研究团队利用SJ10返回式科学卫星开展了微重力条件下哺乳动物早期胚胎体外发育研究,获得在太空条件下小鼠植入前胚胎动态发育的实时高清显微图片,并在国际上首次证明了在太空微重力条件下哺乳动物2-细胞胚胎能够发育到囊胚。重要的是,随后通过对回收后太空胚胎样品进行详细的比对和分析,研究人员发现太空发育的小鼠胚胎与地面的两个对照组相比,囊胚发育率和囊胚质量有所下降。此外,研究人员还发现太空发育的囊胚存在严重的DNA损伤的现象,并且与地面对照组比较,太空胚胎还呈现出全基因组整体低甲基化现象,存在许多特有的DNA甲基化差异表达区域(DMRs),这些DMRs处在与组蛋白修饰、DNA辐射响应和染色质组装等相关基因上。为了进一步寻找引起胚胎质量下降的因素(微重力还是辐射),研究人员进一步利用地基辐射和模拟微重力平台开展了一系列实验。研究发现地基模拟的低剂量辐射实验得到与太空实验类似的表型,即胚胎发育下降、DNA损伤和全基因组DNA甲基化的下降,而地面模拟的微重力实验结果显示与对照组相比囊胚发育率、胚胎DNA的损伤和全基因组DNA甲基化水平未发生显著地变化,这说明辐射可能是引起太空胚胎发育损伤的主要因素。总之,这项研究揭示了太空环境对早期胚胎发育的影响,并为未来解决太空探索中涉及到哺乳动物及人类生殖和生育所面临的问题,提供了有价值的科学依据。
中国科学院动物研究所雷晓华高级工程师(博士)、曹宇静高级工程师和西北农林科技大学马保华教授为共同第一作者,中国科学院动物研究所段恩奎研究员、雷晓华高工和张莹副研究员为共同通讯作者。该课题得到了中国科学院空间先导专项(XDA04020202-20;XDA15014000)、国家自然科学基金(U1738103)等项目的支持。

图1. 小鼠植入期胚胎太空中发育。(A, B, C)研制的太空胚胎培养装置。(D)太空胚胎发育研究的实验流程。(E)地面接收在轨传输的胚胎实时发育图片。

图2. 太空环境对胚胎发育率和囊胚质量的影响。(A) 对不同培养条件中的胚胎进行发育率的统计。CC:常规微滴培养组,SC:地基密闭培养组,SS:太空密闭培养组。(B) 对不同培养条件发育后的囊胚进行细胞总数统计。(C) 采用内细胞团和滋养外胚层标志分子抗体OCT4和CDX2对对不同培养条件发育后的囊胚进行免疫荧光染色的代表性图片。(D-E) 不同培养条件发育后的囊胚中OCT4阳性细胞,CDX2阳性细胞以及OCT4和CDX2双阳性细胞的比例。



