中国科学院动物研究所灵长类生态学研究组与德国灵长类研究中心等国内外多家科研机构合作,利用比较基因组、种群基因组及其细胞学功能实验,揭示了乌叶猴属中的石山叶猴种组物种适应喀斯特特殊生境的遗传机制,发现石山叶猴的钙离子通道蛋白(CAV1.2)具有有效减少钙离子内流的作用,从而保证了石山叶猴物种在高钙环境中的正常生活。
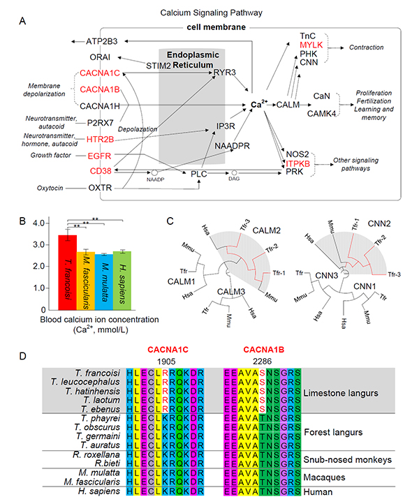
该研究基于对乌叶猴属9个物种23个个体全基因组重测序分析,重建演化历史和种群结构,揭示乌叶猴属中黑叶猴种组、银叶猴种组(T. cristatus group)、郁乌叶猴种组(T. obscurus group)三个种组演化地位和种群动态。结果表明乌叶猴属祖先在历史上约2.9个百万年前分化形成石山叶猴(Limestone langur)和雨林叶猴(Forest langurs)两大类群,而黑叶猴种组黑叶猴(T. francoisi)、白头叶猴(T. leucocephalus)、老挝乌叶猴(T. laotum)、印支乌叶猴(T. ebenus)和越南乌叶猴(T. hatinhensis)的祖先约在1.1个百万年前开始分化。石山叶猴类群内正选择基因富集于“钙离子信号代谢”等通路,并发现了一系列与钙离子信号传导、钙离子跨膜转运以及细胞内钙离子调控相关的正选择基因和扩张基因家族(图1)。通过对位于细胞膜上的电压门控钙离子通道蛋白(CAV1.2)的点突变细胞钙离子成像实验和全细胞膜片钳实验,结果显示相比于祖先基因型,黑叶猴基因型的CAV1.2通道具有有效减少钙离子内流的作用。研究提示该基因的点突变可能是石山叶猴适应喀斯特环境的机制之一(图2)。黑叶猴与白头叶猴除毛色差异外,生存环境和习性极其相似,基于种群基因组学的选择消除分析提示在白头叶猴中,黑色素合成信号通路相关基因受到显著的正选择,且转录组分析揭示黑色素合成信号通路中的关键基因EDNRB在白头叶猴中的表达量远低于黑叶猴。因此本研究推断EDNRB基因是在自然选择过程中,在白头叶猴遗留下来的环境适应性毛色表型的关键机制。该研究首次从基因组和细胞学水平对生活于喀斯特极端环境中的非人灵长类的适应性机制进行了研究,该研究结果将为其它生活于该环境的适应机制的探讨提供借鉴,同时也可能对探讨相同环境下不同物种的趋同性适应进化研究提供研究思路。
该工作以“Genomic mechanisms of physiological and morphological adaptations of limestone langurs to karst habitats”为题于2019年12月17日在Molecular Biology and Evolution上在线发表。中国科学院动物研究所刘志瑾副研究员、硕士研究生张立业、动物研究所与安徽大学联合培养硕士生闫忠泽、首都师范大学博士研究生任志杰为共同第一作者,中国科学院动物研究所李明研究员、刘志瑾副研究员和德国灵长类研究中心Christian Roos博士为论文共同通讯作者。该项研究得到中国科学院战略先导项目(XDB31000000)、国家自然科学基金项目(31761133020, 31970390, 31821001, 31772438)以及国家重点研发项目(2016YFC0503200)的资助。
文章链接:http://doi.org/10.1093/molbev/msz301

图1. 石山叶猴基因组中钙离子信号通路相关基因特异性氨基酸突变

图2. 电压门控钙离子通道蛋白(CAV1.2)点突变细胞钙离子成像实验和全细胞膜片钳实验. 结果显示相比于祖先基因型,黑叶猴基因型的CAV1.2通道具有有效减少钙离子内流的作用



