小胶质细胞是中枢神经系统内重要的免疫细胞,其功能障碍可能会导致中枢神经系统疾病。集落刺激因子1受体(CSF1R)作为一种酪氨酸激酶,主要在小胶质细胞中表达,对小胶质细胞的存活和功能至关重要。
CSF1R的双等位基因突变会导致人类和小鼠在围产期死亡,而单等位基因突变则会引起一种致命的神经系统疾病,其特征为小胶质细胞数量减少、髓鞘病变、轴突肿胀和认知衰退等。这种与CSF1R相关的小胶质细胞病(CAMP)是成人起病轴突膨胀伴色素胶质细胞脑白质病(ALSP)的主要形式。目前,ALSP尚无治愈方法。
近日,上海交通大学医学院附属第六人民医院曹立教授和复旦大学彭勃教授、饶艳霞研究员领导的研究团队开发出一种小胶质细胞替换疗法。通过替换中枢神经系统内的致病性小胶质细胞,这种疗法成功阻止了ALSP在动物模型和人类患者中的进展。这项突破性研究成果于2025年7月10日发表在《Science》期刊上。

研究材料与方法
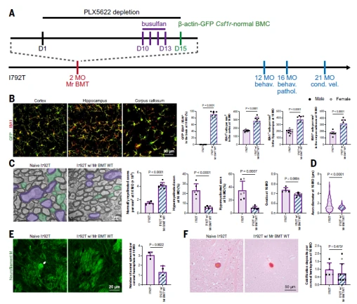
在这项研究中,研究人员基于人类CSF1R热点突变构建了两种ALSP小鼠模型:CSF1RWT/I792T(I792T,由赛业生物提供)和CSF1RWT/E631K(E631K)。他们采用了两种小胶质细胞替换策略,分别是Mr BMT(骨髓移植介导的小胶质细胞替换)和tBMT(传统的骨髓移植)。他们采用单细胞RNA测序分析细胞信号通路,并通过行为学测试评估小鼠运动和认知功能。对ALSP患者进行tBMT治疗后,他们通过18F-FDG PET成像监测葡萄糖代谢,并结合磁共振成像和临床评估来跟踪疾病进展。
技术路线
构建ALSP小鼠模型,并评估其是否充分再现ALSP疾病的表型
↓
采用Mr BMT或tBMT替换小胶质细胞,并检测小胶质细胞数量和脑部病理变化
↓
通过单细胞测序分析表征Mr BMT的影响,并评估替换策略对对少突胶质细胞的影响
↓
对ALSP患者进行tBMT治疗,在12-24个月内评估疾病进展以及运动和认知功能
研究结果
小胶质细胞替换可逆转ALSP小鼠的脑部病理变化
考虑到小胶质细胞特异性的CSF1R致病突变是ALSP的病因,研究人员推测用野生型(WT)小胶质细胞替换CSF1R缺陷型小胶质细胞也许能阻止疾病进展。研究团队在2020年开发出高效的小胶质细胞替换策略(MISTER)。他们假设,这种策略对ALSP具有治疗潜力。
适当的动物模型是研究ALSP的前提条件,但此前使用的小鼠模型无法充分再现ALSP疾病的重要表型。为此,研究人员基于人类热点突变生成了两种ALSP小鼠模型:I792T(由赛业生物提供)和E631K。他们发现,新建立的两种小鼠模型忠实再现了人类ALSP疾病的关键特征,包括小胶质细胞数量减少、脑钙化、髓鞘病变、轴突肿胀、轴突球状体、运动障碍和认知衰退。之后,他们选择I792T小鼠进行深入研究。
接下来,他们采用骨髓移植介导的小胶质细胞替换(Mr BMT)策略,将I792T小鼠模型的突变型小胶质细胞替换成GFP+野生型细胞(图1)。他们发现,在小胶质细胞替换后,I792T小鼠的小胶质细胞数量增加,髓鞘病变得到缓解,轴突肿胀和球状体结构也得到恢复(图1)。同时,Mr BMT疗法还改善了I792T小鼠的神经信号传导,并缓解了小鼠的运动障碍和认知衰退。这些结果表明,通过Mr BMT纠正致病基因可有效逆转ALSP小鼠的脑部病理变化。

Mr BMT纠正致病基因并阻止ALSP小鼠的疾病进展
小胶质细胞替换重塑异常的CSF1R信号传导
为了进一步表征Mr BMT的影响,研究人员从野生型、未接受治疗和接受Mr BMT治疗的I792T小鼠中采集脑组织,并开展单细胞测序(scRNA-seq)分析。结果显示,在未治疗的I792T小胶质细胞中,参与CSF1R下游信号传导的基因表达异常;而在小胶质细胞替换后,Csf1r正常型Mr BMT细胞中的CSF1R信号传导几乎完全恢复。与未治疗的小胶质细胞相比,接受治疗的小胶质细胞的差异表达基因主要集中在731个生物过程中,包括轴突生成、胶质细胞生成、神经元死亡等,表明Mr BMT的治疗效果可能通过这些过程介导。
考虑到小胶质细胞对髓鞘完整性至关重要,研究人员接着比较了不同小胶质细胞对少突胶质细胞亚群的影响。在未治疗的I792T小鼠中,61.47%的少突胶质细胞位于ALSP优势聚类中;在经过Mr BMT治疗后,I792T小鼠中仅有5.17%的少突胶质细胞位于ALSP优势聚类中,而62.86%的少突胶质细胞位于正常优势聚类中。这些结果表明,通过Mr BMT进行的基因纠正也许能够让少突胶质细胞恢复到更接近正常的表型。
此外,他们还探讨了小胶质细胞替换背后的机制。研究团队之前发现,小胶质细胞替换可能由CCR2信号传导驱动。因此,他们以CCR2-/- BMC作为供体细胞并以CX3CR1+/GFP小鼠作为受体进行Mr BMT。在治疗一个月后,小鼠大脑内仅检测到极少数替换的小胶质细胞,表明CCR2信号通路对小胶质细胞的替换至关重要。
传统骨髓移植可减缓ALSP小鼠的疾病进展
传统骨髓移植(tBMT)通常无法在健康大脑中实现高效的小胶质细胞替换,但考虑到Mr BMT操作流程为CSF1R抑制联合tBMT,而CSF1R缺陷与CSF1R抑制相似,研究人员推测tBMT替换效率也许与Mr BMT相当。为了验证这一假设,他们用β-actin-GFP供体细胞对I792T小鼠进行传统骨髓移植。在通过tBMT替换的小胶质细胞中,有84.08%为GFP+细胞,表明tBMT在ALSP小鼠模型中实现了有效替换。
他们还发现,经过tBMT纠正Csf1r缺陷后,I792T小鼠的小胶质细胞数量增加,ALSP病理特征减轻,其效果与Mr BMT相似。同时,tBMT治疗改善了I792T小鼠的运动和认知功能。这些结果表明,当Csf1r出现缺陷时,tBMT可以作为小胶质细胞替换方法,有效替换ALSP小鼠中的小胶质细胞,从而纠正致病突变,有效抑制小鼠脑部病理变化的发展,并改善运动和认知功能。
小胶质细胞替换可阻止ALSP患者的疾病进展
随后,研究人员启动了临床试验,对8例CSF1R缺陷型的ALSP患者进行tBMT治疗。由于小胶质细胞的葡萄糖摄取量高于其他脑细胞,他们通过18F-FDG(氟代脱氧葡萄糖)的PET成像来估算小胶质细胞的相对丰度。成像结果显示,在治疗12个月后,所有患者脑部的18F-FDG信号均增加(图2),与接受替换治疗的I792T小鼠一致,这表明tBMT也许能在人类ALSP患者中实现小胶质细胞替换。
磁共振成像(MRI)显示,未接受tBMT的个体在12个月随访期内大脑病理迅速恶化。相比之下,tBMT介导的小胶质细胞替换有效阻止了ALSP患者的疾病进展(图2)。在24个月的随访期内,ALSP患者的病情保持稳定,且运动功能和认知功能也保持稳定。这些结果表明,通过tBMT进行小胶质细胞替换可减缓或阻止ALSP患者的疾病进展。

tBMT有效阻止了ALSP患者的疾病进展
结论

小胶质细胞替换有效阻止了ALSP的疾病进展
总的来说,这项研究证明了通过小胶质细胞替换来纠正致病性Csf1r突变,能够有效缓解I792T小鼠的ALSP病理特征和功能障碍。值得注意的是,小胶质细胞替换也能减缓或阻止人类患者的ALSP进展。这些结果提供了有力的证据,表明小胶质细胞替换不仅适用于ALSP,还可能适用于其他伴有小胶质细胞功能障碍的中枢神经系统疾病。
原文检索
Jingying Wu et al. , Microglia replacement halts the progression of microgliopathy in mice and humans. Science389, eadr1015(2025). DOI:10.1126/science.adr1015



