随着新一代测序技术在临床上的广泛应用,单基因遗传病的诊断率有所提高,但仍未超过50%。对于大多数未确诊的患者来说,这可能是由于技术方面的缺陷,以及对大部分变异的功能性后果不甚了解,特别是位于非编码区的变异。
短读长测序方法在解析结构变异上能力有限,尤其是复杂的结构变异(包括倒位和易位)。长读长测序技术虽提高了结构变异的鉴定能力,但变异解读仍然存在很大挑战,特别是带有非编码断裂点的平衡结构变异。对于基因间区域的变异,需要基因水平和功能分析两方面的证据,才能确认这些变异的致病性。
近日,中山大学中山眼科中心和中山医学院的研究人员探究了一种罕见眼部疾病(中央虹膜发育不全)的遗传基础。他们发现,非编码区的结构变异通过破坏三维基因组结构导致基因表达发生变化,从而引发这种孟德尔遗传病。这项研究成果于2024年6月13日发表在《Nature Communications》杂志上。

研究材料与方法
在这项研究中,研究人员对大家族中的6名患者和6名正常个体进行了全基因组连锁分析,并通过精细定位和单倍型分析确认致病基因的位置。他们利用短读长和长读长测序平台寻找致病变异,并利用患者的外周血单核细胞构建iPSC,利用Hi-C测序、CUT&Tag和RNA-seq分析来探究平衡易位导致眼组织缺损的机制。之后,他们还利用增强子敲除的iPSC(由赛业生物提供)和斑马鱼模型来验证APCDD1基因的作用。
技术路线
在接诊眼部畏光的患者后,发现中央虹膜发育不全家族
↓
通过全基因组连锁分析和精细作图等确认致病基因的位置
↓
利用长读长测序平台发现平衡易位,并利用Hi-C测序等分析探究分子机制
↓
利用增强子敲除的iPSC和斑马鱼模型验证APCDD1基因的作用
研究结果
1. 对中央虹膜发育不全家族的遗传分析
中山眼科中心接诊了一名出生后出现畏光症状的患者,发现其双眼仅虹膜瞳孔区中央缺失,瞳孔假性增大。研究人员发现,这种中央虹膜发育不全(central iris hypoplasia)在其大家族中表现为常染色体显性遗传模式。此次共有12名家族成员参与研究,包括6名患病个体和6名正常个体。其余5名患者也存在畏光史和类似的虹膜缺损。
研究人员随后对12名个体的基因组DNA进行了全基因组连锁扫描,将标记定位在6号和18号染色体。精细定位和单倍型分析证实这两个基因座分别位于6q15-q23.3和18p11.31-q12.1上。接下来,他们利用短读长测序平台对4名患者和2名正常个体开展了全外显子组测序和/或全基因组测序分析,但这两种方法都未能在连锁间隔内发现任何致病的单核苷酸变异(SNP)或插入缺失(InDel)。
为了探索潜在的结构变异,研究人员利用长读长的Nanopore平台对一名患者进行了基因组测序,发现了一个之前未发现的平衡易位t(6;18)(q22.31;p11.22)(图1)。另一名患者的荧光原位杂交和核型分析也证实了这一易位变异。该变异的两个断裂点均位于基因间区域,且Sanger测序证实这两个断裂点存在于6名患者中,而不存在于正常个体中(图1)。

图1. 家族患者中存在平衡易位t(6;18)(q22.31;p11.22)
2.易位导致染色质三维结构重建
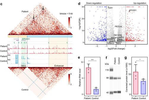
为了进一步探索平衡易位导致中央虹膜发育不全的分子机制,研究人员对1名患者和1名对照的外周血单核细胞进行了重编程,生成了诱导多能干细胞(iPSC)。他们对两名个体的iPSC样本开展Hi-C测序、CUT&Tag和RNA-seq分析。他们发现,在正常个体中,易位的两个断裂点分别位于6号染色体和18号染色体上的两个染色质拓扑关联结构域(TAD)中,且这两个TAD中存在增强子簇。
然而,在患者样本中,易位破坏了这两个TAD,导致染色质的断裂点附近形成了新的TAD(图2)。最重要的是,在新的TAD中,易位导致上述增强子簇与APCDD1启动子之间发生异位相互作用。通过RNA-seq定量附近基因的表达变化后,他们发现仅有APCDD1的表达变化具有统计学意义,且定量PCR和Western分析证实了这一点(图2)。这些结果表明,易位导致染色质三维结构重建,造成组织特异性增强子异位,引起APCDD1基因表达上调。

图2. 平衡易位导致染色质三维结构重建和基因表达改变
为了验证异位增强子簇与APCDD1过表达之间的关联,研究人员委托赛业生物构建了敲除增强子的患者iPSC细胞(图3)。RT-qPCR结果显示,与未敲除增强子的iPSC相比,敲除增强子的iPSC细胞中APCDD1 RNA的过表达得到部分挽救(图3)。这一结果表明,APCDD1 与增强子之间的异位染色质相互作用是导致APCDD1上调的潜在机制。

图3. 增强子区域的敲除部分挽救了APCDD1的过表达
3.APCDD1在虹膜发育中发挥作用
那么,APCDD1在虹膜中发挥什么作用?免疫荧光染色的结果表明,APCDD1在虹膜前缘层和基质中特异性表达,表明它在虹膜结构维持中发挥作用。通过对不同阶段胚胎小鼠的眼睛进行分析,研究人员发现Apcdd1在E11.5至E14.5阶段在神经视网膜的外周内层表达,而在E17.5阶段局限于睫状体和视网膜的交界处。这些结果表明它可能在小鼠睫状体边缘带的发育中发挥作用,也支持APCDD1在人类虹膜中发挥作用。
最后,他们还利用斑马鱼模型验证了这一结果。当斑马鱼幼鱼过表达人类APCDD1的旁系同源基因时,近一半的幼鱼出现了眼组织缺损表型,明显高于对照。免疫染色显示,两组过表达apcdd1的幼鱼的眼部胚裂区基底膜出现明显分离,胚裂闭合失败导致幼鱼眼组织缺损。这些结果进一步证实了APCDD1在虹膜发育中的作用。
结论
这项研究在一个大家族中发现了一种独特的表型——中央虹膜发育不全,这是一种常染色体显性性状。全基因组连锁扫描、基因组测序、Hi-C等分析表明,这种表型是由非编码区的平衡易位t(6;18)(q22.31;p11.22)引起的,它导致基因组三维结构发生改变,使得APCDD1的增强子和启动子之间发生异常相互作用,从而造成该基因表达上调。
研究人员认为,这项研究证明了非编码结构变异在遗传性疾病中的潜在作用。他们希望利用这种方法来阐明非编码变异如何导致其他遗传病,未来的研究重点是探索染色质三维结构的改变如何影响基因表达。
原文检索
Sun, W., Xiong, D., Ouyang, J. et al. Altered chromatin topologies caused by balanced chromosomal translocation lead to central iris hypoplasia. Nat Commun 15, 5048 (2024). https://doi.org/10.1038/s41467-024-49376-w



