胆汁淤积性肝病是一种慢性肝胆疾病,其发病机制的核心原因是胆汁酸(BA)的过度积累,可导致肝细胞坏死、进行性肝纤维化和终末期肝病。因此,发现新的治疗药物及机制对于治疗胆汁淤积性肝病具有重要意义。
2023年11月8日,南京农业大学动物医学院临床兽医学黄克和教授团队在《Journal of Pineal Research》(IF8.3)发表题为“Melatonin improves cholestatic liver disease via the gut‐liver axis”的研究论文,南京农业大学动物医学院博士研究生刘鲜姣为文章第一作者,南京农业大学动物医学院青年教师刘云欢、陈兴祥教授为文章通讯作者。南京农业大学动物医学院临床兽医学动物营养与健康实验室为该研究提供了技术和平台支持。
该研究通过小鼠动物实验,阐明了褪黑素(MT)通过重塑肠道微生物群和激活肠道FXR/FGF - 15轴介导的抑制小鼠肝脏胆汁酸合成并促进胆汁酸排泄来改善胆汁淤积性肝病,这表明MT治疗是预防和治疗胆汁淤积性肝病以及与胆汁代谢失调相关的其他疾病的有效方法。

图片来源:《Journal of Pineal Research》
https://onlinelibrary.wiley.com/toc/1600079x/2024/76/2
1 研究材料及方法
在该研究中,主要研究材料包括3,5-二乙氧羰基-1,4-二氢-2,4,6-三甲吡啶(DDC)、C57BL/6 J小鼠、肠上皮细胞特异性法尼醇受体(FXR)基因标记(Fxrfl/fl)小鼠、肠上皮细胞特异性FXR基因敲除(Fxr△IE)小鼠,MDR2- / -小鼠。其中肠上皮细胞特异性FXR基因标记(Fxrfl/fl)小鼠和肠上皮细胞特异性FXR基因敲除(Fxr△IE)小鼠由赛业生物提供。
该研究采用了16SrRNA基因测序分析、免疫荧光染色、粪菌移植、RT-qPCR、western-blotting等试验方法和技术。
2 技术路线
MT对DDC喂养小鼠肝损伤的缓解效果分析
↓
Abx处理的DDC喂养小鼠中MT的效果分析
↓
粪菌移植试验
↓
Fxr△IE小鼠中MT的效果分析
↓
MDR2- / -小鼠中MT的效果分析
3 研究结果

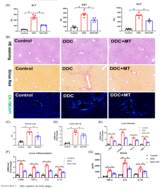
MT改善了DDC喂养小鼠肝脏损伤
MT处理降低了DDC喂养小鼠肝脏血清生化指标(AST,ALT和ALP)、肝脏细胞角蛋白19 (CK-19)的表达水平、肝脏纤维化指标(α‐SMA,Collagen‐I, Tgf‐β和TIMP‐1),降低了肝脏炎症标记物的表达水平(TNF-α、IL-6和IL-1β)。这些结果表明MT减轻了DDC喂养小鼠的肝损伤和纤维化,并改善了肝细胞坏死和肝小管增生。

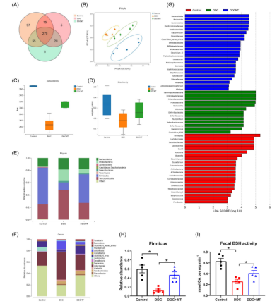
MT改变了DDC喂养小鼠肠道菌群
接下来,研究人员通过16S rRNA基因测序法证实了MT改善了DDC喂养小鼠的肠道微生物群的多样性,显著增加了DDC喂养小鼠肠道中厚壁菌门的相对丰度,降低了疣微菌门和变形菌门的丰度,增加了XlVa梭状芽胞杆菌(Clostridium_XlVa)和乳酸杆菌(Lactobacillus)的相对丰度,降低了埃希氏菌和阿克曼氏菌的丰度。值得注意的是,MT显著提高了DDC喂养小鼠肠道内厚壁菌门(富含粪胆盐水解酶(BSH)活性高的细菌)的水平和粪便的BSH活性。该结果表明,MT改善了肝纤维化,这可能有助于重编DDC喂养小鼠肠道微生物群,增加粪便BSH活性。

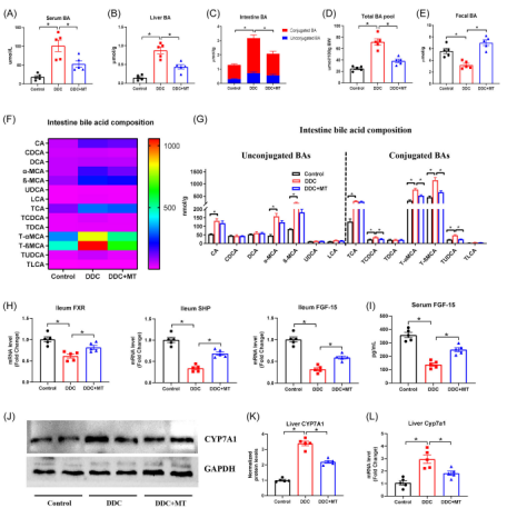
MT抑制DDC喂养小鼠体内BA合成并促进BA排泄
MT处理的DDC喂养小鼠体内BA代谢分析结果表明,MT降低了DDC喂养小鼠血清、肝脏、肠道和总BA的水平,升高了粪便中的BA水平。代谢组学分析显示,DDC喂养小鼠的肠道结合胆汁酸水平(T-βMCA、T-αMCA和TUDCA)显著升高,MT处理后显著降低。此外,MT逆转了DDC喂养小鼠中回肠FXR、SHP和FGF-15 mRNA的表达水平和血清FGF-15水平。有趣的是,DDC喂养小鼠肝脏CYP7A1(BA合成限速酶)蛋白和mRNA水平显著升高,而MT处理后显著降低。这表明MT是通过上调肠道FXR/FGF-15轴的表达来减少DDC喂养小鼠肝脏BA合成。

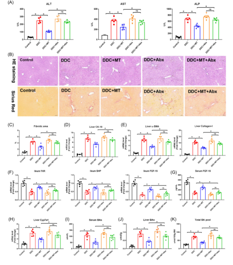
MT在Abx预处理小鼠中无法发挥肝脏保护作用
为确定肠道微生物群在MT对DDC诱导的肝损伤和纤维化的保护作用中的角色,研究人员采用抗生素(Abx)预处理实验小鼠。结果表明,Abx预处理小鼠血清ALT、AST和ALP水平显著升高,肝损伤和纤维化明显上调。此外,Abx预处理小鼠回肠FXR、SHP和FGF-15的mRNA表达明显降低,血清FGF-15水平也显著降低,肝脏CYP7A1 mRNA表达上调,血清、肝脏和总BA水平均上调,可见,MT在Abx预处理小鼠中未能发挥改善肝损伤的作用,证明MT对DDC诱导的肝纤维化的缓解作用以及对BA合成的抑制作用是由肠道微生物群介导的。

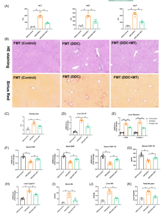
MT处理小鼠粪菌移植后仍对肝脏具有保护作用
为进一步验证肠道微生物在MT改善DDC小鼠肝损伤过程中的作用,研究人员进行了粪菌移植试验。结果表明,与FMT (DDC)组相比,FMT (DDC+MT)小鼠的肝损伤和纤维化减轻了,血清ALT、AST和ALP水平也降低,回肠FXR、SHP和FGF-15的mRNA表达显著上调,血清FGF-15水平也明显上调,而肝脏CYP7A1 mRNA表达降低。此外,FMT (DDC+MT)组小鼠血清、肝脏和总BA水平均降低了。该结果再次证明了肠道菌群介导了MT对DDC诱导的肝损伤的改善作用和对BA的抑制作用。

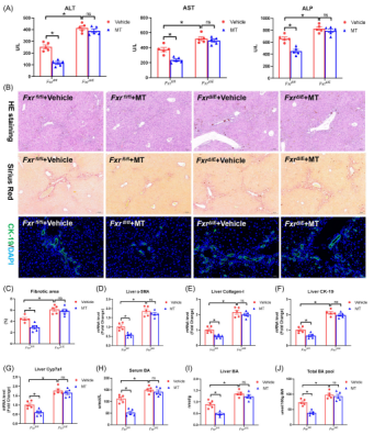
FXR基因缺失消除了MT对DDC导致的肝损伤的保护作用
接下来研究人员采用FXR基因敲除小鼠(Fxr△IE小鼠,由自赛业生物提供)进一步验证肠道FXR在MT对小鼠肝损伤保护作用中的作用。与Fxrfl/fl小鼠相比,DDC喂养显著增加了Fxr△IE小鼠的肝损伤和纤维化。MT对肝损伤和纤维化的保护作用在Fxr△IE小鼠小鼠中消失,但在Fxrfl/fl小鼠中依然有效。同时,MT处理对DDC喂养的Fxr△IE小鼠肝脏Cyp7a1 mRNA表达没有影响。MT处理不能有效降低DDC喂养的Fxr△IE小鼠的血清和肝脏BA水平以及总BA池大小。这表明肠道FXR在介导MT对DDC诱导的肝损伤和纤维化的改善作用中起着至关重要的作用。

MT通过抑制BA合成促进BA排泄改善Mdr2-/-小鼠肝损伤
最后,研究人员用Mdr2-/-小鼠(胆汁淤积模型鼠)进一步阐明了MT对肝损伤和纤维化的保护作用及机制。结果表明,MT显著降低Mdr2-/-小鼠的肝脏血清生化指标,改善了肝损伤和纤维化。此外,MT还显著降低Mdr2-/-小鼠纤维化标记物和炎症标记物的mRNA表达水平。该结果表明MT可改善Mdr2-/-小鼠的肝损伤、炎症和肝纤维化。

MT激活FXR受体改善胆汁淤积性肝损伤
如图8所示,MT降低了Mdr2-/-小鼠血清、肝脏、肠道中的BA水平和总BA池大小,显著增加了Mdr2-/-小鼠的粪便BA水平。MT显著降低肝脏CYP7A1蛋白和mRNA的表达。同时,MT处理显著降低了Mdr2-/-小鼠肝脏Fxr和Shp mRNA的表达,但显著增加了回肠Fxr和Shp mRNA的表达,也显著提高了血清和回肠FGF-15 mRNA水平。该结果表明MT减少了Mdr2-/-小鼠肝脏BA合成并增强了BA排泄,该结果与DDC喂养小鼠中的结果一致。
结论
综上所述,MT通过重塑肠道微生物群,改变肠道BAs组成,激活FXR/FGF-15轴,从而抑制肝脏BA合成,促进粪便BA排泄,从而预防胆汁淤积性肝病(图8G)。这表明MT治疗是预防和治疗胆汁淤积性肝病的有效方法,同时也可能治疗其他与BA失调相关的疾病。
原文检索:
Xianjiao Liu,Jinyan Li,Mengdie Shi,Jun Fu,Yubo Wang,Weili Kang,Jinyan Liu,Fenxia Zhu,Kehe Huang,Xingxiang Chen,Yunhuan Liu.Melatonin improves cholestatic liver disease via the gut‐liver axis[J]



