肝细胞癌(Hepatocellular carcinoma,HCC)是最常见的肝癌类型,其发生率在所有肿瘤中排名第六,死亡率居第三位,对人类健康构成严重威胁[1]。作为一种高度异质化的恶性肿瘤,原发性肝癌在临床上存在着多种挑战,其中一个关键问题是其早期诊断的困难。大部分患者在疾病早期难以被及时诊断,往往直到病情进展到晚期才被确诊,错过了最佳治疗时机。这不仅限制了治疗手段的选择,还导致了较差的预后结果。如果能在早期诊断肝癌,患者的预后会显著改善,且5年生存率通常超过70 %。然而,由于大多数患者在疾病晚期才被发现,导致5年总生存率小于16 %。索拉非尼(Sorafenib)是首个被证实对晚期HCC有效的治疗药物,已成为标准治疗方案超过十年。然而,尽管索拉非尼在临床应用中取得了一定的疗效,其治疗效果仍有限,与安慰剂相比,索拉非尼仅能将HCC患者的生存期延长2.8个月。近年来,随着免疫检查点抑制剂(Immune Checkpoint Inhibitor, ICI)联合疗法的应用,晚期HCC的治疗迎来了新的突破。尽管取得了这些进展,但复发性、新发型HCC肿瘤发展到无法治愈的晚期阶段的比例仍然很高。因此,寻找HCC新的靶点仍是临床急需解决的问题。
研究表明,肝脏肿瘤的发生和进展与表观遗传学有着密切的关系。在HCC中,常见的表观遗传异常包括DNA甲基化、组蛋白修饰变化、miRNA表达紊乱以及相关基因的表达失调。通过靶向表观遗传机制的治疗策略,能够纠正这些异常基因表达,从而有效抑制HCC的发生和进展。组蛋白修饰是肝癌研究中表观遗传调控的关键机制之一,已引起了广泛的关注。本研究旨在筛选对HCC肿瘤发生及进展具有重要作用的表观遗传调控因子,为HCC的靶向治疗提供理论依据。
我们基于TCGA数据库中肝癌(LIHC)样本的差异表达基因,进行了系统的表观遗传学分析,筛选出Fibrillarin(FBL)作为关键候选基因。FBL是一种rRNA 2'-O-甲基转移酶,我们发现其在HCC中具有重要的促癌作用。通过一系列体内外功能实验,我们深入探究了FBL的潜在机制。体外实验显示,敲低FBL显著抑制HCC细胞的增殖。体内实验中,我们构建了细胞源性异种移植(CDX)、患者源性异种移植(PDX)模型以及Fbl肝特异性敲除小鼠的二乙基亚硝胺(DEN)诱导性HCC模型,结果均证实FBL在HCC发生发展中起关键作用。机制研究表明,FBL通过招募转录因子YY1至CAD启动子区域,调控CAD的表达,进而促进HCC发展。此外,我们还发现氟达拉滨磷酸盐是FBL的一个新型抑制剂,能够在体内外有效抑制HCC生长。更重要的是,氟达拉滨磷酸盐与多吉美(lenvatinib)联用,展现出协同增强的抗肿瘤活性。本研究揭示了FBL-YY1-CAD通路在HCC中的促癌作用,并首次提出氟达拉滨磷酸盐作为FBL的潜在抑制剂,具有良好的应用前景。
本研究使用赛业生物的NOD-SCID小鼠构建了HCC人源性组织异种移植瘤(PDX)小鼠模型,结合病毒液注射实现FBL的瘤内敲减,为证明FBL能够调控HCC肿瘤生长提供了体内实验依据。本研究还利用该PDX模型的肿瘤进行了IHC分析、Western blot代谢物分析,从体内模型中证实了HCC对CAD基因的表达调控作用。
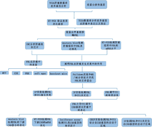
研究方法:
该研究中采用了多项技术,包括Western bloting,免疫组化,细胞流式分析,细胞周期,定量PCR等基础实验,在探究FBL下游分子通路时,还运用了CUT & RUN和ATCC等测序研究方法。对测序结果筛选的下游信号通路,利用液相色谱质谱联用(液相色谱)检测技术和Western blot进行了进一步的验证。

技术路线图1:
技术路线图2:

研究结果
1. FBL在HCC中高表达并且和患者生存期相关
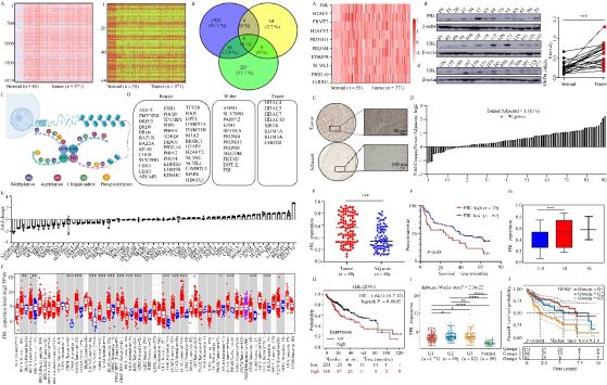
我们通过分析TCGA数据库中与肝癌相关的数据,采用生物信息学方法筛选出肝癌组织与正常组织之间的差异表达基因。随后,利用RT-qPCR在7对人肝癌组织及其对应的正常组织中对59个候选基因进行表达验证,结果发现FBL在肝癌组织中显著高表达(图1左)。进一步通过肝癌组织芯片及患者临床样本的检测,证实FBL在HCC中呈现出一致的高表达趋势,并与患者的不良预后密切相关(图1右)。

通过TCGA数据库筛选出FBL在肝癌组织中显著高表达(左图A-F);通过肝癌组织芯片确定FBL在肝癌患者中显著高表达并且和生存期相关(右图A-J)。
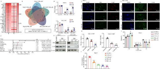
2. 敲减FBL抑制肝癌细胞的增殖和肿瘤生长
在HCC细胞中敲减FBL后,细胞的增殖能力和软琼脂克隆形成能力显著下降。相反,FBL蛋白表达上调则明显增强了HepG2细胞的增殖和克隆形成能力。此外,在FBL敲减的HCC细胞移植瘤模型中,肿瘤生长被显著抑制,进一步验证。

证了FBL在HCC发生发展中的促癌作用。
敲减FBL抑制肝癌细胞增殖和肿瘤生长
3. CAD是FBL的下游基因
通过分析数据库中CAD基因与FBL蛋白和mRNA表达的相关性,我们发现CAD与FBL的表达呈较高的相关性,并且与预后相关性最为显著。通过RT-qPCR和Western blot实验,敲减FBL后的HCC细胞中CAD的mRNA和蛋白水平显著下调。免疫荧光实验进一步显示,FBL敲减的细胞中CAD的荧光强度明显降低。

FBL通过转录水平调控CAD的表达,进而影响肝癌细胞内UMP的合成及细胞周期的进程。
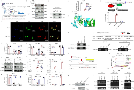
4. FBL和转录因子YY1互作调节CAD的表达
通过质谱(Mass Spectrometry,MS)筛选,发现YY1可能与FBL蛋白相互作用,Co-IP实验进一步验证了FBL与YY1的体外相互作用。RT-qPCR和Western blot实验表明,CAD的mRNA和蛋白质水平在敲减YY1后明显下降。ChIP-PCR实验表明,FBL和YY1均能结合到CAD启动子的YY1结合位点。荧光酶报告实验表明,敲减FBL对转录因子YY1的转录活性有明显的影响。通过9aaTAD软件预测,FBL含有一段转录激活结构域。双荧光报告实验表明该区域具有转录激活功能,并且通过SPR实验验证FBL-TAD蛋白可以与YY1互作,从而影响YY1的转录活性。

FBL可以和转录因子YY1蛋白结合(左图A-M);FBL通过隐藏的转录激活结构域(TAD)和YY1结合从而调控CAD表达(右图A-I)。
5. PDX模型和EDN肝癌模型,验证FBL缺失抑制肿瘤发展
通过瘤内注射FBL敲减病毒浓缩液,在PDX模型中实现FBL蛋白的下调,证明FBL敲减显著抑制肿瘤生长。DEN诱导的肝癌模型结果显示,FBL敲除可以有效抑制肝癌的发生与发展。IHC和Western blot结果显示,FBL敲减组PDX肿瘤中的CAD水平显著低于对照组。

PDX模型和基因敲除鼠模型研究FBL对HCC的发生发展的作用
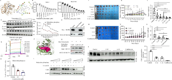
6. 氟达拉滨磷酸盐与乐伐替尼协同抑制肝癌发展
基于FBL蛋白的晶体结构,从化合物库中筛选出特异性靶向 FBL的抑制剂氟达拉滨磷酸盐。进一步通过MTT实验和平板克隆实验证实,氟达拉滨磷酸盐能够有效抑制肝癌细胞的增殖。通过热位移实验、SPR和IP实验进一步验证了氟达拉滨磷酸盐与FBL的结合。氟达拉滨磷酸盐作为FBL抑制剂,与乐伐替尼联合应用,能够显著抑制肝癌的进展。

氟达拉滨磷酸盐是FBL的抑制剂,并且与乐伐替尼协同抑制肝癌发展
结论
综上所述,本研究在HCC患者肿瘤组织中观察到FBL蛋白质水平显著上升。通过CDX、PDX、DEN诱导的FBL肝脏特异性敲除小鼠肝癌模型的体内研究显示,FBL在HCC的发生和进展过程中扮演着关键的角色。我们发现FBL与CAD mRNA和蛋白水平之间存在显著的正相关,且CAD的表达受FBL和转录因子YY1的共同调控。我们筛选并验证了氟达拉滨磷酸盐作为一种新型FBL抑制剂,能够显著抑制HCC体内外的生长。我们的研究强调了FBL-YY1-CAD轴在HCC中的促癌作用。



