自新冠疫情爆发以来,全球已有超过 7.5 亿人感染新冠病毒(SARS-CoV-2),导致超过 700 万人死亡。除呼吸系统症状外,越来越多研究表明,新冠病毒可能对中枢神经系统产生深远影响。
近日,发表在《Science Advances》杂志上的一项研究 ——“SARS-CoV-2 induces Alzheimer’s disease–related amyloid-β pathology in ex vivo human retinal explants and retinal organoids”,由耶鲁大学医学院等机构的科学家完成。该研究发现,新冠病毒或会诱导与阿尔茨海默病相关的淀粉样蛋白病理变化,为理解新冠后遗症提供了新视角。

研究背景
阿尔茨海默病是常见的神经退行性疾病,以大脑中淀粉样蛋白(Aβ)斑块沉积和 tau 蛋白缠结为特征。尽管其确切病因尚不明确,但 “淀粉样蛋白抗微生物假说” 得到越来越多支持 —— 即淀粉样蛋白可能是一种先天免疫机制,通过聚集包裹微生物来抵御感染。
新冠病毒(SARS-CoV-2)已被证实可通过神经毡蛋白 - 1(NRP1)、血管紧张素转换酶 2(ACE2)等受体感染神经元,并改变淀粉样蛋白的代谢过程。鉴于此,研究人员推测,新冠病毒可能通过诱导淀粉样蛋白聚集,引发类似阿尔茨海默病的病理变化。
实验设计
研究选择了人类视网膜组织和视网膜类器官作为研究对象,原因在于视网膜是中枢神经系统的一部分,且具有临床可及性,可直接观察神经病理变化。
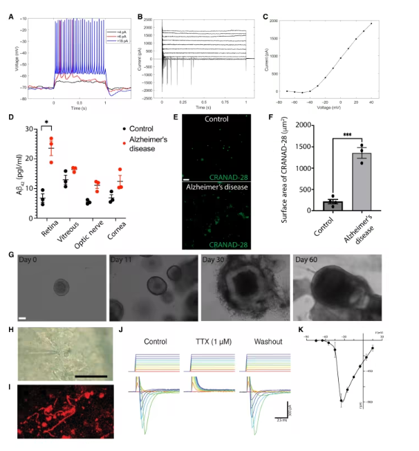
短间隔尸检视网膜组织:来自快速尸检(死后间隔 < 12 小时)的捐赠者,通过膜片钳技术验证其神经活性——视网膜神经节细胞在电流刺激下可产生稳定的动作电位,且存在快速钠内流和持续钾外流,证明组织仍保持神经元活性。
视网膜类器官:由人类诱导多能干细胞(iPSCs)经加速老化方案分化而成,60 天内可形成包含视网膜色素上皮、神经节细胞、感光前体细胞等多种细胞的层状结构。通过神经元标志物(如微管相关蛋白 MAP2)验证神经元存在,并经膜片钳记录确认其功能——电压依赖性钠电流可被河豚毒素(TTX)完全阻断,证明类器官中神经元具有正常电生理活性。

视网膜和视网膜类器官中含有具有淀粉样蛋白-β病理学特征的活性神经元
新冠病毒诱导淀粉样蛋白沉积的直接证据
研究通过多种技术手段,系统验证了新冠病毒与淀粉样蛋白病理的关联:
1. 阿尔茨海默病与新冠患者视网膜中的淀粉样蛋白沉积
对阿尔茨海默病患者、新冠患者及健康对照的视网膜组织检测发现:
阿尔茨海默病患者视网膜中,淀粉样蛋白(Aβ42)浓度显著高于对照组(通过 ELISA 检测);
新冠患者(无痴呆或轻度认知障碍病史)视网膜中,淀粉样蛋白斑块(经 CRANAD-28 荧光探针和 MOAB-2 抗体标记)数量显著多于健康对照,且部分斑块与新冠病毒 Spike 1 蛋白共定位。
2. Spike 1 蛋白直接诱导淀粉样蛋白聚集
对视网膜类器官和尸检视网膜组织的干预实验显示:
加入新冠病毒 Spike 1 蛋白后,视网膜类器官中淀粉样蛋白沉积显著增加(CRANAD-28 荧光信号增强),且 Aβ 与 Spike 1 蛋白共定位;
尸检视网膜组织经 Spike 1 蛋白处理后,硫代黄素 T(淀粉样蛋白特异性染料)荧光信号显著增强,证明 Aβ 聚集增加。
3. NRP1 受体:关键介导者与潜在治疗靶点
单细胞 RNA 测序(scRNA-seq)显示,视网膜神经节细胞和大胶质细胞高表达 Spike 1 蛋白的受体 NRP1,而 ACE2 在神经元和胶质细胞中也有表达。进一步实验发现,使用 NRP1 抑制剂后,Spike 1 蛋白诱导的淀粉样蛋白沉积显著减少,提示 NRP1 可能是阻断这一病理过程的关键靶点。
由此,研究提出,新冠病毒可能通过以下机制影响中枢神经系统:新冠病毒 Spike 1 蛋白与视网膜神经元的 NRP1 结合后,激活先天免疫反应,诱导淀粉样蛋白产生并聚集 —— 这可能是机体对抗病毒的防御机制,但长期异常聚集可能加剧认知功能损伤,与新冠后遗症中的记忆衰退相关。
此外,视网膜作为中枢神经系统的 “可视窗口”,其淀粉样蛋白水平或可作为检测新冠长期神经影响的生物标志物。未来通过视网膜成像监测淀粉样蛋白沉积,可能为 “长新冠” 神经症状提供早期诊断依据。
小结
该研究首次在人体组织和类器官模型中证实,新冠病毒 Spike 1 蛋白可诱导阿尔茨海默病相关的淀粉样蛋白病理变化,为理解新冠与神经退行性疾病的关联提供了直接证据。NRP1 抑制剂的潜在疗效,也为开发针对新冠神经后遗症的治疗策略提供了方向。
未来研究需进一步探索新冠感染与阿尔茨海默病风险的长期关联,并验证视网膜成像在临床监测中的应用价值,以应对这一全球性健康挑战。
参考文献:
SEAN J. MILLER,RAHUL M. DHODAPKAR,HANDE EDA SUTOVA, et al. SARS-CoV-2 induces Alzheimer's disease–related amyloid-β pathology in ex vivo human retinal explants and retinal organoids, Science Advances (2025). DOI:10.1126/sciadv.ads5006



