肿瘤细胞对糖代谢的重编程,即“沃伯格效应”,是癌症发生发展的重要特征。尽管生长因子、蛋白激酶和转录因子等在调控细胞代谢方面发挥着关键作用,但它们之间如何协同调节仍是一个未解之谜。
近日,由山西医科大学基础医学院/军事科学院军事医学研究院叶棋浓教授为通讯作者,山西医科大学基础医学院林艳妮、军事科学院军事医学研究院李玲以及安徽医科大学药理学系袁斌教授等为共同第一作者,在《Signal Transduction and Targeted Therapy》杂志上发表了一篇重要研究成果,揭示了SIX1蛋白磷酸化在调节糖代谢重编程和肿瘤促进作用中的关键作用,为癌症治疗提供了新的思路。

研究材料
在这项研究中,研究人员使用了人类乳腺癌细胞ZR75-1、肝癌细胞HepG2、胚胎肾细胞HEK293T,并使用由赛业生物提供的SIX1敲入(KI)小鼠构建了小鼠肝癌模型,探究了SIX1蛋白的磷酸化及其对葡萄糖代谢重编程和肿瘤促进作用的影响。
研究方法
本研究采用了多种细胞生物学和分子生物学技术,包括免疫印迹、质谱分析、体外激酶和磷酸酶实验、逆转录定量PCR、染色质免疫沉淀、乳酸和ATP检测、细胞增殖和侵袭实验、共免疫沉淀、泛素化实验、免疫荧光、核质蛋白分离、动物实验和RNA测序等。
技术路线
发现SIX1蛋白在乳腺癌细胞、肝癌细胞和胚胎肾细胞中可被磷酸化,且磷酸化位点为丝氨酸225(S225)。
确认ERK1/2蛋白激酶可磷酸化SIX1蛋白的S225位点,而EYA4蛋白磷酸酶可去磷酸化SIX1蛋白的S225位点。
评价SIX1蛋白的S225位点磷酸化状态可调控其泛素化降解,进而影响其表达水平。
阐明SIX1蛋白的S225位点磷酸化状态可调控其结合下游靶基因启动子的能力,进而影响糖酵解基因表达和肿瘤生长、转移。
研究结果
本研究旨在探究生长因子如何通过转录因子调节有氧糖酵解。通过一系列实验,研究人员发现SIX1蛋白的磷酸化状态是其调节有氧糖酵解和肿瘤促进活性的关键因素。
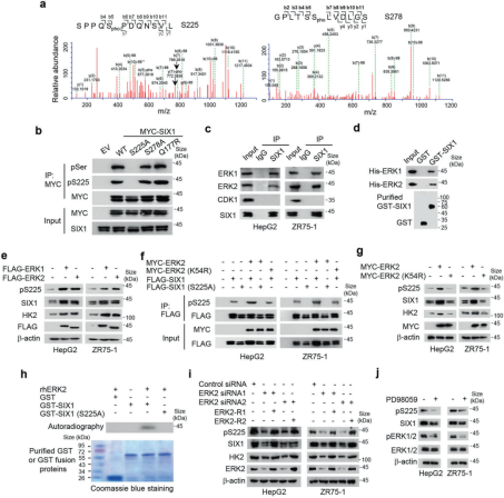
1. SIX1蛋白在S225位点被ERK1/2磷酸化
研究人员发现,人 SIX1 蛋白在免疫印迹实验中常出现双带现象,提示其可能被磷酸化。通过 NanoLC-MS/MS 分析,确定了 S225 和 S278 为 SIX1 的潜在磷酸化位点。进一步实验证实,S225 是 SIX1 的主要磷酸化位点,且这种磷酸化由生长因子激活的ERK1/2蛋白激酶介导 (图1)。

图1 SIX1蛋白在S225位点被ERK磷酸化
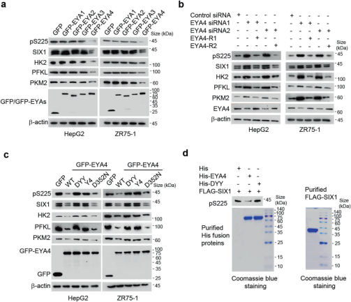
2. EYA4蛋白在S225位点去磷酸化SIX1
EYA 蛋白家族成员与 SIX1 相互作用并调节其转录活性,同时具有蛋白磷酸酶功能。研究人员发现,EYA4 过表达可降低 SIX1 的磷酸化水平,抑制糖酵解基因的表达,并促进 SIX1 的降解。EYA4 敲低则导致 SIX1 磷酸化水平升高,糖酵解基因表达增加,SIX1 表达升高。EYA4缺失的突变体(DYY 和 Y4)无法降低 SIX1 的磷酸化水平,而 D352N 突变体仍能降低 SIX1 磷酸化水平,表明 EYA4 的丝氨酸磷酸酶活性是其去磷酸化 SIX1 的关键 (图2)。

图2 SIX1在S225位点被EYA4去磷酸化
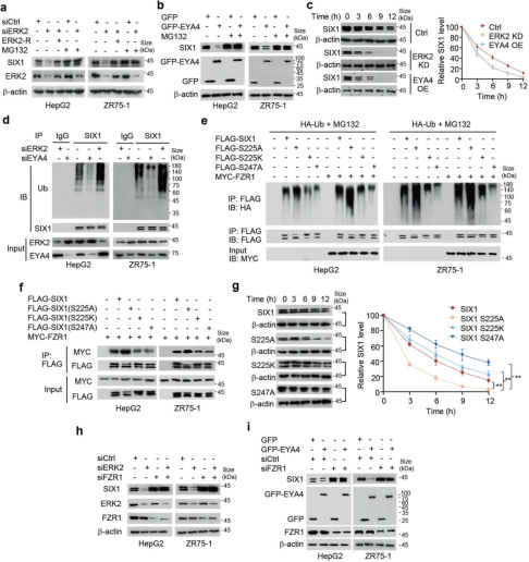
3. SIX1 磷酸化调控其非经典泛素化并通过泛素-蛋白酶体途径降解
ERK 和 EYA4 既调节 SIX1 的磷酸化也调节其表达,提示它们可能通过泛素-蛋白酶体途径调控 SIX1 的表达。研究人员发现蛋白酶体抑制剂 MG132 可阻断 ERK2 敲低或 EYA4 过表达介导的 SIX1 表达降低,表明 ERK 和 EYA4 通过泛素-蛋白酶体途径调控 SIX1 的表达。ERK2 敲低或 EYA4 过表达可降低 SIX1 蛋白的半衰期,ERK2 敲低增加 SIX1 的泛素化水平,而 EYA4 敲低降低 SIX1 的泛素化水平。SIX1的泛素化不在经典的赖氨酸残基上进行,而发生在丝氨酸残基。此外,FZR1蛋白能够促进SIX1蛋白的泛素化和降解,而这种作用受到SIX1蛋白磷酸化状态的调控 (图3)。

图3 SIX1磷酸化通过泛素蛋白酶体途径调节其非经典泛素化和降解
4. SIX1蛋白的磷酸化对于生长因子介导的有氧糖酵解至关重要
生长因子/细胞因子(如 EGF、IGF1、TGFα、TGFβ、VEGF、IL-6、TNFα 和 IFNγ)可激活 ERK1/2。研究人员发现这些生长因子/细胞因子均可提高 SIX1 的磷酸化水平和表达水平。TGFβ 可通过 ERK 依赖性方式促进 SIX1 磷酸化和表达,并刺激糖酵解基因的表达。SIX1 敲除可完全消除 TGFβ 诱导的糖酵解基因表达和糖酵解。SIX1 敲除也大大减弱了 EGF、IGF1、TGFα、VEGF、IL-6、TNFα 和 IFNγ 介导的糖酵解基因表达和糖酵解 (图4)。

图4 SIX1在生长因子的作用下被磷酸化,并对生长因子介导的糖酵解至关重要
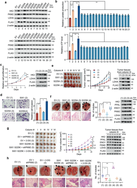
5. 非经典磷酸化模拟突变体S225K能够模拟SIX1蛋白的功能
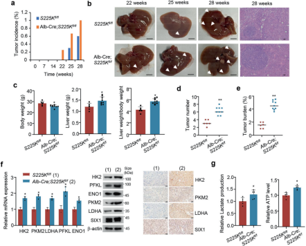
研究人员使用由赛业生物提供的SIX1敲入(KI)小鼠构建了肝脏特异性SIX1(S225K)基因敲入小鼠,发现非经典磷酸化模拟突变体S225K能够模拟SIX1蛋白的功能,包括增强糖酵解相关基因的表达、促进肿瘤生长和转移等 (图5和图6),而经典的S225D/K磷酸化模拟突变体不能模拟这些功能。此外,S225K突变体还能够增强SIX1蛋白与目标基因启动子的结合能力 (图5)。

图5 非经典磷酸化模拟SIX1突变体同时增强了糖酵解以及肿瘤的生长和转移

图6 肝脏特异性SIX1(S225K)基因敲入促进了den诱导的小鼠肝细胞癌的发展
论文结论
本研究揭示了SIX1磷酸化在调控肿瘤细胞糖代谢重编程和促进肿瘤生长中的作用。SIX1在丝氨酸225位点的磷酸化由生长因子激活的ERK1/2激酶介导,并通过抑制其非经典泛素化降解来稳定SIX1蛋白。EYA4作为SIX1的特异性去磷酸化酶,可以降低SIX1的磷酸化水平。SIX1的磷酸化状态对其与下游目标基因启动子的结合能力和糖酵解基因的转录至关重要。非经典磷酸化模拟突变体SIX1(S225K)能够模仿SIX1的功能,增强糖酵解基因表达和肿瘤生长。在临床样本中,S225磷酸化在肝细胞癌组织中上调,并与不良预后相关。总而言之,本研究揭示了SIX1蛋白磷酸化在有氧糖酵解和肿瘤发生发展中的重要作用,并为靶向生长因子/SIX1信号通路治疗癌症提供了新的思路。
参考文献:
Lin, Y., Li, L., Yuan, B. et al. Phosphorylation determines the glucose metabolism reprogramming and tumor-promoting activity of sine oculis homeobox 1. Sig Transduct Target Ther 9, 337 (2024). https://doi.org/10.1038/s41392-024-02034-5



