脑出血(intracerebral hemorrhage, ICH)是指非外伤性脑内血管破裂导致的血液异常聚集,是脑卒中(Stroke)的一种重要亚型。早期研究认为,中枢神经系统作为“免疫特权”器官,因此往往忽略了在ICH后的免疫炎症过程中外周免疫细胞的来源及作用。但是随着对大脑免疫特征的进一步了解,越来越多的研究发现存在外周免疫应答影响ICH后的免疫活动。
胃肠道是免疫细胞的主要储存场所,在全身免疫反应中起着至关重要的作用,尤其是在疾病状态下。目前已有研究表明肠道菌群失调会影响脑卒中后相关免疫炎症反应。然而肠道和大脑之间的通信网络错综复杂,迷走神经在其调节中发挥作用。但迷走神经是否也控制免疫细胞从肠道到大脑的运动,这可能导致神经炎症。需要更多的研究来探索这种可能性,尤其是在中风病例中。
河南省人民医院张杰文、蒋超教授联合郑州大学基础医学院王建教授、王君敏副教授团队成员在生物医学1区杂志《Theranostics》(最新 IF: 12.4)上发表论文,报道了迷走神经-乙酰胆碱轴可通过促进肠道免疫细胞表面α4β7与αEβ7整合素的表达抑制肠道免疫细胞的迁移并改善脑出血预后。这一发现为脑出血的免疫调节治疗提供了新的策略和思路。

研究材料与方法:
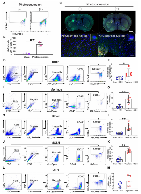
在这项研究中,为了明确存在肠道免疫细胞在脑出血后浸润至出血脑部,研究人员采用 Kikume Green-Red (KikGR)基因型小鼠(由赛业生物提供)分别采用小鼠大体及组织活体成像,全景荧光扫描,流式细胞学技术等方法多角度明确了该迁移现象。KikGR是一种基因敲入型小鼠,其全身广泛表达Kikume-Green荧光蛋白,初始表现为绿色自发荧光。在经过近紫外光(350-420nm)照射后,荧光会从绿色转变为红色(Kikume-Red)。
技术路线:
通过对 KikGR基因型小鼠肠系膜淋巴结进行光转换处理,明确脑出血后存在肠道免疫细胞向出血脑部迁移;
通过对KikGR和野生型 (WT) 小鼠行迷走神经离断术并设置对照组,验证迷走神经在脑出血后对肠道免疫细胞迁移的影响;
明确迷走神经-乙酰胆碱轴对脑出血后对肠道免疫细胞迁移的影响;
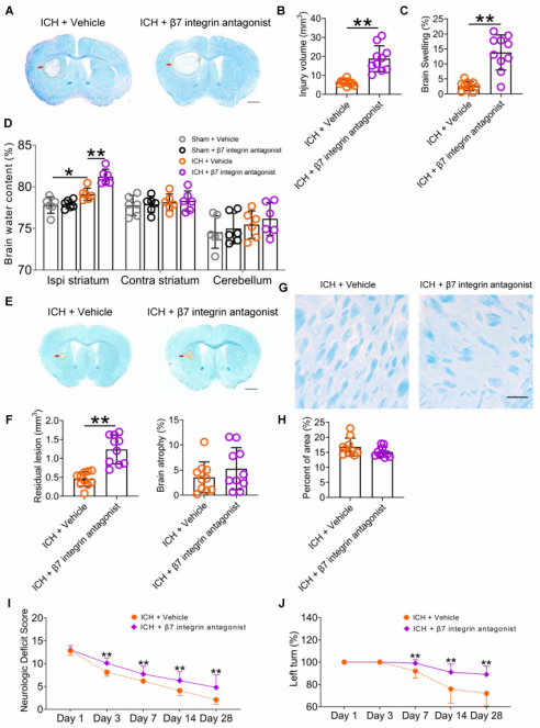
明确迷走神经-乙酰胆碱轴对肠道免疫细胞表面β7相关整合素表达的影响,并拮抗β7整合素观察脑出血后近期神经功能损伤及远期神经功能恢复情况。
研究结果:
研究人员通过对KikGR小鼠肠系膜淋巴结进行光转换处理并在迷走神经离断后建立脑出血模型,通过使用小动物活体成像技术动态观察了小鼠头部及躯干部位红色荧光表达强度,然后采用全场景荧光扫描以及流式细胞分析等进一步验证了上述发现。结果表明,肠道免疫细胞可于脑出血急性期广泛迁移至血肿周围、脑膜与颈深淋巴结等部位,且迷走神经的存在会抑制这一现象。
迷走神经离断可显著增加浸润至出血脑部α4β7和CD103阳性免疫细胞的比例,然而使用乙酰胆碱受体激动剂却可逆转这一现象。并且通过使用β7整合素受体拮抗剂,可以增加出血脑部免疫细胞比例,且该过程不受乙酰胆碱受体激动剂调控。上述发现证实迷走神经-乙酰胆碱轴可通过促进肠道免疫细胞表面α4β7与αEβ7整合素的表达抑制肠道免疫细胞的迁移并改善脑出血预后。

研究表明,α4β7与αEβ7整合素可促进免疫细胞向肠道归巢并促使其滞留于肠道。使用β7整合素功能拮抗性抗体(Etrolizumab)可以影响脑出血后急性期神经损伤程度及远期神经功能恢复。在使用Etrolizumab后加重了3天时脑损伤程度参考标准为3天脑损伤体积,脑肿胀程度及脑含水量;同时加重了28天时残余病灶体积;在行为学评分中,应用Etrolizumab亦出现评分降低的结果。

上述发现证实迷走神经-乙酰胆碱轴可通过促进肠道免疫细胞表面α4β7与αEβ7整合素的表达抑制肠道免疫细胞的迁移并改善脑出血预后。
研究结论:
在此项研究中,研究人员采用多种技术反复验证了肠道免疫细胞可于脑出血后迁移至出血脑部并影响脑出血预后,且脑出血后肠道免疫细胞的迁移受迷走神经-乙酰胆碱轴调控的α4β7与αEβ7整合素表达的影响。该研究立足于脑出血后中枢-外周免疫系统的交互作用及调控机制,深入探索了迷走神经通过调控肠道免疫细胞的迁移影响出血脑部免疫炎性反应及预后的机制。该研究为未来脑出血免疫调节治疗的转化研究提供了新的思路。
应用体会:
研究团队通过动物活体成像技术、流式细胞学技术、全场景荧光扫描技术灵活运用KikGR工具鼠,进而验证了ICH后存在肠道免疫细胞向出血脑部迁移这一现象。在使用过程中,研究人员递进性摸索使用该款基因鼠,发现由于荧光穿透性有限,该小鼠须在褪毛后使用方可完成数据采集,且针对器官组织的荧光强度应使用活体取材的方法获取,这也限制了动态采集组织内病理变化的能力。第二在流式细胞学技术中由于该荧光属于自发性荧光因此在使用时应避免使用与接收光波长重合的抗体,使得流式抗体的选择有一定的局限性,可检测相关指标过少。第三该小鼠优势在于可直接切片获取荧光信息,但是在此过程中应注意切片厚度,尽量使用低于10um的组织切片,避免出现阳性细胞重合导致数据采集混乱。整体来讲该小鼠可在多种荧光采集系统中应用,大大增加了研究机体内细胞动态迁移的方法和技术,是一种有效的基因型工具鼠。



